Suppr超能文献

苯磺顺阿曲库铵及其他神经肌肉阻滞剂可促进星形胶质细胞分化并消耗胶质母细胞瘤干细胞。

Atracurium Besylate and other neuromuscular blocking agents promote astroglial differentiation and deplete glioblastoma stem cells.

作者信息

Spina Raffaella, Voss Dillon M, Asnaghi Laura, Sloan Andrew, Bar Eli E

机构信息

Department of Neurological Surgery, Case Western Reserve University School of Medicine and Case Comprehensive Cancer Center, Cleveland, OH, USA.

Department of Pathology, Johns Hopkins University, School of Medicine, Baltimore, MD, USA.

出版信息

Oncotarget. 2016 Jan 5;7(1):459-72. doi: 10.18632/oncotarget.6314.

Abstract

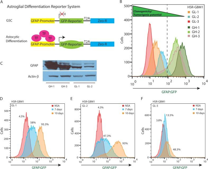
Glioblastoma multiforme (GBM) are the most common primary malignant brain tumor in adults, with a median survival of about one year. This poor prognosis is attributed primarily to therapeutic resistance and tumor recurrence after surgical removal, with the root cause suggested to be found in glioblastoma stem cells (GSCs). Using glial fibrillary acidic protein (GFAP) as a reporter of astrocytic differentiation, we isolated multiple clones from three independent GSC lines which express GFAP in a remarkably stable fashion. We next show that elevated expression of GFAP is associated with reduced clonogenicity in vitro and tumorigenicity in vivo. Utilizing this in vitro cell-based differentiation reporter system we screened chemical libraries and identified the non-depolarizing neuromuscular blocker (NNMB), Atracurium Besylate, as a small molecule which effectively induces astroglial but not neuronal differentiation of GSCs. Functionally, Atracurium Besylate treatment significantly inhibited the clonogenic capacity of several independent patient-derived GSC neurosphere lines, a phenomenon which was largely irreversible. A second NNMB, Vecuronium, also induced GSC astrocytic differentiation while Dimethylphenylpiperazinium (DMPP), a nicotinic acetylcholine receptor (nAChR) agonist, significantly blocked Atracurium Besylate pro-differentiation activity. To investigate the clinical importance of nAChRs in gliomas, we examined clinical outcomes and found that glioma patients with tumors overexpressing CHRNA1 or CHRNA9 (encoding for the AChR-α1 or AChR-α9) exhibit significant shorter overall survival. Finally, we found that ex-vivo pre-treatment of GSCs, expressing CHRNA1 and CHRNA9, with Atracurium Besylate significantly increased the survival of mice xenotransplanted with these cells, therefore suggesting that tumor initiating subpopulations have been reduced.

摘要

多形性胶质母细胞瘤(GBM)是成人中最常见的原发性恶性脑肿瘤,中位生存期约为一年。这种不良预后主要归因于治疗抗性和手术切除后肿瘤复发,其根本原因被认为存在于胶质母细胞瘤干细胞(GSC)中。我们使用胶质纤维酸性蛋白(GFAP)作为星形胶质细胞分化的报告基因,从三个独立的GSC系中分离出多个克隆,这些克隆以非常稳定的方式表达GFAP。接下来我们表明,GFAP表达升高与体外克隆形成能力降低和体内致瘤性降低相关。利用这个基于体外细胞的分化报告系统,我们筛选了化学文库,并鉴定出非去极化神经肌肉阻滞剂(NNMB)苯磺顺阿曲库铵,作为一种有效诱导GSC向星形胶质细胞而非神经元分化的小分子。在功能上,苯磺顺阿曲库铵治疗显著抑制了几个独立的患者来源的GSC神经球系的克隆形成能力,这种现象在很大程度上是不可逆的。另一种NNMB维库溴铵也诱导GSC星形胶质细胞分化,而烟碱型乙酰胆碱受体(nAChR)激动剂二甲基苯基哌嗪(DMPP)显著阻断苯磺顺阿曲库铵的促分化活性。为了研究nAChR在胶质瘤中的临床重要性,我们检查了临床结果,发现肿瘤过表达CHRNA1或CHRNA9(编码AChR-α1或AChR-α9)的胶质瘤患者总体生存期显著缩短。最后,我们发现用苯磺顺阿曲库铵对表达CHRNA1和CHRNA9的GSC进行离体预处理,显著提高了用这些细胞进行异种移植的小鼠的存活率,因此表明肿瘤起始亚群已经减少。

https://cdn.ncbi.nlm.nih.gov/pmc/blobs/f6e6/4808011/456ac13bfea7/oncotarget-07-0459-g001.jpg

文献AI研究员

20分钟写一篇综述,助力文献阅读效率提升50倍。

立即体验

用中文搜PubMed

大模型驱动的PubMed中文搜索引擎

马上搜索

文档翻译

学术文献翻译模型,支持多种主流文档格式。

立即体验