Suppr超能文献

软骨干细胞/祖细胞在骨关节炎中通过白细胞介素-1β/神经生长因子信号通路被激活。

Cartilage stem/progenitor cells are activated in osteoarthritis via interleukin-1β/nerve growth factor signaling.

作者信息

Jiang Yangzi, Hu Changchang, Yu Shuting, Yan Junwei, Peng Hsuan, Ouyang Hong Wei, Tuan Rocky S

机构信息

Center for Cellular and Molecular Engineering, Department of Orthopaedic Surgery, University of Pittsburgh School of Medicine, 450 Technology Drive, Pittsburgh, PA, 15219-3143, USA.

Dr. Li Dak Sum & Yip Yio Chin Center for Stem Cell and Regenerative Medicine, Zhejiang University, School of Medicine, Hangzhou, Zhejiang, 310058, China.

出版信息

Arthritis Res Ther. 2015 Nov 17;17:327. doi: 10.1186/s13075-015-0840-x.

Abstract

INTRODUCTION

Interleukin-1β (IL-1β) and nerve growth factor (NGF) are key regulators in the pathogenesis of inflammatory arthritis; specifically, IL-1β is involved in tissue degeneration and NGF is involved in joint pain. However, the cellular and molecular interactions between IL-1β and NGF in articular cartilage are not known. Cartilage stem/progenitor cells (CSPCs) have recently been identified in osteoarthritic (OA) cartilage on the basis of their migratory properties. Here we hypothesize that IL-1β/NGF signaling is involved in OA cartilage degeneration by targeting CSPCs.

METHOD

NGF and NGF receptor (NGFR: TrkA and p75NTR) expression in healthy and OA human articular cartilage and isolated chondrocytes was determined by immunostaining, qRT-PCR, flow cytometry and western blot. Articular cartilage derived stem/progenitor cells were collected and identified by stem/progenitor cell characteristics. 3D-cultured CSPC pellets and cartilage explants were treated with NGF and NGF neutralizing antibody, and extracellular matrix changes were examined by sulfated glycosaminoglycan (GAG) release and MMP expression and activity.

RESULTS

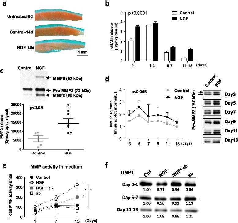
Expression of NGF, TrkA and p75NTR was found to be elevated in human OA cartilage. Cellular changes upon IL-1β and/or NGF treatment were then examined. NGF mRNA and NGFR proteins levels were upregulated in cultured chondrocytes exposed to IL-1β. NGF was chemotactic for cells isolated from OA cartilage. Cells isolated on the basis of their chemotactic migration towards NGF demonstrated stem/progenitor cell characteristics, including colony-forming ability, multi-lineage differentiation potential, and stem cell surface markers. The effects of NGF perturbation in cartilage explants and 3D-cultured CSPCs were next analyzed. NGF treatment resulted in extracellular matrix catabolism indicated by increased sGAG release and MMP expression and activity; conversely, treatment with NGF neutralizing antibody inhibited increased MMP levels, and enhanced tissue inhibitor of matrix metalloprotease-1 (TIMP1) expression in OA cartilage explants. NGF blockade with neutralizing antibody also affected cartilage matrix remodeling in 3D-CSPC pellet cultures.

CONCLUSION

Our results strongly suggest that NGF signaling is a contributing factor in articular cartilage degeneration in OA, which likely targets a specific subpopulation of progenitor cells, the CSPCs, affecting their migratory and matrix remodeling activities. These findings provide novel cellular/signaling therapeutic targets in osteoarthritic cartilage.

摘要

引言

白细胞介素-1β(IL-1β)和神经生长因子(NGF)是炎症性关节炎发病机制中的关键调节因子;具体而言,IL-1β参与组织退化,NGF参与关节疼痛。然而,IL-1β与NGF在关节软骨中的细胞和分子相互作用尚不清楚。基于其迁移特性,最近在骨关节炎(OA)软骨中鉴定出软骨干/祖细胞(CSPCs)。在此,我们假设IL-1β/NGF信号通过靶向CSPCs参与OA软骨退变。

方法

通过免疫染色、qRT-PCR、流式细胞术和蛋白质印迹法测定健康和OA人关节软骨及分离的软骨细胞中NGF和NGF受体(NGFR:TrkA和p75NTR)的表达。收集关节软骨来源的干/祖细胞并根据干/祖细胞特征进行鉴定。用NGF和NGF中和抗体处理3D培养的CSPC微球和软骨外植体,通过硫酸化糖胺聚糖(GAG)释放以及MMP表达和活性检测细胞外基质变化。

结果

发现人OA软骨中NGF、TrkA和p75NTR的表达升高。随后检测了IL-1β和/或NGF处理后的细胞变化。暴露于IL-1β的培养软骨细胞中NGF mRNA和NGFR蛋白水平上调。NGF对从OA软骨分离的细胞具有趋化作用。基于其对NGF的趋化迁移特性分离的细胞表现出干/祖细胞特征,包括集落形成能力、多向分化潜能和干细胞表面标志物。接下来分析了NGF干扰对软骨外植体和3D培养的CSPCs的影响。NGF处理导致细胞外基质分解代谢,表现为sGAG释放增加以及MMP表达和活性增强;相反,用NGF中和抗体处理可抑制OA软骨外植体中MMP水平升高,并增强基质金属蛋白酶-1(TIMP1)表达。用中和抗体阻断NGF也影响3D-CSPC微球培养中的软骨基质重塑。

结论

我们的结果强烈表明,NGF信号是OA关节软骨退变的一个促成因素,它可能靶向祖细胞的一个特定亚群,即CSPCs,影响其迁移和基质重塑活动。这些发现为骨关节炎软骨提供了新的细胞/信号治疗靶点。

https://cdn.ncbi.nlm.nih.gov/pmc/blobs/a057/4650403/6adcc78ddcfa/13075_2015_840_Fig1_HTML.jpg

文献AI研究员

20分钟写一篇综述,助力文献阅读效率提升50倍。

立即体验

用中文搜PubMed

大模型驱动的PubMed中文搜索引擎

马上搜索

文档翻译

学术文献翻译模型,支持多种主流文档格式。

立即体验