Suppr超能文献

TORC1-Gtr1/2-Ego1/2/3复合物的动态重定位受Gtr1和Gtr2调控。

Dynamic relocation of the TORC1-Gtr1/2-Ego1/2/3 complex is regulated by Gtr1 and Gtr2.

作者信息

Kira Shintaro, Kumano Yuri, Ukai Hirofumi, Takeda Eigo, Matsuura Akira, Noda Takeshi

机构信息

Center for Frontier Oral Science, Graduate School of Dentistry, Osaka University, Osaka 565-0871, Japan.

Graduate School of Frontier BioSciences, Osaka University, Osaka 565-0871, Japan.

出版信息

Mol Biol Cell. 2016 Jan 15;27(2):382-96. doi: 10.1091/mbc.E15-07-0470. Epub 2015 Nov 25.

Abstract

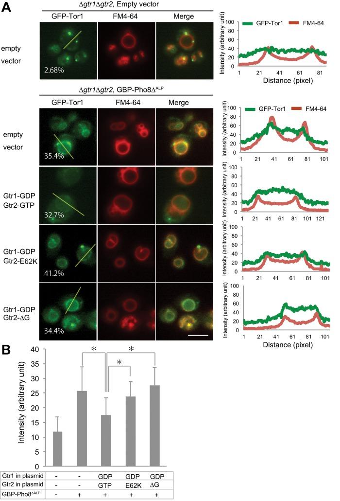
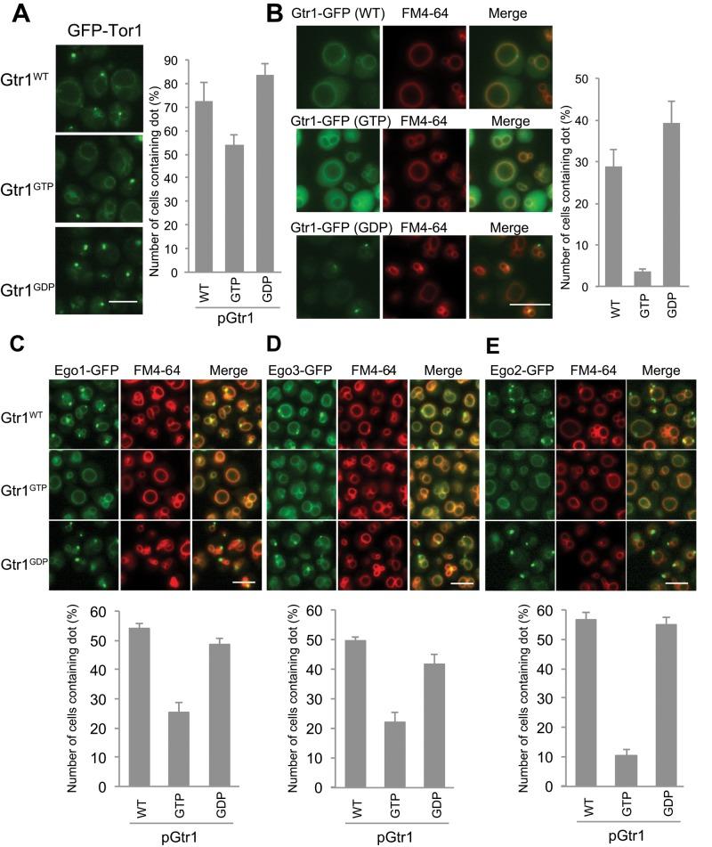
TORC1 regulates cellular growth, metabolism, and autophagy by integrating various signals, including nutrient availability, through the small GTPases RagA/B/C/D in mammals and Gtr1/2 in budding yeast. Rag/Gtr is anchored to the lysosomal/vacuolar membrane by the scaffold protein complex Ragulator/Ego. Here we show that Ego consists of Ego1 and Ego3, and novel subunit Ego2. The ∆ego2 mutant exhibited only partial defects both in Gtr1-dependent TORC1 activation and Gtr1 localization on the vacuole. Ego1/2/3, Gtr1/2, and Tor1/Tco89 were colocalized on the vacuole and associated puncta. When Gtr1 was in its GTP-bound form and TORC1 was active, these proteins were preferentially localized on the vacuolar membrane, whereas when Gtr1 was in its GDP-bound form, they were mostly localized on the puncta. The localization of TORC1 to puncta was further facilitated by direct binding to Gtr2, which is involved in suppression of TORC1 activity. Thus regulation of TORC1 activity through Gtr1/Gtr2 is tightly coupled to the dynamic relocation of these proteins.

摘要

TORC1通过整合各种信号来调节细胞生长、代谢和自噬,这些信号包括营养物质的可利用性,通过哺乳动物中的小GTP酶RagA/B/C/D以及芽殖酵母中的Gtr1/2来实现。Rag/Gtr通过支架蛋白复合物Ragulator/Ego锚定在溶酶体/液泡膜上。在这里我们表明,Ego由Ego1和Ego3以及新亚基Ego2组成。∆ego2突变体在依赖Gtr1的TORC1激活和Gtr1在液泡上的定位方面仅表现出部分缺陷。Ego1/2/3、Gtr1/2和Tor1/Tco89共定位于液泡和相关的点状结构上。当Gtr1处于GTP结合形式且TORC1活跃时,这些蛋白质优先定位于液泡膜上,而当Gtr1处于GDP结合形式时,它们大多定位于点状结构上。TORC1与点状结构的定位通过直接与Gtr2结合而进一步促进,Gtr2参与TORC1活性的抑制。因此,通过Gtr1/Gtr2对TORC1活性的调节与这些蛋白质的动态重新定位紧密相关。

https://cdn.ncbi.nlm.nih.gov/pmc/blobs/5d74/4713139/2e50db1a1cbe/382fig1.jpg

文献AI研究员

20分钟写一篇综述,助力文献阅读效率提升50倍。

立即体验

用中文搜PubMed

大模型驱动的PubMed中文搜索引擎

马上搜索

文档翻译

学术文献翻译模型,支持多种主流文档格式。

立即体验