Suppr超能文献

伯基特淋巴瘤和弥漫性大B细胞淋巴瘤中GNA13和RHOA的失活突变:Gα13/RhoA轴在B细胞中的肿瘤抑制功能

Inactivating mutations in GNA13 and RHOA in Burkitt's lymphoma and diffuse large B-cell lymphoma: a tumor suppressor function for the Gα13/RhoA axis in B cells.

作者信息

O'Hayre M, Inoue A, Kufareva I, Wang Z, Mikelis C M, Drummond R A, Avino S, Finkel K, Kalim K W, DiPasquale G, Guo F, Aoki J, Zheng Y, Lionakis M S, Molinolo A A, Gutkind J S

机构信息

Oral and Pharyngeal Cancer Branch, National Institute of Dental and Craniofacial Research, National Institutes of Health, Bethesda, MD, USA.

Graduate School of Pharmaceutical Sciences, Tohoku University, Sendai, Miyagi, Japan.

出版信息

Oncogene. 2016 Jul 21;35(29):3771-80. doi: 10.1038/onc.2015.442. Epub 2015 Nov 30.

Abstract

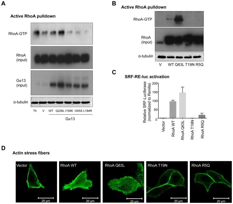
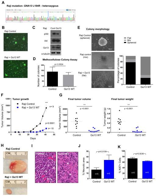
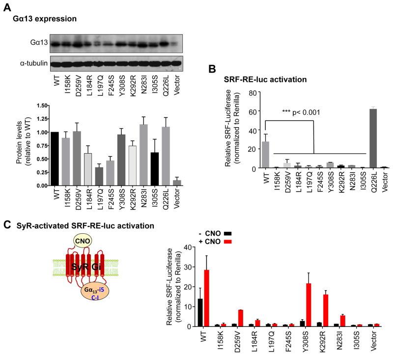
G proteins and their cognate G protein-coupled receptors (GPCRs) function as critical signal transduction molecules that regulate cell survival, proliferation, motility and differentiation. The aberrant expression and/or function of these molecules have been linked to the growth, progression and metastasis of various cancers. As such, the analysis of mutations in the genes encoding GPCRs, G proteins and their downstream targets provides important clues regarding how these signaling cascades contribute to malignancy. Recent genome-wide sequencing efforts have unveiled the presence of frequent mutations in GNA13, the gene encoding the G protein Gα13, in Burkitt's lymphoma and diffuse large B-cell lymphoma (DLBCL). We found that mutations in the downstream target of Gα13, RhoA, are also present in Burkitt's lymphoma and DLBCL. By multiple complementary approaches, we now show that that these cancer-specific GNA13 and RHOA mutations are inhibitory in nature, and that the expression of wild-type Gα13 in B-cell lymphoma cells with mutant GNA13 has limited impact in vitro but results in a remarkable growth inhibition in vivo. Thus, although Gα13 and RhoA activity has previously been linked to cellular transformation and metastatic potential of epithelial cancers, our findings support a tumor suppressive role for Gα13 and RhoA in Burkitt's lymphoma and DLBCL.

摘要

G蛋白及其同源G蛋白偶联受体(GPCRs)作为关键的信号转导分子,调节细胞存活、增殖、运动和分化。这些分子的异常表达和/或功能与各种癌症的生长、进展和转移有关。因此,对编码GPCRs、G蛋白及其下游靶点的基因突变分析,为这些信号级联如何导致恶性肿瘤提供了重要线索。最近的全基因组测序研究发现,在伯基特淋巴瘤和弥漫性大B细胞淋巴瘤(DLBCL)中,编码G蛋白Gα13的基因GNA13存在频繁突变。我们发现,Gα13的下游靶点RhoA的突变在伯基特淋巴瘤和DLBCL中也存在。通过多种互补方法,我们现在表明,这些癌症特异性的GNA13和RHOA突变本质上是抑制性的,并且在具有突变GNA13的B细胞淋巴瘤细胞中野生型Gα13的表达在体外影响有限,但在体内导致显著的生长抑制。因此,尽管Gα13和RhoA的活性先前已与上皮癌的细胞转化和转移潜能相关联,但我们的研究结果支持Gα13和RhoA在伯基特淋巴瘤和DLBCL中具有肿瘤抑制作用。

https://cdn.ncbi.nlm.nih.gov/pmc/blobs/f2d0/4885800/870f1a3094e8/nihms731271f1.jpg

文献AI研究员

20分钟写一篇综述,助力文献阅读效率提升50倍。

立即体验

用中文搜PubMed

大模型驱动的PubMed中文搜索引擎

马上搜索

文档翻译

学术文献翻译模型,支持多种主流文档格式。

立即体验