Suppr超能文献

基层医疗中心血管风险管理的认知决定因素:患者行为、医疗机构组织与医疗保健系统之间的脱节

Perceived determinants of cardiovascular risk management in primary care: disconnections between patient behaviours, practice organisation and healthcare system.

作者信息

Huntink E, Wensing M, Klomp M A, van Lieshout J

机构信息

Radboud University Medical Center, Scientific Institute for Quality of Healthcare (IQ healthcare), PO Box 9101, 6500 HB, Nijmegen, The Netherlands.

出版信息

BMC Fam Pract. 2015 Dec 15;16:179. doi: 10.1186/s12875-015-0390-y.

Abstract

BACKGROUND

Although conditions for high quality cardiovascular risk management in primary care in the Netherlands are favourable, there still remains a gap between practice guideline recommendations and practice. The aim of the current study was to identify determinants of cardiovascular primary care in the Netherlands.

METHODS

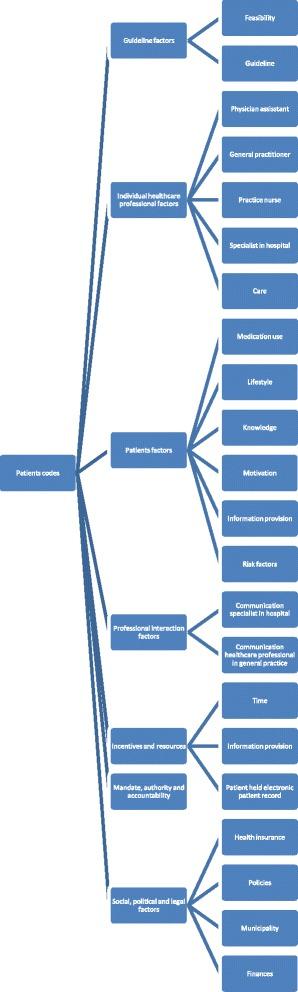
We performed a qualitative study, using semi-structured interviews with healthcare professionals and patients with established cardiovascular diseases or at high cardiovascular risk. A framework analysis was used to cluster the determinants into seven domains: 1) guideline factors, 2) individual healthcare professional factors, 3) patient factors, 4) professional interaction, 5) incentives and recourses, 6) mandate, authority and accountability, and 7) social, political and legal factors.

RESULTS

Twelve healthcare professionals and 16 patients were interviewed. Healthcare professionals and patients mentioned a variety of factors concerning all seven domains. Determinants of practice according to the health care professionals were related to communication between healthcare professionals, patients' lack of knowledge and self-management, time management, market mechanisms in the Dutch healthcare system and motivational interviewing skills of healthcare professionals. Patients mentioned determinants related to their knowledge of risk factors for cardiovascular diseases, medication adherence and self-management as key determinants. A key finding is the mismatch between healthcare professionals' and patients' views on patient's knowledge and self-management.

CONCLUSIONS

Perceived determinants of cardiovascular risk management were mainly related to patient behaviors and (but only for health professionals) to the healthcare system. Though health care professionals and patients agree upon the importance of patients' knowledge and self-management, their judgment of the current state of knowledge and self-management is entirely different.

摘要

背景

尽管荷兰初级医疗中高质量心血管风险管理的条件较为有利,但实践指南建议与实际操作之间仍存在差距。本研究的目的是确定荷兰心血管初级医疗的决定因素。

方法

我们进行了一项定性研究,对医疗保健专业人员以及患有确诊心血管疾病或心血管风险较高的患者进行了半结构化访谈。采用框架分析将决定因素归为七个领域:1)指南因素;2)个体医疗保健专业人员因素;3)患者因素;4)专业互动;5)激励措施和资源;6)授权、权威和问责制;7)社会、政治和法律因素。

结果

共访谈了12名医疗保健专业人员和16名患者。医疗保健专业人员和患者提到了与所有七个领域相关的各种因素。医疗保健专业人员认为的实践决定因素与医疗保健专业人员之间的沟通、患者知识和自我管理的缺乏、时间管理、荷兰医疗保健系统中的市场机制以及医疗保健专业人员的动机性访谈技巧有关。患者提到与他们对心血管疾病危险因素的了解、药物依从性和自我管理相关的决定因素是关键决定因素。一个关键发现是医疗保健专业人员和患者在患者知识和自我管理方面的观点存在差异。

结论

心血管风险管理的感知决定因素主要与患者行为有关(但仅对医疗保健专业人员而言),也与医疗保健系统有关。尽管医疗保健专业人员和患者都认同患者知识和自我管理的重要性,但他们对当前知识和自我管理状态的判断却截然不同。

https://cdn.ncbi.nlm.nih.gov/pmc/blobs/61eb/4678460/2746ddf8755d/12875_2015_390_Fig1_HTML.jpg

文献AI研究员

20分钟写一篇综述,助力文献阅读效率提升50倍。

立即体验

用中文搜PubMed

大模型驱动的PubMed中文搜索引擎

马上搜索

文档翻译

学术文献翻译模型,支持多种主流文档格式。

立即体验