Suppr超能文献

角膜冷感受器的异常活动是干眼症不愉快感觉的基础。

Abnormal activity of corneal cold thermoreceptors underlies the unpleasant sensations in dry eye disease.

作者信息

Kovács Illés, Luna Carolina, Quirce Susana, Mizerska Kamila, Callejo Gerard, Riestra Ana, Fernández-Sánchez Laura, Meseguer Victor M, Cuenca Nicolás, Merayo-Lloves Jesús, Acosta M Carmen, Gasull Xavier, Belmonte Carlos, Gallar Juana

机构信息

Instituto de Neurociencias, Universidad Miguel Hernández-CSIC, San Juan de Alicante, Spain Department of Ophthalmology, Semmelweis University, Budapest, Hungary Laboratory of Neurophysiology, Department of Biomedicine, School of Medicine, University of Barcelona, Barcelona, Spain Institut d'Investigacions Biomèdiques August Pi i Sunyer (IDIBAPS), Barcelona, Spain Instituto Universitario Fernández-Vega, Universidad de Oviedo and Fundación de Investigación Oftalmológica, Oviedo, Spain Departamento de Fisiología, Genética y Microbiología, Universidad de Alicante, San Vicente del Raspeig, Spain.

出版信息

Pain. 2016 Feb;157(2):399-417. doi: 10.1097/j.pain.0000000000000455.

Abstract

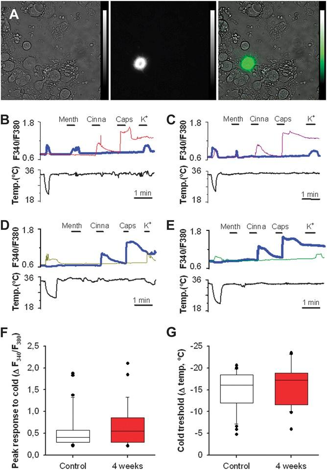
Dry eye disease (DED) affects >10% of the population worldwide, and it provokes an unpleasant sensation of ocular dryness, whose underlying neural mechanisms remain unknown. Removal of the main lachrymal gland in guinea pigs caused long-term reduction of basal tearing accompanied by changes in the architecture and density of subbasal corneal nerves and epithelial terminals. After 4 weeks, ongoing impulse activity and responses to cooling of corneal cold thermoreceptor endings were enhanced. Menthol (200 μM) first excited and then inactivated this augmented spontaneous and cold-evoked activity. Comparatively, corneal polymodal nociceptors of tear-deficient eyes remained silent and exhibited only a mild sensitization to acidic stimulation, whereas mechanonociceptors were not affected. Dryness-induced changes in peripheral cold thermoreceptor responsiveness developed in parallel with a progressive excitability enhancement of corneal cold trigeminal ganglion neurons, primarily due to an increase of sodium currents and a decrease of potassium currents. In corneal polymodal nociceptor neurons, sodium currents were enhanced whereas potassium currents remain unaltered. In healthy humans, exposure of the eye surface to menthol vapors or to cold air currents evoked unpleasant sensations accompanied by increased blinking frequency that we attributed to cold thermoreceptor stimulation. Notably, stimulation with menthol reduced the ongoing background discomfort of patients with DED, conceivably due to use-dependent inactivation of cold thermoreceptors. Together, these data indicate that cold thermoreceptors contribute importantly to the detection and signaling of ocular surface wetness, and develop under chronic eye dryness conditions an injury-evoked neuropathic firing that seems to underlie the unpleasant sensations experienced by patients with DED.

摘要

干眼疾病(DED)影响着全球超过10%的人口,它会引发眼部干涩的不适感,但其潜在的神经机制仍不清楚。切除豚鼠的主要泪腺会导致基础泪液长期减少,并伴有角膜基底膜下神经和上皮终末的结构及密度变化。4周后,角膜冷觉感受器末梢的持续冲动活动以及对冷却的反应增强。薄荷醇(200μM)首先激发然后使这种增强的自发活动和冷诱发活动失活。相比之下,泪液缺乏眼的角膜多模式伤害感受器保持沉默,仅对酸性刺激表现出轻度敏感,而机械伤害感受器未受影响。干眼诱导的外周冷觉感受器反应性变化与角膜冷三叉神经节神经元兴奋性的逐渐增强同时出现,这主要是由于钠电流增加和钾电流减少。在角膜多模式伤害感受器神经元中,钠电流增强而钾电流保持不变。在健康人中,眼表暴露于薄荷醇蒸汽或冷气流会引发不适感,并伴有眨眼频率增加,我们将其归因于冷觉感受器刺激。值得注意的是,薄荷醇刺激减轻了干眼患者持续的背景不适,这可能是由于冷觉感受器的使用依赖性失活。总之,这些数据表明冷觉感受器对眼表湿润度的检测和信号传递起重要作用,并且在慢性干眼条件下会产生损伤诱发的神经病理性放电,这似乎是干眼患者所经历的不适感的基础。

https://cdn.ncbi.nlm.nih.gov/pmc/blobs/d12e/4733818/cc85fe8287a3/jop-157-399-g001.jpg

文献AI研究员

20分钟写一篇综述,助力文献阅读效率提升50倍。

立即体验

用中文搜PubMed

大模型驱动的PubMed中文搜索引擎

马上搜索

文档翻译

学术文献翻译模型,支持多种主流文档格式。

立即体验