Suppr超能文献

下丘脑对丘脑皮质网络的前馈抑制控制觉醒和意识。

Hypothalamic feedforward inhibition of thalamocortical network controls arousal and consciousness.

作者信息

Herrera Carolina Gutierrez, Cadavieco Marta Carus, Jego Sonia, Ponomarenko Alexey, Korotkova Tatiana, Adamantidis Antoine

机构信息

Department of Neurology, Inselspital University Hospital, University of Bern, Bern, Switzerland.

Douglas Mental Health University Institute, Department of Psychiatry, McGill University, Montreal, Canada.

出版信息

Nat Neurosci. 2016 Feb;19(2):290-8. doi: 10.1038/nn.4209. Epub 2015 Dec 21.

Abstract

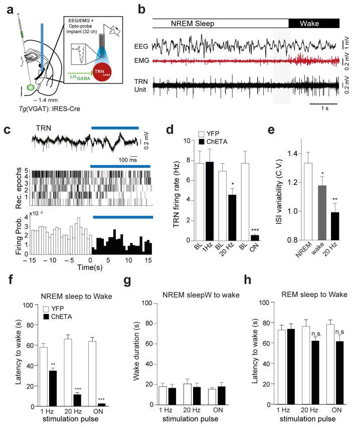
During non-rapid eye movement (NREM) sleep, synchronous synaptic activity in the thalamocortical network generates predominantly low-frequency oscillations (<4 Hz) that are modulated by inhibitory inputs from the thalamic reticular nucleus (TRN). Whether TRN cells integrate sleep-wake signals from subcortical circuits remains unclear. We found that GABA neurons from the lateral hypothalamus (LHGABA) exert a strong inhibitory control over TRN GABA neurons (TRNGABA). We found that optogenetic activation of this circuit recapitulated state-dependent changes of TRN neuron activity in behaving mice and induced rapid arousal during NREM, but not REM, sleep. During deep anesthesia, activation of this circuit induced sustained cortical arousal. In contrast, optogenetic silencing of LHGABA-TRNGABA transmission increased the duration of NREM sleep and amplitude of delta (1-4 Hz) oscillations. Collectively, these results demonstrate that TRN cells integrate subcortical arousal inputs selectively during NREM sleep and may participate in sleep intensity.

摘要

在非快速眼动(NREM)睡眠期间,丘脑皮质网络中的同步突触活动主要产生低频振荡(<4Hz),这些振荡受丘脑网状核(TRN)的抑制性输入调节。TRN细胞是否整合来自皮质下回路的睡眠-觉醒信号仍不清楚。我们发现,来自外侧下丘脑的GABA能神经元(LHGABA)对TRN的GABA能神经元(TRNGABA)施加强大的抑制性控制。我们发现,该回路的光遗传学激活重现了行为小鼠中TRN神经元活动的状态依赖性变化,并在NREM睡眠而非快速眼动(REM)睡眠期间诱导快速觉醒。在深度麻醉期间,该回路的激活诱导持续的皮质觉醒。相反,LHGABA-TRNGABA传递的光遗传学沉默增加了NREM睡眠的持续时间和δ波(1-4Hz)振荡的幅度。总的来说,这些结果表明,TRN细胞在NREM睡眠期间选择性地整合皮质下觉醒输入,并可能参与睡眠强度调节。

https://cdn.ncbi.nlm.nih.gov/pmc/blobs/078c/5818272/6c965e8f74e1/nihms6291f1.jpg

文献AI研究员

20分钟写一篇综述,助力文献阅读效率提升50倍。

立即体验

用中文搜PubMed

大模型驱动的PubMed中文搜索引擎

马上搜索

文档翻译

学术文献翻译模型,支持多种主流文档格式。

立即体验