Suppr超能文献

单细胞转录组学揭示成年小鼠皮质细胞分类学

Adult mouse cortical cell taxonomy revealed by single cell transcriptomics.

作者信息

Tasic Bosiljka, Menon Vilas, Nguyen Thuc Nghi, Kim Tae Kyung, Jarsky Tim, Yao Zizhen, Levi Boaz, Gray Lucas T, Sorensen Staci A, Dolbeare Tim, Bertagnolli Darren, Goldy Jeff, Shapovalova Nadiya, Parry Sheana, Lee Changkyu, Smith Kimberly, Bernard Amy, Madisen Linda, Sunkin Susan M, Hawrylycz Michael, Koch Christof, Zeng Hongkui

机构信息

Allen Institute for Brain Science, Seattle, Washington, USA.

出版信息

Nat Neurosci. 2016 Feb;19(2):335-46. doi: 10.1038/nn.4216. Epub 2016 Jan 4.

Abstract

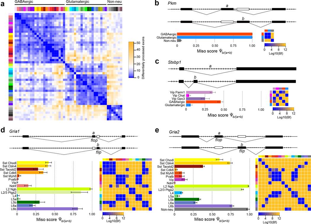
Nervous systems are composed of various cell types, but the extent of cell type diversity is poorly understood. We constructed a cellular taxonomy of one cortical region, primary visual cortex, in adult mice on the basis of single-cell RNA sequencing. We identified 49 transcriptomic cell types, including 23 GABAergic, 19 glutamatergic and 7 non-neuronal types. We also analyzed cell type-specific mRNA processing and characterized genetic access to these transcriptomic types by many transgenic Cre lines. Finally, we found that some of our transcriptomic cell types displayed specific and differential electrophysiological and axon projection properties, thereby confirming that the single-cell transcriptomic signatures can be associated with specific cellular properties.

摘要

神经系统由多种细胞类型组成,但人们对细胞类型多样性的程度了解甚少。我们基于单细胞RNA测序构建了成年小鼠一个皮质区域——初级视觉皮质的细胞分类法。我们鉴定出49种转录组细胞类型,包括23种γ-氨基丁酸能(GABAergic)、19种谷氨酸能和7种非神经元类型。我们还分析了细胞类型特异性的mRNA加工,并通过许多转基因Cre系表征了这些转录组类型的基因通路。最后,我们发现我们的一些转录组细胞类型表现出特定的和不同的电生理及轴突投射特性,从而证实单细胞转录组特征可与特定细胞特性相关联。

https://cdn.ncbi.nlm.nih.gov/pmc/blobs/f2bd/4985242/f7707446fc97/nihms742982f1.jpg

文献AI研究员

20分钟写一篇综述,助力文献阅读效率提升50倍。

立即体验

用中文搜PubMed

大模型驱动的PubMed中文搜索引擎

马上搜索

文档翻译

学术文献翻译模型,支持多种主流文档格式。

立即体验