Suppr超能文献

一个MALAT1/HIF-2α反馈环促成了亚砷酸盐致癌作用。

A MALAT1/HIF-2α feedback loop contributes to arsenite carcinogenesis.

作者信息

Luo Fei, Sun Baofei, Li Huiqiao, Xu Yuan, Liu Yi, Liu Xinlu, Lu Lu, Li Jun, Wang Qingling, Wei Shaofeng, Shi Le, Lu Xiaolin, Liu Qizhan, Zhang Aihua

机构信息

Institute of Toxicology, School of Public Health, Nanjing Medical University, Nanjing 211166, Jiangsu, People's Republic of China.

The Key Laboratory of Modern Toxicology, Ministry of Education, School of Public Health, Nanjing Medical University, Nanjing 211166, Jiangsu, People's Republic of China.

出版信息

Oncotarget. 2016 Feb 2;7(5):5769-87. doi: 10.18632/oncotarget.6806.

Abstract

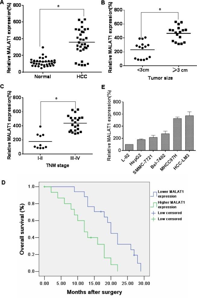
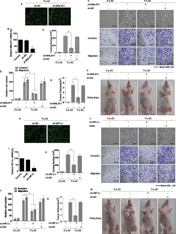
Arsenic is well established as a human carcinogen, but the molecular mechanisms leading to arsenic-induced carcinogenesis are complex and elusive. It is also not known if lncRNAs are involved in arsenic-induced liver carcinogenesis. We have found that MALAT1, a non-coding RNA, is over-expressed in the sera of people exposed to arsenite and in hepatocellular carcinomas (HCCs), and MALAT1 has a close relation with the clinicopathological characteristics of HCC. In addition, hypoxia-inducible factor (HIF)-2α is up-regulated in HCCs, and MALAT1 and HIF-2α have a positive correlation in HCC tissues. During the malignant transformation of human hepatic epithelial (L-02) cells induced by a low concentration (2.0 μM) of arsenite, MALAT1 and HIF-2α are increased. In addition, arsenite-induced MALAT1 causes disassociation of the von Hippel-Lindau (VHL) protein from HIF-2α, therefore, alleviating VHL-mediated HIF-2α ubiquitination, which causes HIF-2α accumulation. In turn, HIF-2α transcriptionally regulates MALAT1, thus forming a positive feedback loop to ensure expression of arsenite-induced MALAT1 and HIF-2α, which are involved in malignant transformation. Moreover, MALAT1 and HIF-2α promote the invasive and metastatic capacities of arsenite-induced transformed L-02 cells and in HCC-LM3 cells. The capacities of MALAT1 and HIF-2α to promote tumor growth are validated in mouse xenograft models. In mice, arsenite induces an inflammatory response, and MALAT1 and HIF-2α are over-expressed. Together, these findings suggest that the MALAT1/HIF-2α feedback loop is involved in regulation of arsenite-induced malignant transformation. Our results not only confirm a novel mechanism involving reciprocal regulation between MALAT1 and HIF-2α, but also expand the understanding of the carcinogenic potential of arsenite.

摘要

砷已被确认为人类致癌物,但其导致砷诱导致癌的分子机制复杂且难以捉摸。lncRNAs是否参与砷诱导的肝癌发生也尚不清楚。我们发现,一种非编码RNA MALAT1在暴露于亚砷酸盐的人群血清和肝细胞癌(HCC)中过度表达,且MALAT1与HCC的临床病理特征密切相关。此外,缺氧诱导因子(HIF)-2α在HCC中上调,且MALAT1与HIF-2α在HCC组织中呈正相关。在低浓度(2.0 μM)亚砷酸盐诱导人肝上皮(L-02)细胞发生恶性转化的过程中,MALAT1和HIF-2α增加。此外,亚砷酸盐诱导的MALAT1导致VHL蛋白与HIF-2α解离,从而减轻VHL介导的HIF-2α泛素化,导致HIF-2α积累。反过来,HIF-2α转录调节MALAT1,从而形成一个正反馈环,以确保亚砷酸盐诱导的MALAT1和HIF-2α的表达,它们参与恶性转化。此外,MALAT1和HIF-2α促进亚砷酸盐诱导的转化L-02细胞和HCC-LM3细胞的侵袭和转移能力。MALAT1和HIF-2α促进肿瘤生长的能力在小鼠异种移植模型中得到验证。在小鼠中,亚砷酸盐诱导炎症反应,且MALAT1和HIF-2α过度表达。总之,这些发现表明MALAT1/HIF-2α反馈环参与亚砷酸盐诱导的恶性转化的调控。我们的结果不仅证实了一种涉及MALAT1和HIF-2α相互调节的新机制,还扩展了对亚砷酸盐致癌潜力的认识。

https://cdn.ncbi.nlm.nih.gov/pmc/blobs/d7cf/4868720/bb9587a3fc32/oncotarget-07-5769-g001.jpg

文献AI研究员

20分钟写一篇综述,助力文献阅读效率提升50倍。

立即体验

用中文搜PubMed

大模型驱动的PubMed中文搜索引擎

马上搜索

文档翻译

学术文献翻译模型,支持多种主流文档格式。

立即体验