Suppr超能文献

缺氧诱导的长链非编码RNA-NUTF2P3-001通过解除对miR-3923/KRAS通路的抑制作用促进胰腺癌的肿瘤发生。

Hypoxia-induced lncRNA-NUTF2P3-001 contributes to tumorigenesis of pancreatic cancer by derepressing the miR-3923/KRAS pathway.

作者信息

Li Xiang, Deng Shi-jiang, Zhu Shuai, Jin Yan, Cui Shi-peng, Chen Jing-yuan, Xiang Cheng, Li Qun-ying, He Chi, Zhao Shu-feng, Chen Heng-yu, Niu Yi, Liu Yang, Deng Shi-chang, Wang Chun-you, Zhao Gang

机构信息

Pancreatic Disease Institute, Union Hospital, Tongji Medical College, Huazhong University of Science and Technology, Wuhan, China.

Department of Medical Ultrasound, Union Hospital, Tongji Medical College, Huazhong University of Science and Technology, Wuhan, China.

出版信息

Oncotarget. 2016 Feb 2;7(5):6000-14. doi: 10.18632/oncotarget.6830.

Abstract

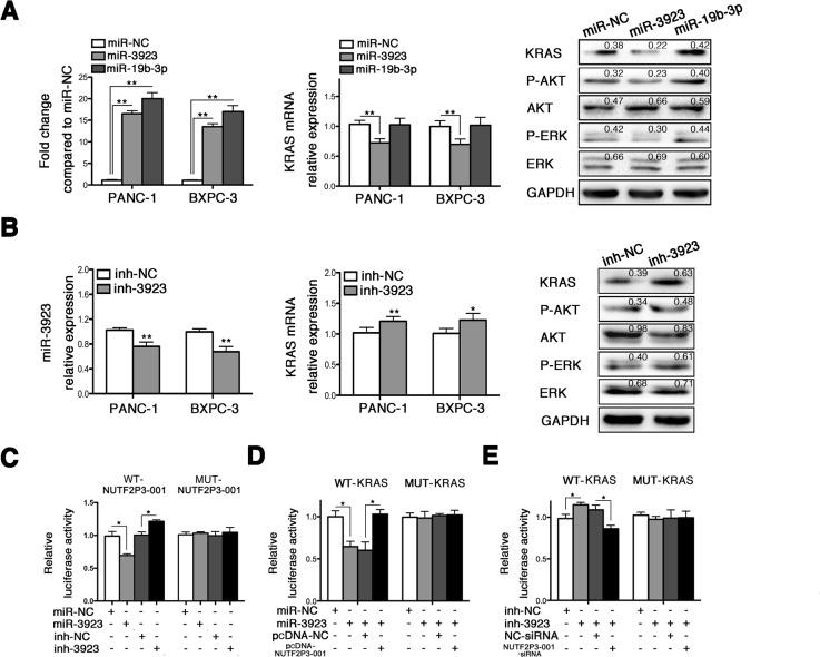
Recent studies indicate that long non-coding RNAs (lncRNAs) play crucial roles in numerous cancers, while their function in pancreatic cancer is rarely elucidated. The present study identifies a functional lncRNA and its potential role in tumorigenesis of pancreatic cancer. Microarray co-assay for lncRNAs and mRNAs demonstrates that lncRNA-NUTF2P3-001 is remarkably overexpressed in pancreatic cancer and chronic pancreatitis tissues, which positively correlates with KRAS mRNA expression. After downregulating lncRNA-NUTF2P3-001, the proliferation and invasion of pancreatic cancer cell are significantly inhibited both in vitro and vivo, accompanying with decreased KRAS expression. The dual-luciferase reporter assay further validates that lncRNA-NUTF2P3-001 and 3'UTR of KRAS mRNA competitively bind with miR-3923. Furthermore, miR-3923 overexpression simulates the inhibiting effects of lncRNA-NUTF2P3-001-siRNA on pancreatic cancer cell, which is rescued by miR-3923 inhibitor. Specifically, the present study further reveals that lncRNA-NUTF2P3-001 is upregulated in pancreatic cancer cells under hypoxia and CoCl2 treatment, which is attributed to the binding of hypoxia-inducible factor-1α (HIF-1α) to hypoxia response elements (HREs) in the upstream of KRAS promoter. Data from pancreatic cancer patients show a positive correlation between lncRNA-NUTF2P3-001 and KRAS, which is associated with advanced tumor stage and worse prognosis. Hence, our data provide a new lncRNA-mediated regulatory mechanism for the tumor oncogene KRAS and implicate that lncRNA-NUTF2P3-001 and miR-3923 can be applied as novel predictors and therapeutic targets for pancreatic cancer.

摘要

近期研究表明,长链非编码RNA(lncRNA)在多种癌症中发挥关键作用,但其在胰腺癌中的功能鲜有阐明。本研究鉴定了一种功能性lncRNA及其在胰腺癌发生中的潜在作用。lncRNA和mRNA的微阵列联合分析表明,lncRNA-NUTF2P3-001在胰腺癌和慢性胰腺炎组织中显著过表达,且与KRAS mRNA表达呈正相关。下调lncRNA-NUTF2P3-001后,胰腺癌细胞的增殖和侵袭在体内外均受到显著抑制,同时KRAS表达降低。双荧光素酶报告基因检测进一步验证lncRNA-NUTF2P3-001与KRAS mRNA的3'UTR竞争性结合miR-3923。此外,miR-3923过表达模拟了lncRNA-NUTF2P3-001-siRNA对胰腺癌细胞的抑制作用,而miR-3923抑制剂可逆转此作用。具体而言,本研究进一步揭示,在缺氧和CoCl2处理下,胰腺癌细胞中lncRNA-NUTF2P3-001上调,这归因于缺氧诱导因子-1α(HIF-1α)与KRAS启动子上游的缺氧反应元件(HRE)结合。胰腺癌患者的数据显示lncRNA-NUTF2P3-001与KRAS呈正相关,且与肿瘤晚期和较差预后相关。因此,我们的数据为肿瘤癌基因KRAS提供了一种新的lncRNA介导的调控机制,并表明lncRNA-NUTF2P3-001和miR-3923可作为胰腺癌的新型预测指标和治疗靶点。

https://cdn.ncbi.nlm.nih.gov/pmc/blobs/6d80/4868736/647292e5726a/oncotarget-07-6000-g001.jpg

文献AI研究员

20分钟写一篇综述,助力文献阅读效率提升50倍。

立即体验

用中文搜PubMed

大模型驱动的PubMed中文搜索引擎

马上搜索

文档翻译

学术文献翻译模型,支持多种主流文档格式。

立即体验