Suppr超能文献

宏转录组分析揭示了不同微生物群落的核心代谢途径和微生物组特有的功能。

Metatranscriptomic analysis of diverse microbial communities reveals core metabolic pathways and microbiome-specific functionality.

机构信息

Program in Molecular Structure and Function, The Hospital for Sick Children, Peter Gilgan Center for Research and Learning, 686 Bay Street, Toronto, ON, M5G 0A4, Canada.

Department of Immunology, University of Toronto, Toronto, ON, Canada.

出版信息

Microbiome. 2016 Jan 12;4:2. doi: 10.1186/s40168-015-0146-x.

Abstract

BACKGROUND

Metatranscriptomics is emerging as a powerful technology for the functional characterization of complex microbial communities (microbiomes). Use of unbiased RNA-sequencing can reveal both the taxonomic composition and active biochemical functions of a complex microbial community. However, the lack of established reference genomes, computational tools and pipelines make analysis and interpretation of these datasets challenging. Systematic studies that compare data across microbiomes are needed to demonstrate the ability of such pipelines to deliver biologically meaningful insights on microbiome function.

RESULTS

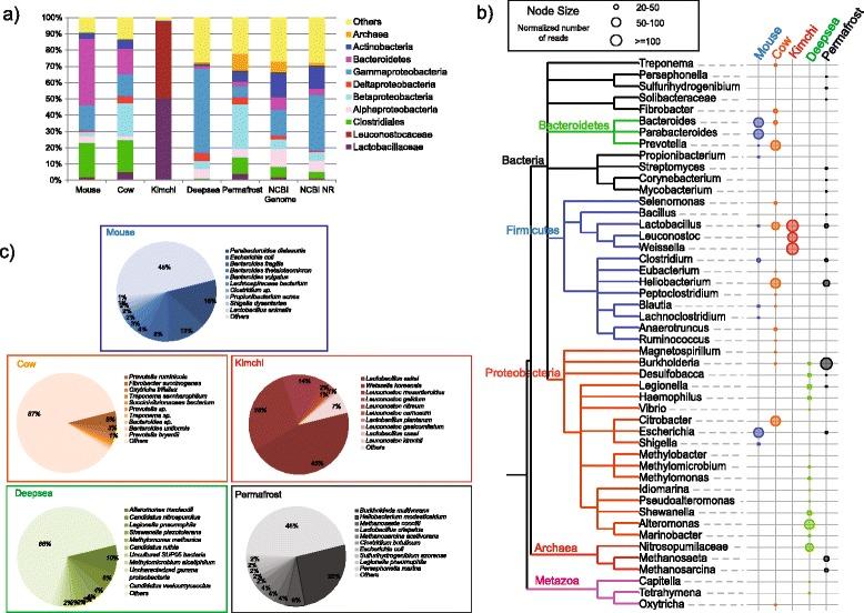
Here, we apply a standardized analytical pipeline to perform a comparative analysis of metatranscriptomic data from diverse microbial communities derived from mouse large intestine, cow rumen, kimchi culture, deep-sea thermal vent and permafrost. Sequence similarity searches allowed annotation of 19 to 76% of putative messenger RNA (mRNA) reads, with the highest frequency in the kimchi dataset due to its relatively low complexity and availability of closely related reference genomes. Metatranscriptomic datasets exhibited distinct taxonomic and functional signatures. From a metabolic perspective, we identified a common core of enzymes involved in amino acid, energy and nucleotide metabolism and also identified microbiome-specific pathways such as phosphonate metabolism (deep sea) and glycan degradation pathways (cow rumen). Integrating taxonomic and functional annotations within a novel visualization framework revealed the contribution of different taxa to metabolic pathways, allowing the identification of taxa that contribute unique functions.

CONCLUSIONS

The application of a single, standard pipeline confirms that the rich taxonomic and functional diversity observed across microbiomes is not simply an artefact of different analysis pipelines but instead reflects distinct environmental influences. At the same time, our findings show how microbiome complexity and availability of reference genomes can impact comprehensive annotation of metatranscriptomes. Consequently, beyond the application of standardized pipelines, additional caution must be taken when interpreting their output and performing downstream, microbiome-specific, analyses. The pipeline used in these analyses along with a tutorial has been made freely available for download from our project website: http://www.compsysbio.org/microbiome .

摘要

背景

宏转录组学正在成为一种强大的技术,可以用于对复杂微生物群落(微生物组)进行功能特征分析。使用无偏 RNA 测序可以揭示复杂微生物群落的分类组成和活跃的生化功能。然而,由于缺乏已建立的参考基因组、计算工具和流程,这些数据集的分析和解释具有挑战性。需要进行系统的比较微生物组研究,以证明这些流程有能力提供有关微生物组功能的生物学意义上的见解。

结果

在这里,我们应用标准化分析流程来对来自小鼠大肠、牛瘤胃、韩国泡菜发酵、深海热液喷口和永冻层等不同微生物群落的宏转录组数据进行比较分析。序列相似性搜索允许注释 19%至 76%的假定信使 RNA(mRNA)读段,在韩国泡菜发酵数据集的注释频率最高,这是由于其相对较低的复杂性和具有密切相关的参考基因组。宏转录组数据集表现出不同的分类和功能特征。从代谢的角度来看,我们确定了参与氨基酸、能量和核苷酸代谢的共同核心酶,还确定了微生物组特有的途径,如膦酸盐代谢(深海)和聚糖降解途径(牛瘤胃)。在一个新的可视化框架内整合分类和功能注释,揭示了不同分类群对代谢途径的贡献,从而能够鉴定出具有独特功能的分类群。

结论

单一标准流程的应用证实,在微生物组中观察到的丰富的分类和功能多样性不仅仅是不同分析流程的人工制品,而是反映了不同的环境影响。同时,我们的研究结果表明,微生物组的复杂性和参考基因组的可用性如何影响宏转录组的全面注释。因此,除了应用标准化流程之外,在解释它们的输出和进行下游特定于微生物组的分析时,还必须格外小心。这些分析中使用的流程以及教程已从我们的项目网站免费提供下载:http://www.compsysbio.org/microbiome。

https://cdn.ncbi.nlm.nih.gov/pmc/blobs/b1c6/4710996/4f4c467fd1fa/40168_2015_146_Fig1_HTML.jpg

文献AI研究员

20分钟写一篇综述,助力文献阅读效率提升50倍。

立即体验

用中文搜PubMed

大模型驱动的PubMed中文搜索引擎

马上搜索

文档翻译

学术文献翻译模型,支持多种主流文档格式。

立即体验