Suppr超能文献

MLL1对于衰老相关分泌表型至关重要。

MLL1 is essential for the senescence-associated secretory phenotype.

作者信息

Capell Brian C, Drake Adam M, Zhu Jiajun, Shah Parisha P, Dou Zhixun, Dorsey Jean, Simola Daniel F, Donahue Greg, Sammons Morgan, Rai Taranjit Singh, Natale Christopher, Ridky Todd W, Adams Peter D, Berger Shelley L

机构信息

Epigenetics Program, Department of Cell and Developmental Biology, University of Pennsylvania Perelman School of Medicine, Philadelphia, Pennsylvania 19104, USA; Department of Dermatology, University of Pennsylvania Perelman School of Medicine, Philadelphia, Pennsylvania 19104, USA;

Epigenetics Program, Department of Cell and Developmental Biology, University of Pennsylvania Perelman School of Medicine, Philadelphia, Pennsylvania 19104, USA;

出版信息

Genes Dev. 2016 Feb 1;30(3):321-36. doi: 10.1101/gad.271882.115.

Abstract

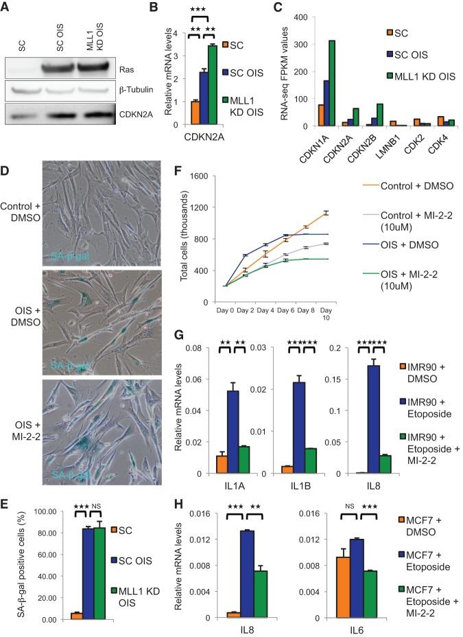
Oncogene-induced senescence (OIS) and therapy-induced senescence (TIS), while tumor-suppressive, also promote procarcinogenic effects by activating the DNA damage response (DDR), which in turn induces inflammation. This inflammatory response prominently includes an array of cytokines known as the senescence-associated secretory phenotype (SASP). Previous observations link the transcription-associated methyltransferase and oncoprotein MLL1 to the DDR, leading us to investigate the role of MLL1 in SASP expression. Our findings reveal direct MLL1 epigenetic control over proproliferative cell cycle genes: MLL1 inhibition represses expression of proproliferative cell cycle regulators required for DNA replication and DDR activation, thus disabling SASP expression. Strikingly, however, these effects of MLL1 inhibition on SASP gene expression do not impair OIS and, furthermore, abolish the ability of the SASP to enhance cancer cell proliferation. More broadly, MLL1 inhibition also reduces "SASP-like" inflammatory gene expression from cancer cells in vitro and in vivo independently of senescence. Taken together, these data demonstrate that MLL1 inhibition may be a powerful and effective strategy for inducing cancerous growth arrest through the direct epigenetic regulation of proliferation-promoting genes and the avoidance of deleterious OIS- or TIS-related tumor secretomes, which can promote both drug resistance and tumor progression.

摘要

致癌基因诱导的衰老(OIS)和治疗诱导的衰老(TIS)虽然具有肿瘤抑制作用,但也会通过激活DNA损伤反应(DDR)来促进致癌作用,而DNA损伤反应反过来又会引发炎症。这种炎症反应主要包括一系列被称为衰老相关分泌表型(SASP)的细胞因子。先前的观察结果将转录相关甲基转移酶和癌蛋白MLL1与DDR联系起来,这促使我们研究MLL1在SASP表达中的作用。我们的研究结果揭示了MLL1对促增殖细胞周期基因的直接表观遗传控制:抑制MLL1会抑制DNA复制和DDR激活所需的促增殖细胞周期调节因子的表达,从而使SASP表达失活。然而,引人注目的是,MLL1抑制对SASP基因表达的这些影响并不损害OIS,而且还消除了SASP增强癌细胞增殖的能力。更广泛地说,抑制MLL1还能在体外和体内降低癌细胞“类SASP”炎症基因的表达,且与衰老无关。综上所述,这些数据表明,抑制MLL1可能是一种强大而有效的策略,可通过对促进增殖基因的直接表观遗传调控来诱导癌性生长停滞,并避免有害的OIS或TIS相关肿瘤分泌产物,这些产物可促进耐药性和肿瘤进展。

https://cdn.ncbi.nlm.nih.gov/pmc/blobs/6f25/4743061/979aef014e9a/321f01.jpg

文献AI研究员

20分钟写一篇综述,助力文献阅读效率提升50倍。

立即体验

用中文搜PubMed

大模型驱动的PubMed中文搜索引擎

马上搜索

文档翻译

学术文献翻译模型,支持多种主流文档格式。

立即体验