Suppr超能文献

天然存在的p16(Ink4a)阳性细胞会缩短健康寿命。

Naturally occurring p16(Ink4a)-positive cells shorten healthy lifespan.

作者信息

Baker Darren J, Childs Bennett G, Durik Matej, Wijers Melinde E, Sieben Cynthia J, Zhong Jian, Saltness Rachel A, Jeganathan Karthik B, Verzosa Grace Casaclang, Pezeshki Abdulmohammad, Khazaie Khashayarsha, Miller Jordan D, van Deursen Jan M

机构信息

Department of Pediatric and Adolescent Medicine, Mayo Clinic College of Medicine, Rochester, Minnesota 55905, USA.

Department of Biochemistry and Molecular Biology, Mayo Clinic College of Medicine, Rochester, Minnesota 55905, USA.

出版信息

Nature. 2016 Feb 11;530(7589):184-9. doi: 10.1038/nature16932. Epub 2016 Feb 3.

Abstract

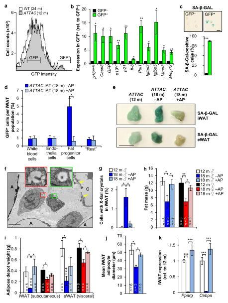
Cellular senescence, a stress-induced irreversible growth arrest often characterized by expression of p16(Ink4a) (encoded by the Ink4a/Arf locus, also known as Cdkn2a) and a distinctive secretory phenotype, prevents the proliferation of preneoplastic cells and has beneficial roles in tissue remodelling during embryogenesis and wound healing. Senescent cells accumulate in various tissues and organs over time, and have been speculated to have a role in ageing. To explore the physiological relevance and consequences of naturally occurring senescent cells, here we use a previously established transgene, INK-ATTAC, to induce apoptosis in p16(Ink4a)-expressing cells of wild-type mice by injection of AP20187 twice a week starting at one year of age. We show that compared to vehicle alone, AP20187 treatment extended median lifespan in both male and female mice of two distinct genetic backgrounds. The clearance of p16(Ink4a)-positive cells delayed tumorigenesis and attenuated age-related deterioration of several organs without apparent side effects, including kidney, heart and fat, where clearance preserved the functionality of glomeruli, cardio-protective KATP channels and adipocytes, respectively. Thus, p16(Ink4a)-positive cells that accumulate during adulthood negatively influence lifespan and promote age-dependent changes in several organs, and their therapeutic removal may be an attractive approach to extend healthy lifespan.

摘要

细胞衰老,一种应激诱导的不可逆生长停滞,通常以p16(Ink4a)(由Ink4a/Arf基因座编码,也称为Cdkn2a)的表达和独特的分泌表型为特征,可防止肿瘤前体细胞的增殖,并在胚胎发育和伤口愈合过程中的组织重塑中发挥有益作用。随着时间的推移,衰老细胞在各种组织和器官中积累,并被推测与衰老有关。为了探索自然发生的衰老细胞的生理相关性和后果,我们在这里使用先前建立的转基因INK-ATTAC,从一岁开始每周两次注射AP20187,诱导野生型小鼠中表达p16(Ink4a)的细胞凋亡。我们发现,与单独使用载体相比,AP20187治疗延长了两种不同遗传背景的雄性和雌性小鼠的中位寿命。清除p16(Ink4a)阳性细胞可延迟肿瘤发生,并减轻包括肾脏、心脏和脂肪在内的多个器官与年龄相关的衰退,且无明显副作用,其中清除分别保留了肾小球、心脏保护型KATP通道和脂肪细胞的功能。因此,成年期积累的p16(Ink4a)阳性细胞对寿命有负面影响,并促进多个器官的年龄依赖性变化,对其进行治疗性清除可能是延长健康寿命的一种有吸引力的方法。

https://cdn.ncbi.nlm.nih.gov/pmc/blobs/1ee2/4845101/659d1bb6102b/nihms747009f6.jpg

文献AI研究员

20分钟写一篇综述,助力文献阅读效率提升50倍。

立即体验

用中文搜PubMed

大模型驱动的PubMed中文搜索引擎

马上搜索

文档翻译

学术文献翻译模型,支持多种主流文档格式。

立即体验