Suppr超能文献

AMPK介导的mTORC2和MCL-1上调削弱了阿司匹林的抗癌作用。

AMPK-mediated up-regulation of mTORC2 and MCL-1 compromises the anti-cancer effects of aspirin.

作者信息

Gao Mei, Kong Qingbin, Hua Hui, Yin Yancun, Wang Jiao, Luo Ting, Jiang Yangfu

机构信息

State Key Laboratory of Biotherapy, Section of Oncogene, West China Hospital, Sichuan University, Chengdu, China.

Laboratory of Stem Cell Biology, West China Hospital, Sichuan University, Chengdu, China.

出版信息

Oncotarget. 2016 Mar 29;7(13):16349-61. doi: 10.18632/oncotarget.7648.

Abstract

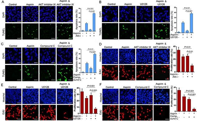
AMP-activated protein kinase (AMPK) is an important energy sensor that may inhibit cell proliferation or promote cell survival during stresses. Besides cyclooxygenase, AMPK is another target of the nonsteroid anti-inflammatory agent aspirin. Preclinical and clinical investigations demonstrate that aspirin can inhibit several types of cancer such as colorectal adenomas and hepatocellular carcinoma (HCC). However, little is known about the cellular response to aspirin that may lead to aspirin resistance. Here, we show that aspirin induces the expression of MCL-1 in HepG2 and SW480 cells through AMPK-mTOR-Akt/ERK axis. Treatment of HepG2 and SW480 cells with aspirin leads to increased MCL-1 expression, Akt and ERK1/2 phosphorylation. Inhibition of Akt/MEK abrogates the induction of MCL-1 by aspirin. Aspirin activates AMPK, which in turn up-regulates mTORC2 activity, Akt, ERK1/2 phosphorylation and MCL-1 expression. MCL-1 knockdown sensitizes cancer cells to aspirin-induced apoptosis. Combination of aspirin and AMPK, Akt or MEK inhibitor results in more significant inhibition of cell proliferation and induction of apoptosis than single agent. Moreover, sorafenib blocks aspirin-induced MCL-1 up-regulation. Combination of aspirin and sorafenib leads to much more cell death and less cell proliferation than each drug alone. Treatment of HCC and colon cancer xenografts with both aspirin and sorafenib results in more significant tumor suppression than single agent. These data demonstrate that AMPK-mediated up-regulation of mTORC2 and MCL-1 may compromise the anticancer effects of aspirin. Combination of aspirin and sorafenib may be an effective regimen to treat HCC and colon cancer.

摘要

AMP激活的蛋白激酶(AMPK)是一种重要的能量传感器,在应激过程中可能抑制细胞增殖或促进细胞存活。除了环氧化酶外,AMPK是非甾体抗炎药阿司匹林的另一个靶点。临床前和临床研究表明,阿司匹林可以抑制多种类型的癌症,如结肠腺瘤和肝细胞癌(HCC)。然而,关于可能导致阿司匹林耐药的细胞对阿司匹林的反应知之甚少。在这里,我们表明阿司匹林通过AMPK-mTOR-Akt/ERK轴诱导HepG2和SW480细胞中MCL-1的表达。用阿司匹林处理HepG2和SW480细胞会导致MCL-1表达增加、Akt和ERK1/2磷酸化。抑制Akt/MEK可消除阿司匹林对MCL-1的诱导作用。阿司匹林激活AMPK,进而上调mTORC2活性、Akt、ERK1/2磷酸化和MCL-1表达。MCL-1基因敲低使癌细胞对阿司匹林诱导的凋亡敏感。阿司匹林与AMPK、Akt或MEK抑制剂联合使用比单一药物更能显著抑制细胞增殖并诱导凋亡。此外,索拉非尼可阻断阿司匹林诱导的MCL-1上调。阿司匹林与索拉非尼联合使用比单独使用每种药物导致更多的细胞死亡和更少的细胞增殖。用阿司匹林和索拉非尼治疗HCC和结肠癌异种移植瘤比单一药物更能显著抑制肿瘤。这些数据表明,AMPK介导的mTORC2和MCL-1上调可能会削弱阿司匹林的抗癌作用。阿司匹林与索拉非尼联合使用可能是治疗HCC和结肠癌的有效方案。

https://cdn.ncbi.nlm.nih.gov/pmc/blobs/0e9c/4941319/b473c0a3567f/oncotarget-07-16349-g001.jpg

文献AI研究员

20分钟写一篇综述,助力文献阅读效率提升50倍。

立即体验

用中文搜PubMed

大模型驱动的PubMed中文搜索引擎

马上搜索

文档翻译

学术文献翻译模型,支持多种主流文档格式。

立即体验