Suppr超能文献

糖肽类抗生素可有效抑制晚期内体/溶酶体中的组织蛋白酶L,并阻断埃博拉病毒、中东呼吸综合征冠状病毒(MERS-CoV)和严重急性呼吸综合征冠状病毒(SARS-CoV)的进入。

Glycopeptide Antibiotics Potently Inhibit Cathepsin L in the Late Endosome/Lysosome and Block the Entry of Ebola Virus, Middle East Respiratory Syndrome Coronavirus (MERS-CoV), and Severe Acute Respiratory Syndrome Coronavirus (SARS-CoV).

作者信息

Zhou Nan, Pan Ting, Zhang Junsong, Li Qianwen, Zhang Xue, Bai Chuan, Huang Feng, Peng Tao, Zhang Jianhua, Liu Chao, Tao Liang, Zhang Hui

机构信息

From the Institute of Human Virology, Key Laboratory of Tropical Disease Control of Ministry of Education, and Guangdong Engineering Research Center for Antimicrobial Agent and Immunotechnology, Sun Yat-sen University, Guangzhou 510080, Guangdong.

the Sino-French Hoffmann Institute, Guangzhou Medical University, Guangzhou 510182, Guangdong, and.

出版信息

J Biol Chem. 2016 Apr 22;291(17):9218-32. doi: 10.1074/jbc.M116.716100. Epub 2016 Mar 7.

Abstract

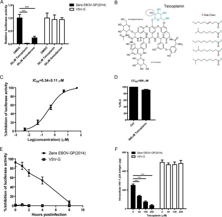
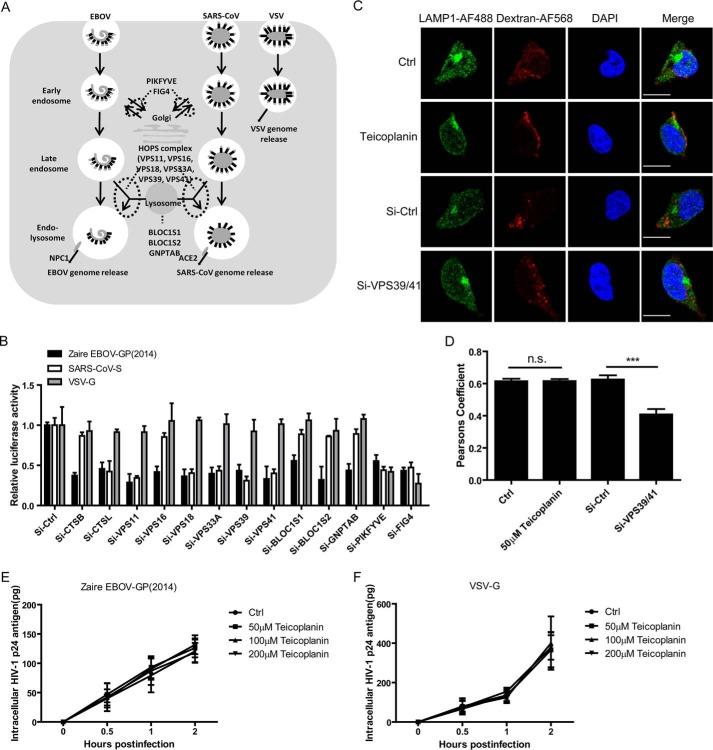
Ebola virus infection can cause severe hemorrhagic fever with a high mortality in humans. The outbreaks of Ebola viruses in 2014 represented the most serious Ebola epidemics in history and greatly threatened public health worldwide. The development of additional effective anti-Ebola therapeutic agents is therefore quite urgent. In this study, via high throughput screening of Food and Drug Administration-approved drugs, we identified that teicoplanin, a glycopeptide antibiotic, potently prevents the entry of Ebola envelope pseudotyped viruses into the cytoplasm. Furthermore, teicoplanin also has an inhibitory effect on transcription- and replication-competent virus-like particles, with an IC50 as low as 330 nm Comparative analysis further demonstrated that teicoplanin is able to block the entry of Middle East respiratory syndrome (MERS) and severe acute respiratory syndrome (SARS) envelope pseudotyped viruses as well. Teicoplanin derivatives such as dalbavancin, oritavancin, and telavancin can also inhibit the entry of Ebola, MERS, and SARS viruses. Mechanistic studies showed that teicoplanin blocks Ebola virus entry by specifically inhibiting the activity of cathepsin L, opening a novel avenue for the development of additional glycopeptides as potential inhibitors of cathepsin L-dependent viruses. Notably, given that teicoplanin has routinely been used in the clinic with low toxicity, our work provides a promising prospect for the prophylaxis and treatment of Ebola, MERS, and SARS virus infection.

摘要

埃博拉病毒感染可导致人类严重出血热,死亡率很高。2014年埃博拉病毒的爆发是历史上最严重的埃博拉疫情,对全球公共卫生构成了极大威胁。因此,开发更多有效的抗埃博拉治疗药物迫在眉睫。在本研究中,通过对美国食品药品监督管理局批准的药物进行高通量筛选,我们发现糖肽类抗生素替考拉宁能有效阻止埃博拉包膜假型病毒进入细胞质。此外,替考拉宁对具有转录和复制能力的病毒样颗粒也有抑制作用,其半数抑制浓度低至330 nM。比较分析进一步表明,替考拉宁也能够阻断中东呼吸综合征(MERS)和严重急性呼吸综合征(SARS)包膜假型病毒的进入。替考拉宁的衍生物如达巴万星、奥利万星和特拉万星也能抑制埃博拉、MERS和SARS病毒的进入。机制研究表明,替考拉宁通过特异性抑制组织蛋白酶L的活性来阻断埃博拉病毒的进入,为开发更多作为组织蛋白酶L依赖性病毒潜在抑制剂的糖肽类药物开辟了一条新途径。值得注意的是,鉴于替考拉宁已在临床上常规使用且毒性较低,我们的工作为预防和治疗埃博拉、MERS和SARS病毒感染提供了一个有前景的方向。

https://cdn.ncbi.nlm.nih.gov/pmc/blobs/9da2/4861487/05a714538613/zbc0201642750001.jpg

文献AI研究员

20分钟写一篇综述,助力文献阅读效率提升50倍。

立即体验

用中文搜PubMed

大模型驱动的PubMed中文搜索引擎

马上搜索

文档翻译

学术文献翻译模型,支持多种主流文档格式。

立即体验