Suppr超能文献

转录因子ATF4在未折叠蛋白反应和肝脏胆固醇代谢中指导基础和应激诱导的基因表达。

Transcription factor ATF4 directs basal and stress-induced gene expression in the unfolded protein response and cholesterol metabolism in the liver.

作者信息

Fusakio Michael E, Willy Jeffrey A, Wang Yongping, Mirek Emily T, Al Baghdadi Rana J T, Adams Christopher M, Anthony Tracy G, Wek Ronald C

机构信息

Department of Biochemistry and Molecular Biology, Indiana University School of Medicine, Indianapolis, IN 46202.

Department of Nutritional Sciences, Rutgers University, New Brunswick, NJ 08901.

出版信息

Mol Biol Cell. 2016 May 1;27(9):1536-51. doi: 10.1091/mbc.E16-01-0039. Epub 2016 Mar 9.

Abstract

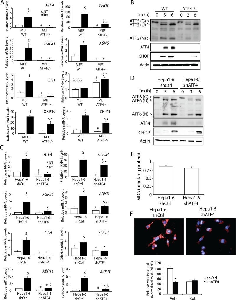
Disturbances in protein folding and membrane compositions in the endoplasmic reticulum (ER) elicit the unfolded protein response (UPR). Each of three UPR sensory proteins-PERK (PEK/EIF2AK3), IRE1, and ATF6-is activated by ER stress. PERK phosphorylation of eIF2 represses global protein synthesis, lowering influx of nascent polypeptides into the stressed ER, coincident with preferential translation of ATF4 (CREB2). In cultured cells, ATF4 induces transcriptional expression of genes directed by the PERK arm of the UPR, including genes involved in amino acid metabolism, resistance to oxidative stress, and the proapoptotic transcription factor CHOP (GADD153/DDIT3). In this study, we characterize whole-body and tissue-specific ATF4-knockout mice and show in liver exposed to ER stress that ATF4 is not required for CHOP expression, but instead ATF6 is a primary inducer. RNA-Seq analysis indicates that ATF4 is responsible for a small portion of the PERK-dependent UPR genes and reveals a requirement for expression of ATF4 for expression of genes involved in oxidative stress response basally and cholesterol metabolism both basally and under stress. Consistent with this pattern of gene expression, loss of ATF4 resulted in enhanced oxidative damage, and increased free cholesterol in liver under stress accompanied by lowered cholesterol in sera.

摘要

内质网(ER)中蛋白质折叠和膜成分的紊乱会引发未折叠蛋白反应(UPR)。三种UPR传感蛋白——蛋白激酶R样内质网激酶(PERK,又称PEK/EIF2AK3)、肌醇需求酶1(IRE1)和活化转录因子6(ATF6)——中的每一种都会被内质网应激激活。PERK对真核生物翻译起始因子2(eIF2)的磷酸化会抑制整体蛋白质合成,减少新生多肽流入应激的内质网,同时优先翻译活化转录因子4(ATF4,又称CREB2)。在培养细胞中,ATF4会诱导由UPR的PERK分支指导的基因的转录表达,包括参与氨基酸代谢、抗氧化应激和促凋亡转录因子CHOP(GADD153/DDIT3)的基因。在本研究中,我们对全身和组织特异性ATF4基因敲除小鼠进行了表征,并在暴露于内质网应激的肝脏中发现,CHOP的表达不需要ATF4,相反,ATF6是主要诱导因子。RNA测序分析表明,ATF4负责一小部分依赖PERK的UPR基因,并揭示了在基础状态下以及应激状态下,参与氧化应激反应和胆固醇代谢的基因表达需要ATF4的表达。与这种基因表达模式一致,ATF4的缺失导致氧化损伤加剧,应激状态下肝脏中的游离胆固醇增加,同时血清中的胆固醇降低。

https://cdn.ncbi.nlm.nih.gov/pmc/blobs/efa5/4850040/4bcf8f551d5a/1536fig1.jpg

文献AI研究员

20分钟写一篇综述,助力文献阅读效率提升50倍。

立即体验

用中文搜PubMed

大模型驱动的PubMed中文搜索引擎

马上搜索

文档翻译

学术文献翻译模型,支持多种主流文档格式。

立即体验