Suppr超能文献

人乳腺癌干细胞中染色质可及性结构域的鉴定

Identification of chromatin accessibility domains in human breast cancer stem cells.

作者信息

Hardy K, Wu F, Tu W, Zafar A, Boulding T, McCuaig R, Sutton C R, Theodoratos A, Rao S

机构信息

a HRI, Faculty of ESTeM, University of Canberra , Bruce , Australia.

b JCSMR, Australian National University , Canberra, Australia.

出版信息

Nucleus. 2016;7(1):50-67. doi: 10.1080/19491034.2016.1150392. Epub 2016 Mar 10.

Abstract

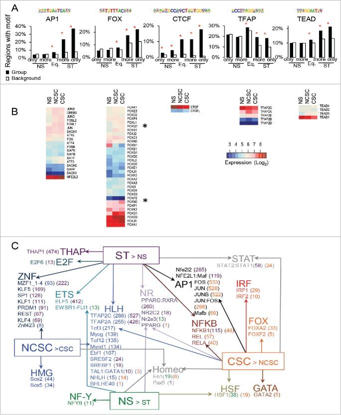
Epithelial-to-mesenchymal transition (EMT) is physiological in embryogenesis and wound healing but also associated with the formation of cancer stem cells (CSCs). Many EMT signaling pathways are implicated in CSC formation, but the precise underlying mechanisms of CSC formation remain elusive. We have previously demonstrated that PKC is critical for EMT induction and CSC formation in inducible breast EMT/CSC models. Here, we used formaldehyde-assisted isolation of regulatory elements-sequencing (FAIRE-seq) to investigate DNA accessibility changes after PKC activation and determine how they influence EMT and CSC formation. During EMT, DNA accessibility principally increased in regions distant from transcription start sites, low in CpG content, and enriched with chromatin enhancer marks. ChIP-sequencing revealed that a subset of these regions changed from poised to active enhancers upon stimulation, with some even more acteylated in CSCs. While regions with increased accessibility were enriched for FOX, AP-1, TEAD, and TFAP2 motifs, those containing FOX and AP-1 motif were associated with increased expression of CSC-associated genes, while those with TFAP2 were associated with genes with increased expression in non-CSCs. Silencing of 2 members of the FOX family, FOXN2 and FOXQ1, repressed CSCs and the mesenchymal phenotype and inhibited the CSC gene signature. These novel, PKC-induced DNA accessibility regions help explain how the epigenomic plasticity of cells undergoing EMT leads to CSC gene activation.

摘要

上皮-间质转化(EMT)在胚胎发育和伤口愈合过程中是生理性的,但也与癌症干细胞(CSC)的形成有关。许多EMT信号通路与CSC的形成有关,但CSC形成的确切潜在机制仍不清楚。我们之前已经证明,在可诱导的乳腺EMT/CSC模型中,蛋白激酶C(PKC)对EMT诱导和CSC形成至关重要。在这里,我们使用甲醛辅助的调控元件分离测序(FAIRE-seq)来研究PKC激活后DNA可及性的变化,并确定它们如何影响EMT和CSC的形成。在EMT过程中,DNA可及性主要在远离转录起始位点、CpG含量低且富含染色质增强子标记的区域增加。染色质免疫沉淀测序显示,这些区域中的一部分在刺激后从 poised 增强子转变为活性增强子,有些在CSC中甚至乙酰化程度更高。虽然可及性增加的区域富含FOX、AP-1、TEAD和TFAP2基序,但含有FOX和AP-1基序的区域与CSC相关基因的表达增加有关,而含有TFAP2的区域与非CSC中表达增加的基因有关。FOX家族的两个成员FOXN2和FOXQ1的沉默抑制了CSC和间充质表型,并抑制了CSC基因特征。这些新的、PKC诱导的DNA可及性区域有助于解释经历EMT的细胞的表观基因组可塑性如何导致CSC基因激活。

https://cdn.ncbi.nlm.nih.gov/pmc/blobs/d510/4916893/3ec767815d3f/kncl-07-01-1150392-g001.jpg

文献AI研究员

20分钟写一篇综述,助力文献阅读效率提升50倍。

立即体验

用中文搜PubMed

大模型驱动的PubMed中文搜索引擎

马上搜索

文档翻译

学术文献翻译模型,支持多种主流文档格式。

立即体验