Suppr超能文献

TIM3在结核分枝杆菌感染过程中介导T细胞耗竭。

TIM3 Mediates T Cell Exhaustion during Mycobacterium tuberculosis Infection.

作者信息

Jayaraman Pushpa, Jacques Miye K, Zhu Chen, Steblenko Katherine M, Stowell Britni L, Madi Asaf, Anderson Ana C, Kuchroo Vijay K, Behar Samuel M

机构信息

Department of Microbiology and Physiological Systems, University of Massachusetts Medical School, Worcester, Massachusetts, United States of America.

Department of Neurology, Brigham and Women's Hospital and Harvard Medical School, Boston, Massachusetts, United States of America.

出版信息

PLoS Pathog. 2016 Mar 11;12(3):e1005490. doi: 10.1371/journal.ppat.1005490. eCollection 2016 Mar.

Abstract

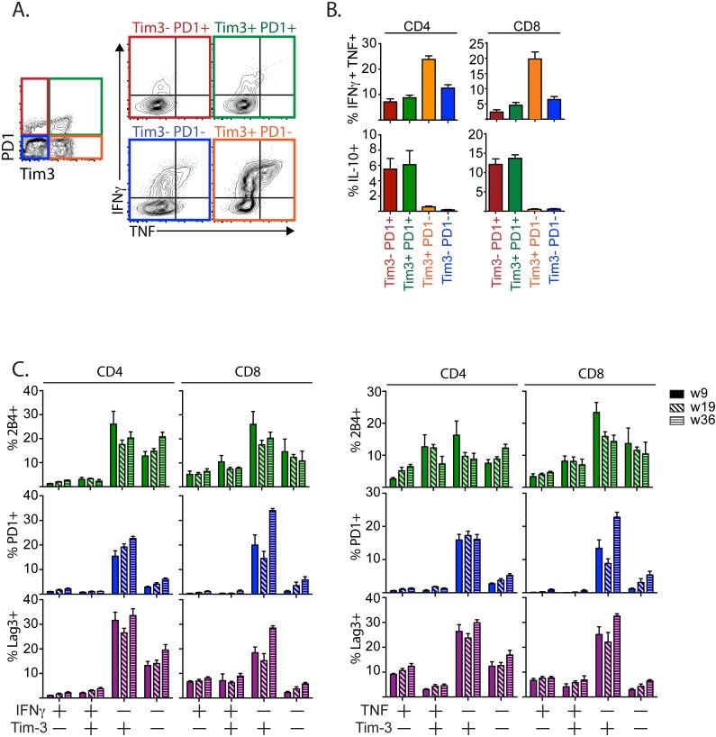
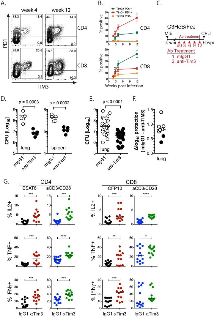
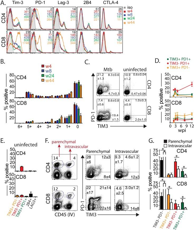
While T cell immunity initially limits Mycobacterium tuberculosis infection, why T cell immunity fails to sterilize the infection and allows recrudescence is not clear. One hypothesis is that T cell exhaustion impairs immunity and is detrimental to the outcome of M. tuberculosis infection. Here we provide functional evidence for the development T cell exhaustion during chronic TB. Second, we evaluate the role of the inhibitory receptor T cell immunoglobulin and mucin domain-containing-3 (TIM3) during chronic M. tuberculosis infection. We find that TIM3 expressing T cells accumulate during chronic infection, co-express other inhibitory receptors including PD1, produce less IL-2 and TNF but more IL-10, and are functionally exhausted. Finally, we show that TIM3 blockade restores T cell function and improves bacterial control, particularly in chronically infected susceptible mice. These data show that T cell immunity is suboptimal during chronic M. tuberculosis infection due to T cell exhaustion. Moreover, in chronically infected mice, treatment with anti-TIM3 mAb is an effective therapeutic strategy against tuberculosis.

摘要

虽然T细胞免疫最初可限制结核分枝杆菌感染,但T细胞免疫为何无法清除感染并导致复发尚不清楚。一种假说认为,T细胞耗竭会损害免疫功能,并对结核分枝杆菌感染的结局产生不利影响。在此,我们提供了慢性结核病期间T细胞耗竭发生发展的功能证据。其次,我们评估了抑制性受体T细胞免疫球蛋白和粘蛋白结构域3(TIM3)在慢性结核分枝杆菌感染中的作用。我们发现,表达TIM3的T细胞在慢性感染期间积累,共表达包括PD1在内的其他抑制性受体,产生的白细胞介素-2(IL-2)和肿瘤坏死因子(TNF)较少,但白细胞介素-10(IL-10)较多,并且功能耗竭。最后,我们表明,阻断TIM3可恢复T细胞功能并改善细菌控制,特别是在慢性感染的易感小鼠中。这些数据表明,由于T细胞耗竭,慢性结核分枝杆菌感染期间T细胞免疫功能欠佳。此外,在慢性感染的小鼠中,用抗TIM3单克隆抗体治疗是一种有效的抗结核治疗策略。

https://cdn.ncbi.nlm.nih.gov/pmc/blobs/904d/4788425/54bb3f93504b/ppat.1005490.g001.jpg

文献AI研究员

20分钟写一篇综述,助力文献阅读效率提升50倍。

立即体验

用中文搜PubMed

大模型驱动的PubMed中文搜索引擎

马上搜索

文档翻译

学术文献翻译模型,支持多种主流文档格式。

立即体验