Suppr超能文献

PI3K/mTOR通路的异常激活促进急性髓系白血病对索拉非尼的耐药性。

Aberrant activation of the PI3K/mTOR pathway promotes resistance to sorafenib in AML.

作者信息

Lindblad O, Cordero E, Puissant A, Macaulay L, Ramos A, Kabir N N, Sun J, Vallon-Christersson J, Haraldsson K, Hemann M T, Borg Å, Levander F, Stegmaier K, Pietras K, Rönnstrand L, Kazi J U

机构信息

Division of Translational Cancer Research, Department of Laboratory Medicine, Lund University, Lund, Sweden.

Lund Stem Cell Center, Department of Laboratory Medicine, Lund University, Lund, Sweden.

出版信息

Oncogene. 2016 Sep 29;35(39):5119-31. doi: 10.1038/onc.2016.41. Epub 2016 Mar 21.

Abstract

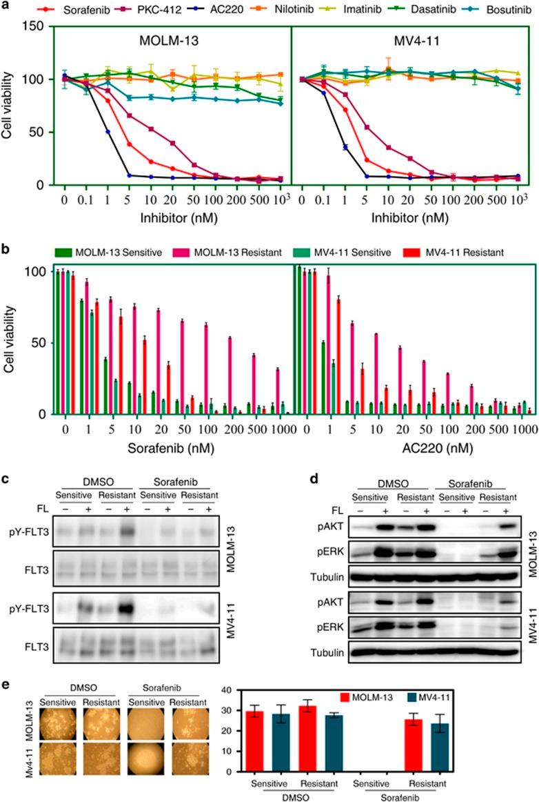
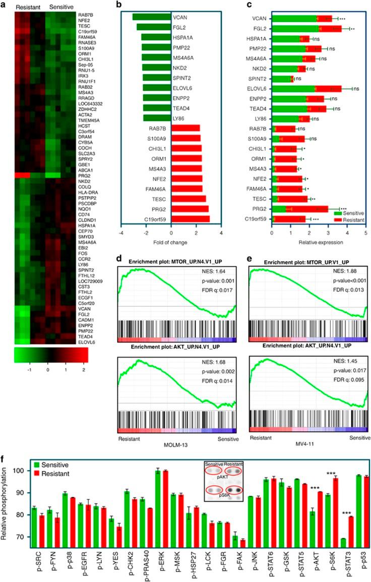
Therapy directed against oncogenic FLT3 has been shown to induce response in patients with acute myeloid leukemia (AML), but these responses are almost always transient. To address the mechanism of FLT3 inhibitor resistance, we generated two resistant AML cell lines by sustained treatment with the FLT3 inhibitor sorafenib. Parental cell lines carry the FLT3-ITD (tandem duplication) mutation and are highly responsive to FLT3 inhibitors, whereas resistant cell lines display resistance to multiple FLT3 inhibitors. Sanger sequencing and protein mass-spectrometry did not identify any acquired mutations in FLT3 in the resistant cells. Moreover, sorafenib treatment effectively blocked FLT3 activation in resistant cells, whereas it was unable to block colony formation or cell survival, suggesting that the resistant cells are no longer FLT3 dependent. Gene expression analysis of sensitive and resistant cell lines, as well as of blasts from patients with sorafenib-resistant AML, suggested an enrichment of the PI3K/mTOR pathway in the resistant phenotype, which was further supported by next-generation sequencing and phospho-specific-antibody array analysis. Furthermore, a selective PI3K/mTOR inhibitor, gedatolisib, efficiently blocked proliferation, colony and tumor formation, and induced apoptosis in resistant cell lines. Gedatolisib significantly extended survival of mice in a sorafenib-resistant AML patient-derived xenograft model. Taken together, our data suggest that aberrant activation of the PI3K/mTOR pathway in FLT3-ITD-dependent AML results in resistance to drugs targeting FLT3.

摘要

针对致癌性FLT3的治疗已显示可在急性髓性白血病(AML)患者中诱导反应,但这些反应几乎总是短暂的。为了探究FLT3抑制剂耐药的机制,我们通过用FLT3抑制剂索拉非尼持续处理生成了两种耐药AML细胞系。亲本细胞系携带FLT3-ITD(串联重复)突变,对FLT3抑制剂高度敏感,而耐药细胞系对多种FLT3抑制剂表现出耐药性。桑格测序和蛋白质质谱分析未在耐药细胞中鉴定出FLT3的任何获得性突变。此外,索拉非尼处理有效地阻断了耐药细胞中FLT3的激活,然而它无法阻断集落形成或细胞存活,这表明耐药细胞不再依赖FLT3。对敏感和耐药细胞系以及索拉非尼耐药AML患者的原始细胞进行基因表达分析,提示PI3K/mTOR通路在耐药表型中富集,这得到了二代测序和磷酸化特异性抗体阵列分析的进一步支持。此外,一种选择性PI3K/mTOR抑制剂吉地替尼有效地阻断了耐药细胞系中的增殖、集落和肿瘤形成,并诱导了凋亡。在索拉非尼耐药的AML患者来源的异种移植模型中,吉地替尼显著延长了小鼠的生存期。综上所述,我们的数据表明,FLT3-ITD依赖性AML中PI3K/mTOR通路的异常激活导致对靶向FLT3的药物产生耐药性。

https://cdn.ncbi.nlm.nih.gov/pmc/blobs/409c/5399143/f5c0cff6db39/onc201641f1.jpg

文献AI研究员

20分钟写一篇综述,助力文献阅读效率提升50倍。

立即体验

用中文搜PubMed

大模型驱动的PubMed中文搜索引擎

马上搜索

文档翻译

学术文献翻译模型,支持多种主流文档格式。

立即体验