Suppr超能文献

IGF1R/p110β/AKT/mTOR的激活赋予对α特异性PI3K抑制的抗性。

Activation of IGF1R/p110β/AKT/mTOR confers resistance to α-specific PI3K inhibition.

作者信息

Leroy Cedric, Ramos Pedro, Cornille Karen, Bonenfant Debora, Fritsch Christine, Voshol Hans, Bentires-Alj Mohamed

机构信息

Friedrich Miescher Institute for Biomedical Research, Maulbeerstraße 66, 4058, Basel, Switzerland.

Novartis Institutes for Biomedical Research, Postfach, CH-4002, Basel, Switzerland.

出版信息

Breast Cancer Res. 2016 Apr 5;18(1):41. doi: 10.1186/s13058-016-0697-1.

Abstract

BACKGROUND

The PI3K pathway is hyperactivated in many cancers, including 70 % of breast cancers. Pan- and isoform-specific inhibitors of the PI3K pathway are currently being evaluated in clinical trials. However, the clinical responses to PI3K inhibitors when used as single agents are not as efficient as expected.

METHODS

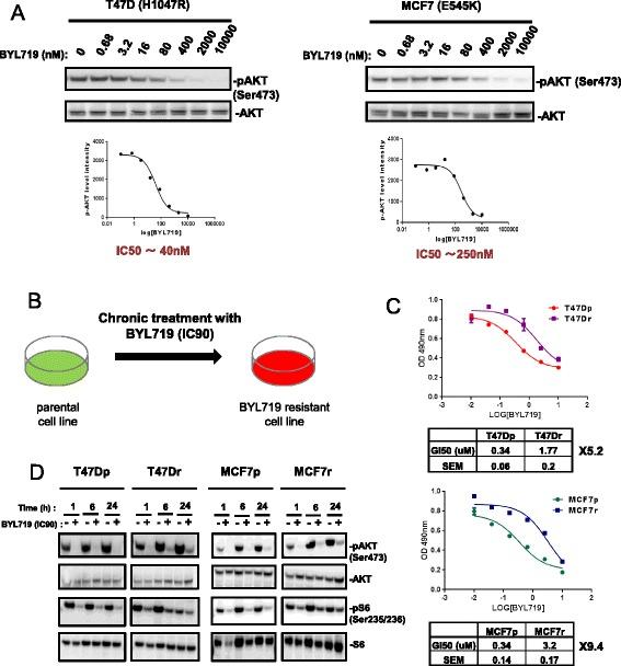
In order to anticipate potential molecular mechanisms of resistance to the p110α isoform-selective inhibitor BYL719, we developed resistant breast cancer cell lines, assessed the concomitant changes in cellular signaling pathways using unbiased phosphotyrosine proteomics and characterized the mechanism of resistance using pharmacological inhibitors.

RESULTS

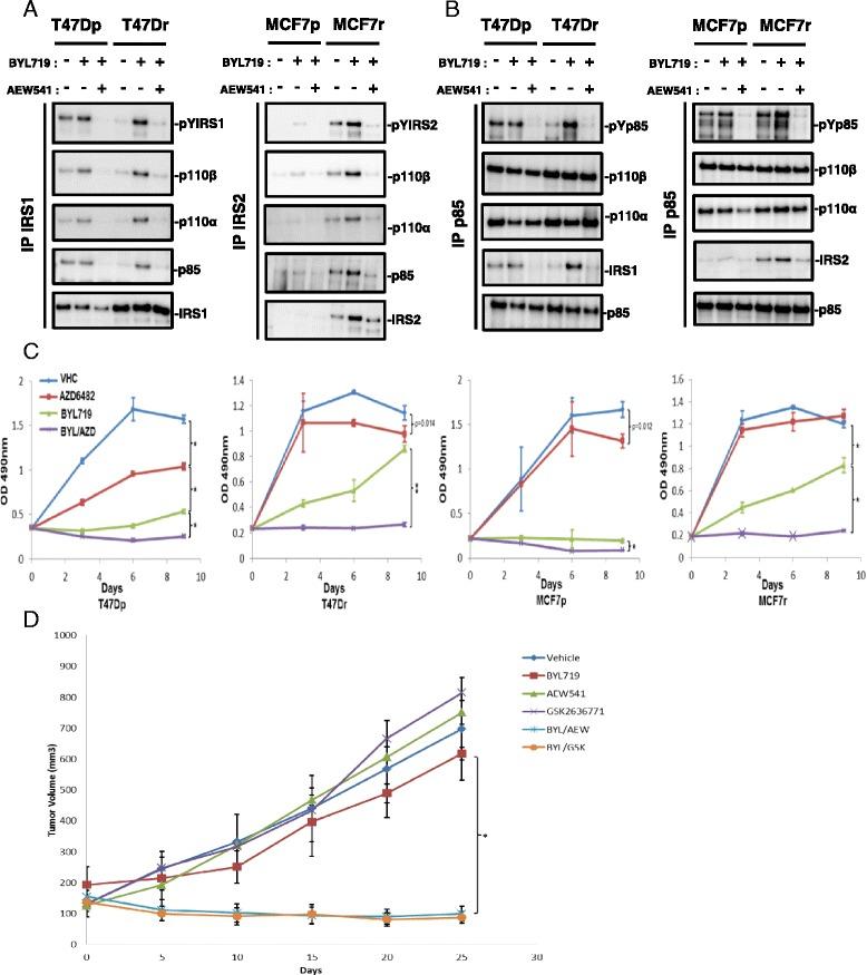
We found an increase in IGF1R, IRS1/IRS2 and p85 phosphorylation in the resistant lines. Co-immunoprecipitation experiments identified an IGF1R/IRS/p85/p110β complex that causes the activation of AKT/mTOR/S6K and stifles the effects of BYL719. Pharmacological inhibition of members of this complex reduced mTOR/S6K activation and restored sensitivity to BYL719.

CONCLUSION

Our study demonstrates that the IGF1R/p110β/AKT/mTOR axis confers resistance to BYL719 in PIK3CA mutant breast cancers. This provides a rationale for the combined targeting of p110α with IGF1R or p110β in patients with breast tumors harboring PIK3CA mutations.

摘要

背景

PI3K通路在许多癌症中过度激活,包括70%的乳腺癌。PI3K通路的泛抑制剂和亚型特异性抑制剂目前正在临床试验中进行评估。然而,PI3K抑制剂作为单一药物使用时的临床反应并不像预期的那样有效。

方法

为了预测对p110α亚型选择性抑制剂BYL719耐药的潜在分子机制,我们建立了耐药乳腺癌细胞系,使用无偏差磷酸酪氨酸蛋白质组学评估细胞信号通路的伴随变化,并使用药理抑制剂表征耐药机制。

结果

我们发现耐药细胞系中IGF1R、IRS1/IRS2和p85磷酸化增加。免疫共沉淀实验鉴定出一种IGF1R/IRS/p85/p110β复合物,该复合物导致AKT/mTOR/S6K激活并抑制BYL719的作用。对该复合物成员的药理抑制降低了mTOR/S6K激活并恢复了对BYL719的敏感性。

结论

我们的研究表明,IGF1R/p110β/AKT/mTOR轴赋予PIK3CA突变型乳腺癌对BYL719的耐药性。这为在携带PIK3CA突变的乳腺肿瘤患者中联合靶向p110α与IGF1R或p110β提供了理论依据。

https://cdn.ncbi.nlm.nih.gov/pmc/blobs/9002/4820873/a03d3114ad0c/13058_2016_697_Fig1_HTML.jpg

文献AI研究员

20分钟写一篇综述,助力文献阅读效率提升50倍。

立即体验

用中文搜PubMed

大模型驱动的PubMed中文搜索引擎

马上搜索

文档翻译

学术文献翻译模型,支持多种主流文档格式。

立即体验