Suppr超能文献

果蝇脂肪体中逆转录转座子与年龄相关的去抑制、其潜在原因及后果

Age-associated de-repression of retrotransposons in the Drosophila fat body, its potential cause and consequence.

作者信息

Chen Haiyang, Zheng Xiaobin, Xiao Danqing, Zheng Yixian

机构信息

Key Laboratory of Gene Engineering of the Ministry of Education, State Key Laboratory of Biocontrol, School of Life Sciences, Sun Yat-sen University, Guangzhou, 510275, China.

Department of Embryology, Carnegie Institution for Science, Baltimore, MD, 21218, USA.

出版信息

Aging Cell. 2016 Jun;15(3):542-52. doi: 10.1111/acel.12465. Epub 2016 Apr 12.

Abstract

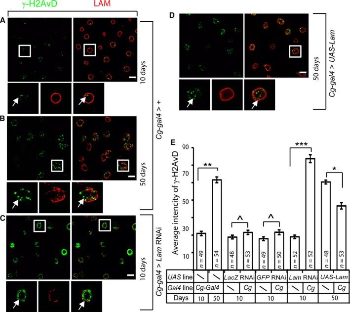
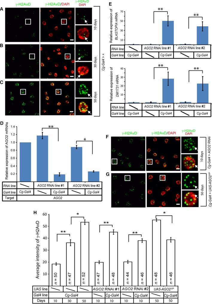
Eukaryotic genomes contain transposable elements (TE) that can move into new locations upon activation. Since uncontrolled transposition of TEs, including the retrotransposons and DNA transposons, can lead to DNA breaks and genomic instability, multiple mechanisms, including heterochromatin-mediated repression, have evolved to repress TE activation. Studies in model organisms have shown that TEs become activated upon aging as a result of age-associated deregulation of heterochromatin. Considering that different organisms or cell types may undergo distinct heterochromatin changes upon aging, it is important to identify pathways that lead to TE activation in specific tissues and cell types. Through deep sequencing of isolated RNAs, we report an increased expression of many retrotransposons in the old Drosophila fat body, an organ equivalent to the mammalian liver and adipose tissue. This de-repression correlates with an increased number of DNA damage foci and decreased level of Drosophila lamin-B in the old fat body cells. Depletion of the Drosophila lamin-B in the young or larval fat body results in a reduction of heterochromatin and a corresponding increase in retrotransposon expression and DNA damage. Further manipulations of lamin-B and retrotransposon expression suggest a role of the nuclear lamina in maintaining the genome integrity of the Drosophila fat body by repressing retrotransposons.

摘要

真核生物基因组包含可在激活时移动到新位置的转座元件(TE)。由于包括逆转座子和DNA转座子在内的TE不受控制的转座会导致DNA断裂和基因组不稳定,因此已经进化出多种机制,包括异染色质介导的抑制,来抑制TE激活。对模式生物的研究表明,由于与年龄相关的异染色质失调,TE在衰老时会被激活。考虑到不同的生物体或细胞类型在衰老时可能会经历不同的异染色质变化,确定在特定组织和细胞类型中导致TE激活的途径非常重要。通过对分离的RNA进行深度测序,我们报告了在老年果蝇脂肪体(一种相当于哺乳动物肝脏和脂肪组织的器官)中许多逆转座子的表达增加。这种去抑制与老年脂肪体细胞中DNA损伤灶数量的增加和果蝇核纤层蛋白B水平的降低相关。在年轻或幼虫脂肪体中耗尽果蝇核纤层蛋白B会导致异染色质减少,逆转座子表达和DNA损伤相应增加。对核纤层蛋白B和逆转座子表达的进一步操作表明,核纤层在通过抑制逆转座子来维持果蝇脂肪体的基因组完整性方面发挥作用。

https://cdn.ncbi.nlm.nih.gov/pmc/blobs/31c9/4854910/aab1dd1279af/ACEL-15-542-g001.jpg

文献AI研究员

20分钟写一篇综述,助力文献阅读效率提升50倍。

立即体验

用中文搜PubMed

大模型驱动的PubMed中文搜索引擎

马上搜索

文档翻译

学术文献翻译模型,支持多种主流文档格式。

立即体验