Suppr超能文献

脂肪酸氧化在常染色体显性多囊肾病的同源小鼠模型中受损。

Fatty Acid Oxidation is Impaired in An Orthologous Mouse Model of Autosomal Dominant Polycystic Kidney Disease.

机构信息

National Institute of Diabetes and Digestive and Kidney Disease, National Institutes of Health, Bethesda, MD, USA.

出版信息

EBioMedicine. 2016 Jan 26;5:183-92. doi: 10.1016/j.ebiom.2016.01.027. eCollection 2016 Mar.

Abstract

BACKGROUND

The major gene mutated in autosomal dominant polycystic kidney disease was first identified over 20 years ago, yet its function remains poorly understood. We have used a systems-based approach to examine the effects of acquired loss of Pkd1 in adult mouse kidney as it transitions from normal to cystic state.

METHODS

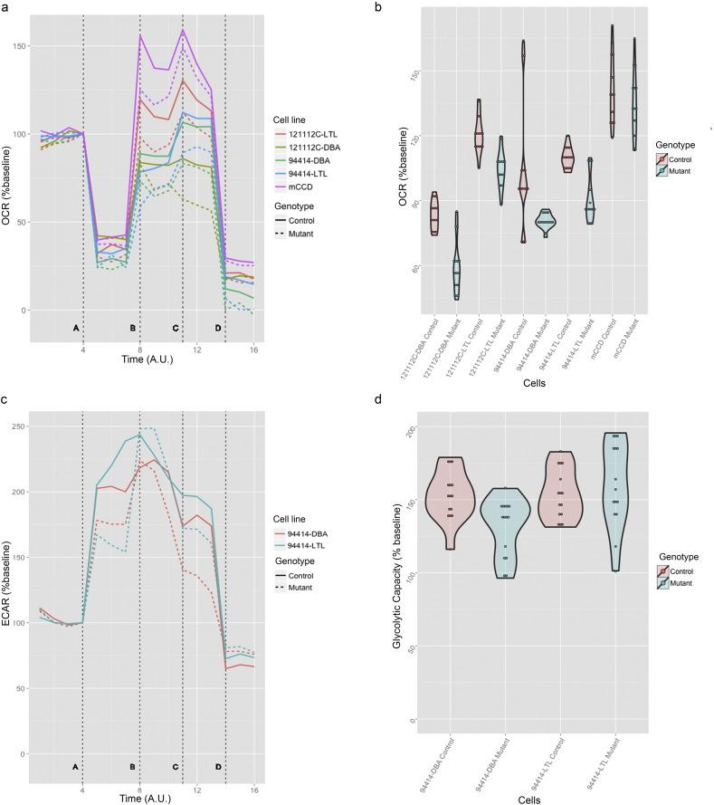
We performed transcriptional profiling of a large set of male and female kidneys, along with metabolomics and lipidomics analyses of a subset of male kidneys. We also assessed the effects of a modest diet change on cyst progression in young cystic mice. Fatty acid oxidation and glycolytic rates were measured in five control and mutant pairs of epithelial cells.

RESULTS

We find that females have a significantly less severe kidney phenotype and correlate this protection with differences in lipid metabolism. We show that sex is a major determinant of the transcriptional profile of mouse kidneys and that some of this difference is due to genes involved in lipid metabolism. Pkd1 mutant mice have transcriptional profiles consistent with changes in lipid metabolism and distinct metabolite and complex lipid profiles in kidneys. We also show that cells lacking Pkd1 have an intrinsic fatty acid oxidation defect and that manipulation of lipid content of mouse chow modifies cystic disease.

INTERPRETATION

Our results suggest PKD could be a disease of altered cellular metabolism.

摘要

背景

常染色体显性多囊肾病的主要突变基因在 20 多年前就已被首次确定,但它的功能仍知之甚少。我们采用了一种基于系统的方法,研究了成年小鼠肾脏在从正常状态向囊性状态转变过程中获得性 Pkd1 缺失的影响。

方法

我们对大量雄性和雌性肾脏进行了转录谱分析,并对一部分雄性肾脏进行了代谢组学和脂质组学分析。我们还评估了轻度饮食改变对年轻囊性小鼠中囊肿进展的影响。在五对对照和突变的上皮细胞中测量了脂肪酸氧化和糖酵解速率。

结果

我们发现雌性的肾脏表型明显较轻,并将这种保护与脂质代谢的差异联系起来。我们表明,性别是小鼠肾脏转录谱的主要决定因素,这种差异的一部分是由于涉及脂质代谢的基因。Pkd1 突变小鼠的转录谱与脂质代谢的变化一致,肾脏中的代谢物和复杂脂质谱也存在明显差异。我们还表明,缺乏 Pkd1 的细胞存在内在的脂肪酸氧化缺陷,而改变小鼠饲料中的脂质含量可以修饰囊性疾病。

解释

我们的结果表明 PKD 可能是一种改变细胞代谢的疾病。

https://cdn.ncbi.nlm.nih.gov/pmc/blobs/2733/4816756/d575ebcff5ca/gr1.jpg

文献AI研究员

20分钟写一篇综述,助力文献阅读效率提升50倍。

立即体验

用中文搜PubMed

大模型驱动的PubMed中文搜索引擎

马上搜索

文档翻译

学术文献翻译模型,支持多种主流文档格式。

立即体验