Suppr超能文献

CD45异构体谱可识别具有不同活性的自然杀伤(NK)细胞亚群。

CD45 Isoform Profile Identifies Natural Killer (NK) Subsets with Differential Activity.

作者信息

Krzywinska Ewelina, Cornillon Amelie, Allende-Vega Nerea, Vo Dang-Nghiem, Rene Celine, Lu Zhao-Yang, Pasero Christine, Olive Daniel, Fegueux Nathalie, Ceballos Patrick, Hicheri Yosr, Sobecki Michal, Rossi Jean-François, Cartron Guillaume, Villalba Martin

机构信息

INSERM U1183, Université de Montpellier 1, UFR Médecine, Montpellier, France.

Institute for Regenerative Medicine and Biotherapy (IRMB), CHU Montpellier, Montpellier, 34295, France.

出版信息

PLoS One. 2016 Apr 21;11(4):e0150434. doi: 10.1371/journal.pone.0150434. eCollection 2016.

Abstract

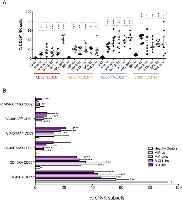
The leucocyte-specific phosphatase CD45 is present in two main isoforms: the large CD45RA and the short CD45RO. We have recently shown that distinctive expression of these isoforms distinguishes natural killer (NK) populations. For example, co-expression of both isoforms identifies in vivo the anti tumor NK cells in hematological cancer patients. Here we show that low CD45 expression associates with less mature, CD56bright, NK cells. Most NK cells in healthy human donors are CD45RA+CD45RO-. The CD45RA-RO+ phenotype, CD45RO cells, is extremely uncommon in B or NK cells, in contrast to T cells. However, healthy donors possess CD45RAdimRO- (CD45RAdim cells), which show immature markers and are largely expanded in hematopoietic stem cell transplant patients. Blood borne cancer patients also have more CD45RAdim cells that carry several features of immature NK cells. However, and in opposition to their association to NK cell progenitors, they do not proliferate and show low expression of the transferrin receptor protein 1/CD71, suggesting low metabolic activity. Moreover, CD45RAdim cells properly respond to in vitro encounter with target cells by degranulating or gaining CD69 expression. In summary, they are quiescent NK cells, with low metabolic status that can, however, respond after encounter with target cells.

摘要

白细胞特异性磷酸酶CD45主要以两种异构体形式存在:大的CD45RA和短的CD45RO。我们最近发现,这些异构体的独特表达可区分自然杀伤(NK)细胞群体。例如,两种异构体的共表达可在体内识别血液系统癌症患者中的抗肿瘤NK细胞。在此我们表明,低CD45表达与不太成熟的CD56bright NK细胞相关。健康人类供体中的大多数NK细胞为CD45RA+CD45RO-。与T细胞不同,CD45RA-RO+表型的CD45RO细胞在B细胞或NK细胞中极为罕见。然而,健康供体拥有CD45RAdimRO-(CD45RAdim细胞),其表现出不成熟标记,并且在造血干细胞移植患者中大量扩增。血源性癌症患者也有更多具有不成熟NK细胞若干特征的CD45RAdim细胞。然而,与它们与NK细胞祖细胞的关联相反,它们不增殖,并且转铁蛋白受体蛋白1/CD71表达低,提示代谢活性低。此外,CD45RAdim细胞在体外与靶细胞接触时通过脱颗粒或获得CD69表达而产生适当反应。总之,它们是静止的NK细胞,代谢状态低,但在与靶细胞接触后能够做出反应。

https://cdn.ncbi.nlm.nih.gov/pmc/blobs/3ee4/4839597/2270bca1a87d/pone.0150434.g001.jpg

文献AI研究员

20分钟写一篇综述,助力文献阅读效率提升50倍。

立即体验

用中文搜PubMed

大模型驱动的PubMed中文搜索引擎

马上搜索

文档翻译

学术文献翻译模型,支持多种主流文档格式。

立即体验