Suppr超能文献

myc基因敲除肝细胞的脂质加工异常但长期再增殖潜力正常。

Abnormal lipid processing but normal long-term repopulation potential of myc-/- hepatocytes.

作者信息

Edmunds Lia R, Otero P Anthony, Sharma Lokendra, D'Souza Sonia, Dolezal James M, David Sherin, Lu Jie, Lamm Lauren, Basantani Mahesh, Zhang Pili, Sipula Ian J, Li Lucy, Zeng Xuemei, Ding Ying, Ding Fei, Beck Megan E, Vockley Jerry, Monga Satdarshan P S, Kershaw Erin E, O'Doherty Robert M, Kratz Lisa E, Yates Nathan A, Goetzman Eric P, Scott Donald, Duncan Andrew W, Prochownik Edward V

机构信息

Division of Hematology/Oncology, Children's Hospital of Pittsburgh of the University of Pittsburgh Medical Center, Pittsburgh, PA, USA.

Department of Molecular Genetics and Developmental Biology, University of Pittsburgh, Pittsburgh, PA, USA.

出版信息

Oncotarget. 2016 May 24;7(21):30379-95. doi: 10.18632/oncotarget.8856.

Abstract

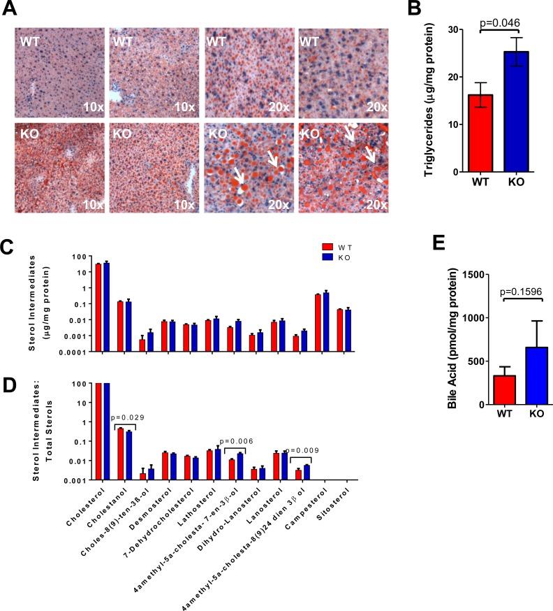
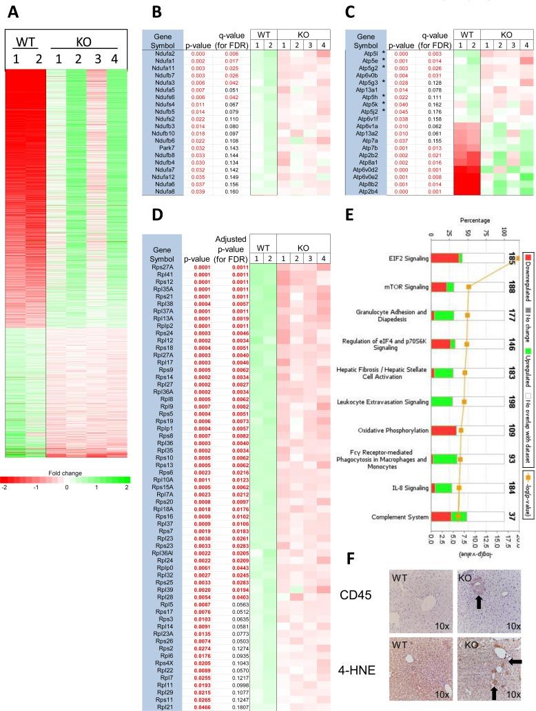
Establishing c-Myc's (Myc) role in liver regeneration has proven difficult particularly since the traditional model of partial hepatectomy may provoke an insufficiently demanding proliferative stress. We used a model of hereditary tyrosinemia whereby the affected parenchyma can be gradually replaced by transplanted hepatocytes, which replicate 50-100-fold, over several months. Prior to transplantation, livers from myc-/- (KO) mice were smaller in young animals and larger in older animals relative to myc+/+ (WT) counterparts. KO mice also consumed more oxygen, produced more CO2 and generated more heat. Although WT and KO hepatocytes showed few mitochondrial structural differences, the latter demonstrated defective electron transport chain function. RNAseq revealed differences in transcripts encoding ribosomal subunits, cytochrome p450 members and enzymes for triglyceride and sterol biosynthesis. KO hepatocytes also accumulated neutral lipids. WT and KO hepatocytes repopulated recipient tyrosinemic livers equally well although the latter were associated with a pro-inflammatory hepatic environment that correlated with worsening lipid accumulation, its extracellular deposition and parenchymal oxidative damage. Our results show Myc to be dispensable for sustained in vivo hepatocyte proliferation but necessary for maintaining normal lipid homeostasis. myc-/- livers resemble those encountered in non-alcoholic fatty liver disease and, under sustained proliferative stress, gradually acquire the features of non-alcoholic steatohepatitis.

摘要

事实证明,确定c-Myc(Myc)在肝脏再生中的作用非常困难,尤其是因为传统的部分肝切除术模型可能引发的增殖应激要求不够高。我们使用了一种遗传性酪氨酸血症模型,通过该模型,受影响的实质组织可以在几个月内被移植的肝细胞逐渐替代,这些肝细胞会复制50至100倍。在移植前,与myc+/+(野生型,WT)小鼠的肝脏相比,myc-/-(基因敲除,KO)小鼠的肝脏在幼年时较小,而在老年时较大。KO小鼠还消耗更多氧气,产生更多二氧化碳并产生更多热量。尽管WT和KO肝细胞的线粒体结构差异不大,但后者的电子传递链功能存在缺陷。RNA测序揭示了编码核糖体亚基、细胞色素P450成员以及甘油三酯和固醇生物合成酶的转录本存在差异。KO肝细胞还积累了中性脂质。WT和KO肝细胞在重新填充受体酪氨酸血症肝脏方面同样有效,尽管后者与促炎性肝脏环境相关,这种环境与脂质积累恶化、其细胞外沉积和实质组织氧化损伤相关。我们的结果表明,Myc对于体内肝细胞的持续增殖并非必需,但对于维持正常脂质稳态却是必要的。myc-/-肝脏类似于非酒精性脂肪性肝病中出现的肝脏,并且在持续的增殖应激下,会逐渐获得非酒精性脂肪性肝炎的特征。

https://cdn.ncbi.nlm.nih.gov/pmc/blobs/1584/5058687/5d63123bc068/oncotarget-07-30379-g001.jpg

文献AI研究员

20分钟写一篇综述,助力文献阅读效率提升50倍。

立即体验

用中文搜PubMed

大模型驱动的PubMed中文搜索引擎

马上搜索

文档翻译

学术文献翻译模型,支持多种主流文档格式。

立即体验