Suppr超能文献

用于骨再生的静电纺丝丝素蛋白/聚(丙交酯-共-ε-己内酯)纳米纤维支架

Electrospun silk fibroin/poly(lactide-co-ε-caprolactone) nanofibrous scaffolds for bone regeneration.

作者信息

Wang Zi, Lin Ming, Xie Qing, Sun Hao, Huang Yazhuo, Zhang DanDan, Yu Zhang, Bi Xiaoping, Chen Junzhao, Wang Jing, Shi Wodong, Gu Ping, Fan Xianqun

机构信息

Department of Ophthalmology, Ninth People's Hospital, Shanghai Jiao Tong University School of Medicine, Donghua University, Shanghai, People's Republic of China.

Biomaterials and Tissue Engineering Laboratory, College of Chemistry & Chemical Engineering and Biotechnology, Donghua University, Shanghai, People's Republic of China.

出版信息

Int J Nanomedicine. 2016 Apr 11;11:1483-500. doi: 10.2147/IJN.S97445. eCollection 2016.

Abstract

BACKGROUND

Tissue engineering has become a promising therapeutic approach for bone regeneration. Nanofibrous scaffolds have attracted great interest mainly due to their structural similarity to natural extracellular matrix (ECM). Poly(lactide-co-ε-caprolactone) (PLCL) has been successfully used in bone regeneration, but PLCL polymers are inert and lack natural cell recognition sites, and the surface of PLCL scaffold is hydrophobic. Silk fibroin (SF) is a kind of natural polymer with inherent bioactivity, and supports mesenchymal stem cell attachment, osteogenesis, and ECM deposition. Therefore, we fabricated hybrid nanofibrous scaffolds by adding different weight ratios of SF to PLCL in order to find a scaffold with improved properties for bone regeneration.

METHODS

Hybrid nanofibrous scaffolds were fabricated by blending different weight ratios of SF with PLCL. Human adipose-derived stem cells (hADSCs) were seeded on SF/PLCL nanofibrous scaffolds of various ratios for a systematic evaluation of cell adhesion, proliferation, cytotoxicity, and osteogenic differentiation; the efficacy of the composite of hADSCs and scaffolds in repairing critical-sized calvarial defects in rats was investigated.

RESULTS

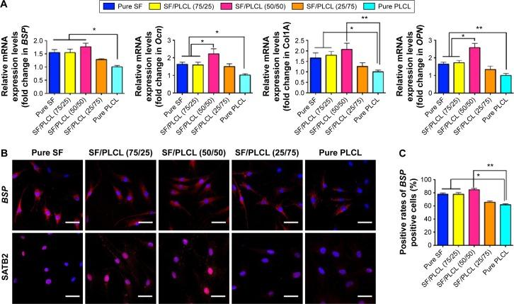
The SF/PLCL (50/50) scaffold exhibited favorable tensile strength, surface roughness, and hydrophilicity, which facilitated cell adhesion and proliferation. Moreover, the SF/PLCL (50/50) scaffold promoted the osteogenic differentiation of hADSCs by elevating the expression levels of osteogenic marker genes such as BSP, Ocn, Col1A1, and OPN and enhanced ECM mineralization. In vivo assays showed that SF/PLCL (50/50) scaffold improved the repair of the critical-sized calvarial defect in rats, resulting in increased bone volume, higher trabecular number, enhanced bone mineral density, and increased new bone areas, compared with the pure PLCL scaffold.

CONCLUSION

The SF/PLCL (50/50) nanofibrous scaffold facilitated hADSC proliferation and osteogenic differentiation in vitro and further promoted new bone formation in vivo, suggesting that the SF/PLCL (50/50) nanofibrous scaffold holds great potential in bone tissue regeneration.

摘要

背景

组织工程已成为一种很有前景的骨再生治疗方法。纳米纤维支架因其与天然细胞外基质(ECM)在结构上的相似性而备受关注。聚(丙交酯 - 共 - ε - 己内酯)(PLCL)已成功应用于骨再生,但PLCL聚合物是惰性的,缺乏天然细胞识别位点,且PLCL支架表面具有疏水性。丝素蛋白(SF)是一种具有固有生物活性的天然聚合物,可支持间充质干细胞附着、成骨作用和ECM沉积。因此,我们通过向PLCL中添加不同重量比的SF来制备混合纳米纤维支架,以寻找具有改善性能的骨再生支架。

方法

通过将不同重量比的SF与PLCL混合来制备混合纳米纤维支架。将人脂肪来源干细胞(hADSCs)接种在不同比例的SF/PLCL纳米纤维支架上,对细胞黏附、增殖、细胞毒性和成骨分化进行系统评估;研究hADSCs与支架复合物修复大鼠颅骨临界尺寸缺损的效果。

结果

SF/PLCL(50/50)支架表现出良好的拉伸强度、表面粗糙度和亲水性,有利于细胞黏附和增殖。此外,SF/PLCL(50/50)支架通过提高骨涎蛋白(BSP)、骨钙蛋白(Ocn)、Ⅰ型胶原蛋白(Col1A1)和骨桥蛋白(OPN)等成骨标记基因的表达水平,促进了hADSCs的成骨分化,并增强了ECM矿化。体内实验表明,与纯PLCL支架相比,SF/PLCL(50/50)支架改善了大鼠颅骨临界尺寸缺损的修复效果,导致骨体积增加、小梁数量增多、骨矿物质密度增强以及新骨面积增加。

结论

SF/PLCL(50/50)纳米纤维支架在体外促进了hADSCs的增殖和成骨分化,并在体内进一步促进了新骨形成,表明SF/PLCL(50/50)纳米纤维支架在骨组织再生方面具有巨大潜力。

https://cdn.ncbi.nlm.nih.gov/pmc/blobs/b0f4/4833379/21cd477f65c9/ijn-11-1483Fig1.jpg

文献AI研究员

20分钟写一篇综述,助力文献阅读效率提升50倍。

立即体验

用中文搜PubMed

大模型驱动的PubMed中文搜索引擎

马上搜索

文档翻译

学术文献翻译模型,支持多种主流文档格式。

立即体验