Suppr超能文献

基质来源而非肿瘤来源的ADAMTS1是肿瘤生长和转移的主要驱动因素。

Stroma-derived but not tumor ADAMTS1 is a main driver of tumor growth and metastasis.

作者信息

Fernández-Rodríguez Rubén, Rodríguez-Baena Francisco Javier, Martino-Echarri Estefanía, Peris-Torres Carlos, Del Carmen Plaza-Calonge María, Rodríguez-Manzaneque Juan Carlos

机构信息

GENYO, Centre for Genomics and Oncological Research, Pfizer/Universidad de Granada/Junta de Andalucía, Granada 18016, Spain.

出版信息

Oncotarget. 2016 Jun 7;7(23):34507-19. doi: 10.18632/oncotarget.8922.

Abstract

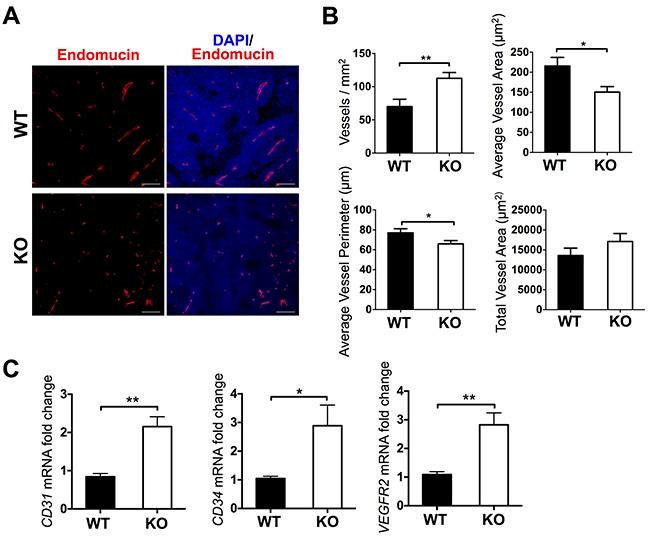
The matrix metalloprotease ADAMTS1 (A Disintegrin And Metalloprotease with ThromboSpondin repeats 1) has been involved in tumorigenesis although its contributions appeared ambiguous. To understand the multifaceted actions of this protease, it is still required a deeper knowledge of its implication in heterogeneous tumor-stroma interactions. Using a syngeneic B16F1 melanoma model in wild type and ADAMTS1 knockout mice we found distinct stroma versus tumor functions for this protease. Genetic deletion of ADAMTS1 in the host microenvironment resulted in a drastic decrease of tumor growth and metastasis. However, the downregulation of tumor ADAMTS1 did not uncover relevant effects. Reduced tumors in ADAMTS1 KO mice displayed a paradoxical increase in vascular density and vascular-related genes; a detailed characterization revealed an impaired vasculature, along with a minor infiltration of macrophages. In addition, ex-vivo assays supported a chief role for ADAMTS1 in vascular sprouting, and melanoma xenografts showed a relevant induction of its expression in stroma compartments. These findings provide the first genetic evidence that supports the pro-tumorigenic role of stromal ADAMTS1.

摘要

基质金属蛋白酶ADAMTS1(含血小板反应蛋白基序的解聚素样金属蛋白酶1)虽其作用尚不明确,但已被证实参与肿瘤发生过程。为深入了解该蛋白酶的多方面作用,仍需更深入地了解其在肿瘤与基质异质性相互作用中的影响。通过在野生型和ADAMTS1基因敲除小鼠中建立同基因B16F1黑色素瘤模型,我们发现了该蛋白酶在基质与肿瘤中的不同功能。宿主微环境中ADAMTS1基因的缺失导致肿瘤生长和转移显著减少。然而,肿瘤中ADAMTS1的下调并未发现相关影响。ADAMTS1基因敲除小鼠中肿瘤体积减小,但血管密度和血管相关基因却出现反常增加;详细表征显示血管系统受损,同时巨噬细胞浸润较少。此外,体外实验支持ADAMTS1在血管生成中起主要作用,黑色素瘤异种移植显示其在基质区室中的表达有显著诱导。这些发现提供了首个遗传学证据,支持基质ADAMTS1的促肿瘤作用。

https://cdn.ncbi.nlm.nih.gov/pmc/blobs/0dce/5085172/398cc4deeb5a/oncotarget-07-34507-g001.jpg

文献AI研究员

20分钟写一篇综述,助力文献阅读效率提升50倍。

立即体验

用中文搜PubMed

大模型驱动的PubMed中文搜索引擎

马上搜索

文档翻译

学术文献翻译模型,支持多种主流文档格式。

立即体验