Suppr超能文献

选择性雌激素受体β激动剂LY500307作为胶质母细胞瘤的新型治疗药物

Selective Estrogen Receptor β Agonist LY500307 as a Novel Therapeutic Agent for Glioblastoma.

作者信息

Sareddy Gangadhara R, Li Xiaonan, Liu Jinyou, Viswanadhapalli Suryavathi, Garcia Lauren, Gruslova Aleksandra, Cavazos David, Garcia Mike, Strom Anders M, Gustafsson Jan-Ake, Tekmal Rajeshwar Rao, Brenner Andrew, Vadlamudi Ratna K

机构信息

The Department of Obstetrics and Gynecology, University of Texas Health Science Center at San Antonio, San Antonio TX 78229, USA.

Cancer Therapy &Research Center, University of Texas Health Science Center at San Antonio, San Antonio TX 78229, USA.

出版信息

Sci Rep. 2016 Apr 29;6:24185. doi: 10.1038/srep24185.

Abstract

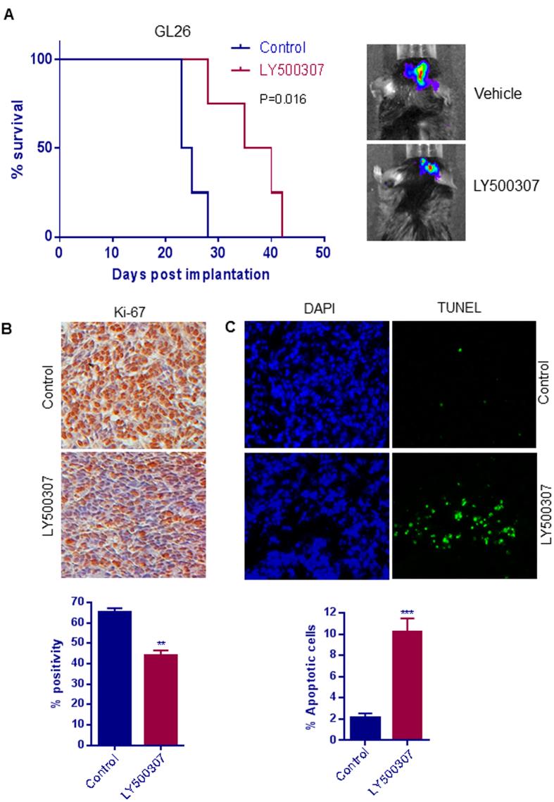
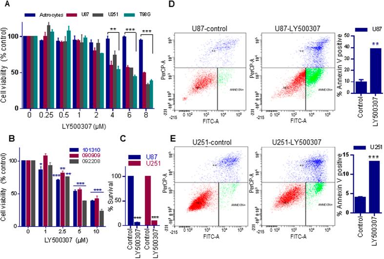
Glioblastomas (GBM), deadly brain tumors, have greater incidence in males than females. Epidemiological evidence supports a tumor suppressive role of estrogen; however, estrogen as a potential therapy for GBM is limited due to safety concerns. Since GBM express ERβ, a second receptor for estrogen, targeting ERβ with a selective agonist may be a potential novel GBM therapy. In the present study, we examined the therapeutic effect of the selective synthetic ERβ agonist LY500307 using in vitro and in vivo GBM models. Treatment with LY500307 significantly reduced the proliferation of GBM cells with no activity on normal astrocytes in vitro. ERβ agonists promoted apoptosis of GBM cells, and mechanistic studies using RNA sequencing revealed that LY500307 modulated several pathways related to apoptosis, cell cycle, and DNA damage response. Further, LY500307 sensitized GBM cells to several FDA-approved chemotherapeutic drugs including cisplatin, lomustine and temozolomide. LY500307 treatment significantly reduced the in vivo tumor growth and promoted apoptosis of GBM tumors in an orthotopic model and improved the overall survival of tumor-bearing mice in the GL26 syngeneic glioma model. Our results demonstrate that LY500307 has potential as a therapeutic agent for GBM.

摘要

胶质母细胞瘤(GBM)是致命的脑肿瘤,男性发病率高于女性。流行病学证据支持雌激素具有肿瘤抑制作用;然而,由于安全问题,雌激素作为GBM的潜在治疗方法受到限制。由于GBM表达雌激素的第二种受体ERβ,用选择性激动剂靶向ERβ可能是一种潜在的新型GBM治疗方法。在本研究中,我们使用体外和体内GBM模型研究了选择性合成ERβ激动剂LY500307的治疗效果。LY500307治疗显著降低了GBM细胞的增殖,而对体外正常星形胶质细胞无活性。ERβ激动剂促进GBM细胞凋亡,使用RNA测序的机制研究表明,LY500307调节了与凋亡、细胞周期和DNA损伤反应相关的几种途径。此外,LY500307使GBM细胞对几种FDA批准的化疗药物(包括顺铂、洛莫司汀和替莫唑胺)敏感。在原位模型中,LY500307治疗显著降低了体内肿瘤生长并促进了GBM肿瘤的凋亡,在GL26同基因胶质瘤模型中提高了荷瘤小鼠的总生存率。我们的结果表明,LY500307有潜力作为GBM的治疗药物。

https://cdn.ncbi.nlm.nih.gov/pmc/blobs/625c/4850367/1fc287d21c51/srep24185-f1.jpg

文献AI研究员

20分钟写一篇综述,助力文献阅读效率提升50倍。

立即体验

用中文搜PubMed

大模型驱动的PubMed中文搜索引擎

马上搜索

文档翻译

学术文献翻译模型,支持多种主流文档格式。

立即体验