Suppr超能文献

ErbB2ΔEx16剪接变体是乳腺癌中的一种主要致癌驱动因子,可促进促转移肿瘤微环境的形成。

The ErbB2ΔEx16 splice variant is a major oncogenic driver in breast cancer that promotes a pro-metastatic tumor microenvironment.

作者信息

Turpin J, Ling C, Crosby E J, Hartman Z C, Simond A M, Chodosh L A, Rennhack J P, Andrechek E R, Ozcelik J, Hallett M, Mills G B, Cardiff R D, Gray J W, Griffith O L, Muller W J

机构信息

Goodman Cancer Center, Montreal, Quebec, Canada.

Department of Biochemistry, McGill University, Montreal, Quebec, Canada.

出版信息

Oncogene. 2016 Nov 24;35(47):6053-6064. doi: 10.1038/onc.2016.129. Epub 2016 May 9.

Abstract

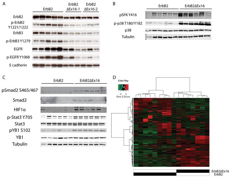
Amplification and overexpression of erbB2/neu proto-oncogene is observed in 20-30% human breast cancer and is inversely correlated with the survival of the patient. Despite this, somatic activating mutations within erbB2 in human breast cancers are rare. However, we have previously reported that a splice isoform of erbB2, containing an in-frame deletion of exon 16 (herein referred to as ErbB2ΔEx16), results in oncogenic activation of erbB2 because of constitutive dimerization of the ErbB2 receptor. Here, we demonstrate that the ErbB2ΔEx16 is a major oncogenic driver in breast cancer that constitutively signals from the cell surface. We further show that inducible expression of the ErbB2ΔEx16 variant in mammary gland of transgenic mice results in the rapid development of metastatic multifocal mammary tumors. Genetic and biochemical characterization of the ErbB2ΔEx16-derived mammary tumors exhibit several unique features that distinguish this model from the conventional ErbB2 ones expressing the erbB2 proto-oncogene in mammary epithelium. Unlike the wild-type ErbB2-derived tumors that express luminal keratins, ErbB2ΔEx16-derived tumors exhibit high degree of intratumoral heterogeneity co-expressing both basal and luminal keratins. Consistent with these distinct pathological features, the ErbB2ΔEx16 tumors exhibit distinct signaling and gene expression profiles that correlate with activation of number of key transcription factors implicated in breast cancer metastasis and cancer stem cell renewal.

摘要

在20%-30%的人类乳腺癌中可观察到erbB2/neu原癌基因的扩增和过表达,且其与患者生存率呈负相关。尽管如此,人类乳腺癌中erbB2的体细胞激活突变却很罕见。然而,我们之前报道过,erbB2的一种剪接异构体,包含外显子16的框内缺失(在此称为ErbB2ΔEx16),由于ErbB2受体的组成性二聚化而导致erbB2的致癌激活。在此,我们证明ErbB2ΔEx16是乳腺癌中的主要致癌驱动因素,它从细胞表面持续发出信号。我们进一步表明,在转基因小鼠乳腺中诱导表达ErbB2ΔEx16变体可导致转移性多灶性乳腺肿瘤的快速发展。对ErbB2ΔEx16衍生的乳腺肿瘤进行的遗传学和生物化学特征分析显示出几个独特特征,使该模型有别于在乳腺上皮中表达erbB2原癌基因的传统ErbB2模型。与表达腔角蛋白的野生型ErbB2衍生肿瘤不同,ErbB2ΔEx16衍生肿瘤表现出高度的肿瘤内异质性,同时共表达基底角蛋白和腔角蛋白。与这些独特的病理特征一致,ErbB2ΔEx16肿瘤表现出独特的信号传导和基因表达谱,这与参与乳腺癌转移和癌症干细胞更新的多个关键转录因子的激活相关。

https://cdn.ncbi.nlm.nih.gov/pmc/blobs/5831/5102823/c4815952799c/nihms768347f1.jpg

文献AI研究员

20分钟写一篇综述,助力文献阅读效率提升50倍。

立即体验

用中文搜PubMed

大模型驱动的PubMed中文搜索引擎

马上搜索

文档翻译

学术文献翻译模型,支持多种主流文档格式。

立即体验