Suppr超能文献

YB-1调节tiRNA诱导的应激颗粒形成,但不调节翻译抑制。

YB-1 regulates tiRNA-induced Stress Granule formation but not translational repression.

作者信息

Lyons Shawn M, Achorn Chris, Kedersha Nancy L, Anderson Paul J, Ivanov Pavel

机构信息

Division of Rheumatology, Immunology and Allergy, Brigham and Women's Hospital, Boston, MA 02115, USA Department of Medicine, Harvard Medical School, Boston, MA 02115, USA.

Division of Rheumatology, Immunology and Allergy, Brigham and Women's Hospital, Boston, MA 02115, USA.

出版信息

Nucleic Acids Res. 2016 Aug 19;44(14):6949-60. doi: 10.1093/nar/gkw418. Epub 2016 May 12.

Abstract

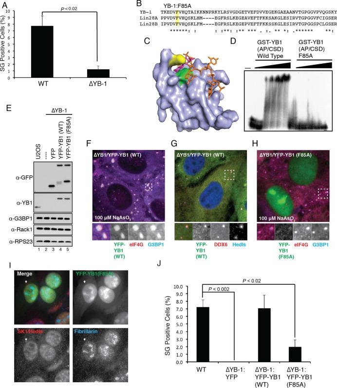
Stress-induced angiogenin (ANG)-mediated tRNA cleavage promotes a cascade of cellular events that starts with production of tRNA-derived stress-induced RNAs (tiRNAs) and culminates with enhanced cell survival. This stress response program relies on a subset tiRNAs that inhibit translation initiation and induce the assembly of stress granules (SGs), cytoplasmic ribonucleoprotein complexes with cytoprotective and pro-survival properties. SG-promoting tiRNAs bear oligoguanine motifs at their 5'-ends, assemble G-quadruplex-like structures and interact with the translational silencer YB-1. We used CRISPR/Cas9-based genetic manipulations and biochemical approaches to examine the role of YB-1 in tiRNA-mediated translational repression and SG assembly. We found that YB-1 directly binds to tiRNAs via its cold shock domain. This interaction is required for packaging of tiRNA-repressed mRNAs into SGs but is dispensable for tiRNA-mediated translational repression. Our studies reveal the functional role of YB-1 in the ANG-mediated stress response program.

摘要

应激诱导的血管生成素(ANG)介导的tRNA切割促进了一系列细胞事件,这些事件始于tRNA衍生的应激诱导RNA(tiRNAs)的产生,并最终以增强细胞存活而告终。这种应激反应程序依赖于一部分tiRNAs,它们抑制翻译起始并诱导应激颗粒(SGs)的组装,应激颗粒是具有细胞保护和促生存特性的细胞质核糖核蛋白复合物。促进SG形成的tiRNAs在其5'端带有寡鸟嘌呤基序,组装成类似G-四链体的结构,并与翻译沉默因子YB-1相互作用。我们使用基于CRISPR/Cas9的基因操作和生化方法来研究YB-1在tiRNA介导的翻译抑制和SG组装中的作用。我们发现YB-1通过其冷休克结构域直接与tiRNAs结合。这种相互作用是将tiRNA抑制的mRNA包装到SGs中所必需的,但对于tiRNA介导的翻译抑制是可有可无的。我们的研究揭示了YB-1在ANG介导的应激反应程序中的功能作用。

https://cdn.ncbi.nlm.nih.gov/pmc/blobs/1f5d/5001593/df5f464cbc72/gkw418fig1.jpg

文献AI研究员

20分钟写一篇综述,助力文献阅读效率提升50倍。

立即体验

用中文搜PubMed

大模型驱动的PubMed中文搜索引擎

马上搜索

文档翻译

学术文献翻译模型,支持多种主流文档格式。

立即体验