Suppr超能文献

华蟾酥毒基通过ROS/JNK/p38信号通路诱导人骨肉瘤U2OS细胞发生自噬介导的细胞死亡。

Cinobufagin induces autophagy-mediated cell death in human osteosarcoma U2OS cells through the ROS/JNK/p38 signaling pathway.

作者信息

Ma Kun, Zhang Chuan, Huang Man-Yu, Li Wu-Yin, Hu Guo-Qiang

机构信息

Luoyang Orthopaedic-Traumatological Hospital and Henan Orthopaedic Hospital, Luoyang, Henan 471002, P.R. China.

College of Pharmacy, Henan University, Kaifeng, Henan 475000, P.R. China.

出版信息

Oncol Rep. 2016 Jul;36(1):90-8. doi: 10.3892/or.2016.4782. Epub 2016 Apr 28.

Abstract

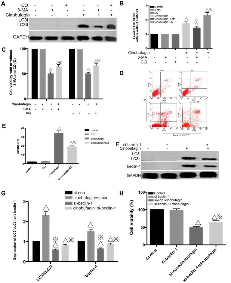
The main objective of this study was to explore whether autophagy could be triggered by cinobufagin, and to clarify the role of autophagy in the antitumor effects of cinobufagin on U2OS cells and the underlying mechanisms. U2OS cells were exposed to 15, 30, 60 and 120 mg/l cinobufagin for 0, 12, 24 and 48 h. An MTT assay was used to measure cell viability. FITC-Annexin Ⅴ/PI staining and flow cytometry were used to analyze the apoptotic ratio, while apoptotic morphological changes were assessed by PI and Hoechst 33258 viable cell staining. The effects of autophagy on the cells were investigated with GFP-LC3b green fluorescence plasmid transfection and transmission electron microscopy. The levels of caspase-3, -8, - 9, cleaved PARP, LC3-II/LC3-I, p62 and the activation of JNK/p-38 were detected by western blot analysis. Reactive oxygen species (ROS) fluorescence intensity was examined under fluorescence microscopy with an analysis software system. Cell proliferation was obviously inhibited by cinobufagin in a dose- and time-dependent manner. The apoptosis ratio was gradually increased with treatment time as evidenced by flow cytometric analysis and Hoechst 33258 staining. Exposure to cinobufagin resulted in the activation of caspase-3, -8, -9, as well as cleaved PARP which indicated that cinobufagin induced caspase-dependent apoptosis. Autophagy was confirmed in the cinobufagin-treated cells as evidenced by formation of autophagosomes, accumulation of GFP-LC3 fluorescence particles as well as the upregulation of LC3-II/LC3-I levels. Inhibition of autophagy diminished apoptosis as detected by the MTT assays. Moreover the percentage of apoptotic cells decreased following pretreatment with 3-MA, CQ and si-beclin-1. Cinobufagin also induced phosphorylation of the JNK and p38 signaling pathway as well as ROS generation. The JNK and p38 inhibitors significantly attenuated coexistence of apoptosis and autophagy-related proteins. The ROS scavenger also prevented phosphorylation of the JNK and p38 signaling pathway. Our research proved that cinobufagin triggered apoptosis and autophagic cell death via activation of the ROS/JNK/p-38 axis.

摘要

本研究的主要目的是探讨华蟾素是否能触发自噬,并阐明自噬在华蟾素对U2OS细胞的抗肿瘤作用中的作用及潜在机制。将U2OS细胞暴露于15、30、60和120mg/l的华蟾素中0、12、24和48小时。采用MTT法检测细胞活力。采用FITC-AnnexinⅤ/PI染色和流式细胞术分析凋亡率,同时通过PI和Hoechst 33258活细胞染色评估凋亡形态变化。通过GFP-LC3b绿色荧光质粒转染和透射电子显微镜研究自噬对细胞的影响。通过蛋白质免疫印迹分析检测caspase-3、-8、-9、裂解的PARP、LC3-II/LC3-I、p62的水平以及JNK/p-38的激活情况。在荧光显微镜下用分析软件系统检测活性氧(ROS)荧光强度。华蟾素以剂量和时间依赖性方式明显抑制细胞增殖。流式细胞术分析和Hoechst 33258染色表明,随着处理时间的延长,凋亡率逐渐增加。暴露于华蟾素导致caspase-3、-8、-9以及裂解的PARP激活,这表明华蟾素诱导caspase依赖性凋亡。在华蟾素处理的细胞中证实了自噬,表现为自噬体的形成、GFP-LC3荧光颗粒的积累以及LC3-II/LC3-I水平的上调。MTT分析检测到自噬的抑制减少了凋亡。此外,用3-MA、CQ和si-beclin-1预处理后,凋亡细胞的百分比降低。华蟾素还诱导JNK和p38信号通路的磷酸化以及ROS的产生。JNK和p38抑制剂显著减弱了凋亡和自噬相关蛋白的共存。ROS清除剂也阻止了JNK和p38信号通路的磷酸化。我们的研究证明,华蟾素通过激活ROS/JNK/p-38轴触发凋亡和自噬性细胞死亡。

https://cdn.ncbi.nlm.nih.gov/pmc/blobs/6527/4899018/b37715629bba/OR-36-01-0090-g00.jpg

文献AI研究员

20分钟写一篇综述,助力文献阅读效率提升50倍。

立即体验

用中文搜PubMed

大模型驱动的PubMed中文搜索引擎

马上搜索

文档翻译

学术文献翻译模型,支持多种主流文档格式。

立即体验