Suppr超能文献

非淋巴组织中的局部抗原在病毒感染期间促进驻留记忆性CD8+ T细胞的形成。

Local antigen in nonlymphoid tissue promotes resident memory CD8+ T cell formation during viral infection.

作者信息

Khan Tahsin N, Mooster Jana L, Kilgore Augustus M, Osborn Jossef F, Nolz Jeffrey C

机构信息

Department of Molecular Microbiology and Immunology, Oregon Health and Science University, Portland, OR 97239.

Department of Molecular Microbiology and Immunology, Oregon Health and Science University, Portland, OR 97239 Department of Cell, Developmental, and Cancer Biology, Oregon Health and Science University, Portland, OR 97239 Department of Radiation Medicine, Oregon Health and Science University, Portland, OR 97239

出版信息

J Exp Med. 2016 May 30;213(6):951-66. doi: 10.1084/jem.20151855. Epub 2016 May 23.

Abstract

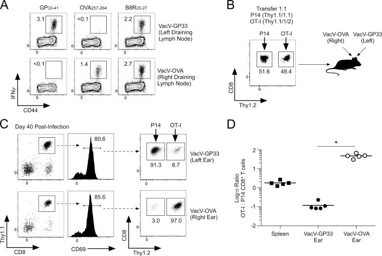
Tissue-resident memory (Trm) CD8(+) T cells are functionally distinct from their circulating counterparts and are potent mediators of host protection against reinfection. Whether local recognition of antigen in nonlymphoid tissues during infection can impact the formation of Trm populations remains unresolved. Using skin infections with vaccinia virus (VacV)-expressing model antigens, we found that local antigen recognition had a profound impact on Trm formation. Activated CD8(+) T cells trafficked to VacV-infected skin in an inflammation-dependent, but antigen-independent, manner. However, after viral clearance, there was a subsequent ∼50-fold increase in Trm formation when antigen was present in the tissue microenvironment. Secondary antigen stimulation in nonlymphoid tissue caused CD8(+) T cells to rapidly express CD69 and be retained at the site of infection. Finally, Trm CD8(+) T cells that formed during VacV infection in an antigen-dependent manner became potent stimulators of localized antigen-specific inflammatory responses in the skin. Thus, our studies indicate that the presence of antigen in the nonlymphoid tissue microenvironment plays a critical role in the formation of functional Trm CD8(+) T cell populations, a finding with relevance for both vaccine design and prevention of inflammatory disorders.

摘要

组织驻留记忆(Trm)CD8(+) T细胞在功能上与其循环对应物不同,是宿主抵抗再次感染的有效介质。感染期间非淋巴组织中抗原的局部识别是否会影响Trm群体的形成仍未得到解决。使用表达痘苗病毒(VacV)模型抗原的皮肤感染,我们发现局部抗原识别对Trm形成有深远影响。活化的CD8(+) T细胞以炎症依赖但抗原非依赖的方式迁移到VacV感染的皮肤。然而,病毒清除后,当组织微环境中存在抗原时,Trm形成随后增加约50倍。非淋巴组织中的二次抗原刺激导致CD8(+) T细胞迅速表达CD69并保留在感染部位。最后,在VacV感染期间以抗原依赖方式形成的Trm CD8(+) T细胞成为皮肤中局部抗原特异性炎症反应的有效刺激物。因此,我们的研究表明,非淋巴组织微环境中抗原的存在在功能性Trm CD8(+) T细胞群体的形成中起关键作用,这一发现与疫苗设计和炎症性疾病的预防都相关。

https://cdn.ncbi.nlm.nih.gov/pmc/blobs/8106/4886364/f6da84d8a76c/JEM_20151855_Fig1.jpg

文献AI研究员

20分钟写一篇综述,助力文献阅读效率提升50倍。

立即体验

用中文搜PubMed

大模型驱动的PubMed中文搜索引擎

马上搜索

文档翻译

学术文献翻译模型,支持多种主流文档格式。

立即体验