Suppr超能文献

CELF RNA结合蛋白通过Syntaxins的可变剪接促进秀丽隐杆线虫和哺乳动物的轴突再生。

CELF RNA binding proteins promote axon regeneration in C. elegans and mammals through alternative splicing of Syntaxins.

作者信息

Chen Lizhen, Liu Zhijie, Zhou Bing, Wei Chaoliang, Zhou Yu, Rosenfeld Michael G, Fu Xiang-Dong, Chisholm Andrew D, Jin Yishi

机构信息

Section of Neurobiology, University of California, San Diego, Division of Biological Sciences, San Diego, United States.

Howard Hughes Medical Institute, University of California, San Diego, United States.

出版信息

Elife. 2016 Jun 2;5:e16072. doi: 10.7554/eLife.16072.

Abstract

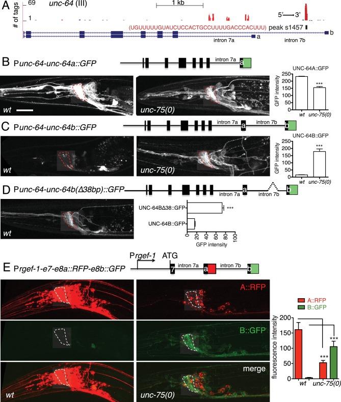
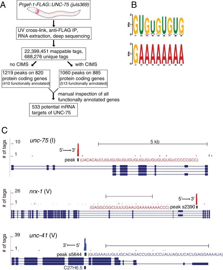
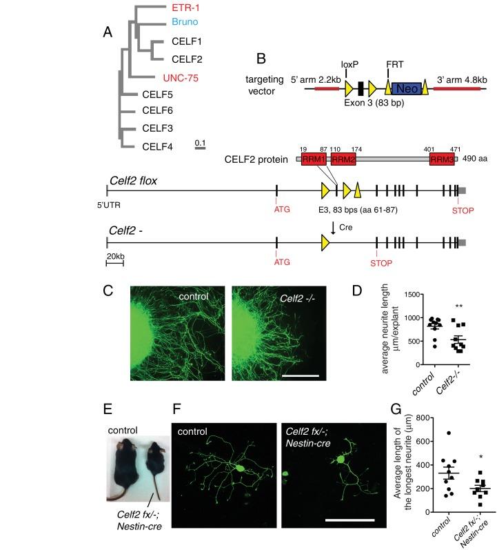
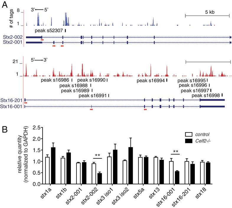
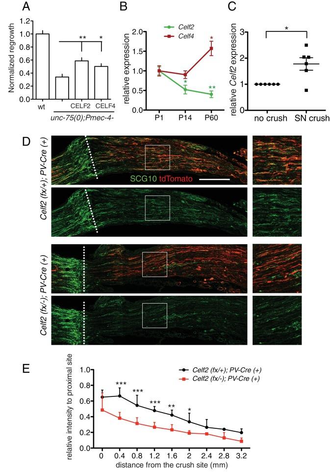
Axon injury triggers dramatic changes in gene expression. While transcriptional regulation of injury-induced gene expression is widely studied, less is known about the roles of RNA binding proteins (RBPs) in post-transcriptional regulation during axon regeneration. In C. elegans the CELF (CUGBP and Etr-3 Like Factor) family RBP UNC-75 is required for axon regeneration. Using crosslinking immunoprecipitation coupled with deep sequencing (CLIP-seq) we identify a set of genes involved in synaptic transmission as mRNA targets of UNC-75. In particular, we show that UNC-75 regulates alternative splicing of two mRNA isoforms of the SNARE Syntaxin/unc-64. In C. elegans mutants lacking unc-75 or its targets, regenerating axons form growth cones, yet are deficient in extension. Extending these findings to mammalian axon regeneration, we show that mouse Celf2 expression is upregulated after peripheral nerve injury and that Celf2 mutant mice are defective in axon regeneration. Further, mRNAs for several Syntaxins show CELF2 dependent regulation. Our data delineate a post-transcriptional regulatory pathway with a conserved role in regenerative axon extension.

摘要

轴突损伤会引发基因表达的显著变化。虽然损伤诱导基因表达的转录调控已得到广泛研究,但关于RNA结合蛋白(RBP)在轴突再生过程中的转录后调控作用却知之甚少。在秀丽隐杆线虫中,CELF(CUGBP和Etr-3样因子)家族的RBP UNC-75是轴突再生所必需的。我们利用交联免疫沉淀结合深度测序(CLIP-seq)技术,鉴定出一组参与突触传递的基因作为UNC-75的mRNA靶标。具体而言,我们发现UNC-75可调节SNARE蛋白Syntaxin/unc-64的两种mRNA异构体的可变剪接。在缺乏unc-75或其靶标的秀丽隐杆线虫突变体中,再生轴突可形成生长锥,但在延伸方面存在缺陷。将这些发现扩展到哺乳动物轴突再生,我们发现小鼠Celf2的表达在周围神经损伤后上调,且Celf2突变小鼠在轴突再生方面存在缺陷。此外,几种Syntaxin的mRNA表现出CELF2依赖性调控。我们的数据描绘了一条在再生轴突延伸中具有保守作用的转录后调控途径。

https://cdn.ncbi.nlm.nih.gov/pmc/blobs/6168/4946901/7115b11848c4/elife-16072-fig1.jpg

文献AI研究员

20分钟写一篇综述,助力文献阅读效率提升50倍。

立即体验

用中文搜PubMed

大模型驱动的PubMed中文搜索引擎

马上搜索

文档翻译

学术文献翻译模型,支持多种主流文档格式。

立即体验