Suppr超能文献

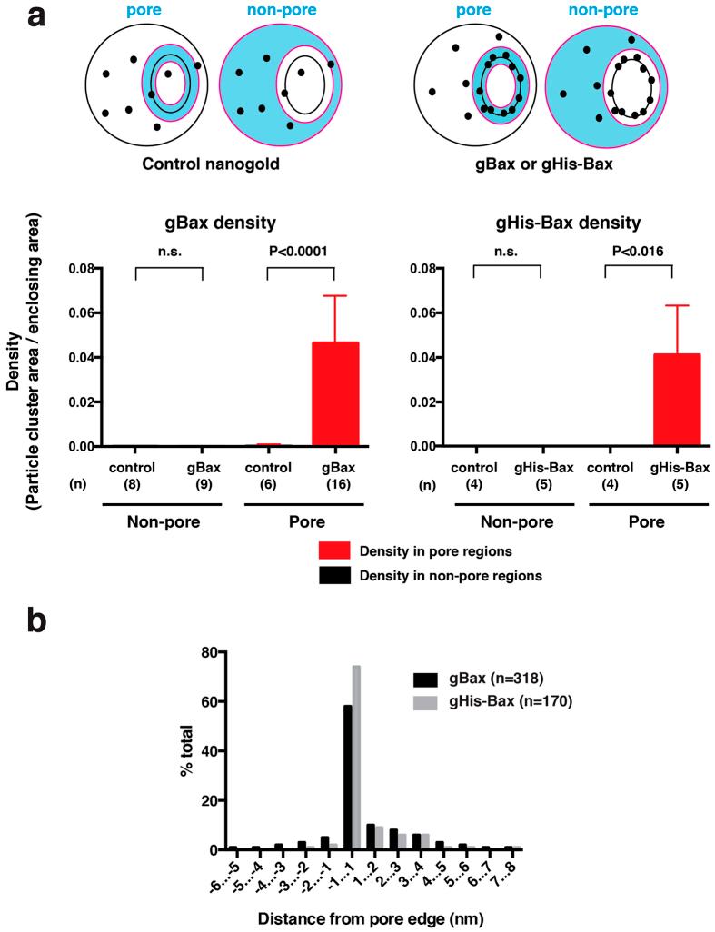
促凋亡的Bax分子密集分布于膜孔边缘。

Pro-apoptotic Bax molecules densely populate the edges of membrane pores.

作者信息

Kuwana Tomomi, Olson Norman H, Kiosses William B, Peters Bjoern, Newmeyer Donald D

机构信息

La Jolla Institute for Allergy and Immunology, 9420 Athena Circle, La Jolla, CA 92037, USA.

University of California San Diego Cryo-EM Core Facility, La Jolla, CA 92037, USA.

出版信息

Sci Rep. 2016 Jun 3;6:27299. doi: 10.1038/srep27299.

Abstract

How the pro-apoptotic Bax protein permeabilizes the mitochondrial outer membrane is not fully understood. Previously, using cryo-electron microscopy (cryo-EM), we showed that activated Bax forms large, growing pores. Whether formed in liposomes or in mitochondrial outer membranes, Bax-induced pores exhibit the same morphology, with negative curvature flanking the edges and with no visible protein structure protruding from the membranes. Here we used cryo-EM to show that gold-labeled Bax molecules, after activation by Bid, became localized strictly at pore edges. This argues that Bax acts at short range to deform the membrane. Also, Bax molecules populated the walls of both small and large pores at the same density, implying that Bax is continuously recruited to the pores as they widen. Moreover, because all Bax molecules became oligomerized after membrane insertion, we infer that Bax oligomers are present at pore edges. We suggest that oligomerization may promote pore enlargement.

摘要

促凋亡蛋白Bax如何使线粒体外膜通透化尚不完全清楚。此前,我们利用冷冻电子显微镜(cryo-EM)表明,活化的Bax会形成大型、不断生长的孔。无论在脂质体中还是在线粒体外膜中形成,Bax诱导的孔都呈现相同的形态,边缘两侧为负曲率,且没有可见的蛋白质结构从膜中突出。在这里,我们利用冷冻电子显微镜表明,经Bid激活后的金标记Bax分子严格定位于孔边缘。这表明Bax在短距离内起作用使膜变形。此外,Bax分子以相同密度分布在小孔和大孔的壁上,这意味着随着孔的扩大,Bax不断被招募到孔中。而且,由于所有Bax分子在插入膜后都会发生寡聚化,我们推断Bax寡聚体存在于孔边缘。我们认为寡聚化可能促进孔的扩大。

https://cdn.ncbi.nlm.nih.gov/pmc/blobs/7cd0/4891688/b44f53df4080/srep27299-f1.jpg

文献AI研究员

20分钟写一篇综述,助力文献阅读效率提升50倍。

立即体验

用中文搜PubMed

大模型驱动的PubMed中文搜索引擎

马上搜索

文档翻译

学术文献翻译模型,支持多种主流文档格式。

立即体验