Suppr超能文献

PTEN 缺失的曲妥珠单抗耐药乳腺癌上皮-间质转化过程中的新型癌症干细胞靶点

Novel cancer stem cell targets during epithelial to mesenchymal transition in PTEN-deficient trastuzumab-resistant breast cancer.

作者信息

Sun Lichao, Burnett Joseph, Gasparyan Mari, Xu Fangying, Jiang Hui, Lin Chang-Ching, Myers Ila, Korkaya Hasan, Liu Yajing, Connarn Jamie, He Huining, Zhang Ning, Wicha Max S, Sun Duxin

机构信息

Department of Pharmaceutical Sciences, University of Michigan, Ann Arbor, MI, 48109, USA.

State Key Laboratory of Molecular Oncology, Cancer Hospital, Chinese Academy of Medical Sciences, Peking Union Medical College, Beijing, 100021, China.

出版信息

Oncotarget. 2016 Aug 9;7(32):51408-51422. doi: 10.18632/oncotarget.9839.

Abstract

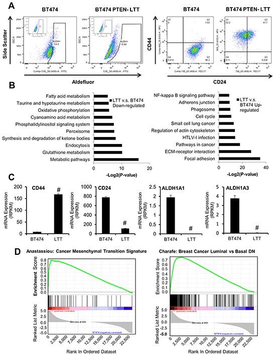
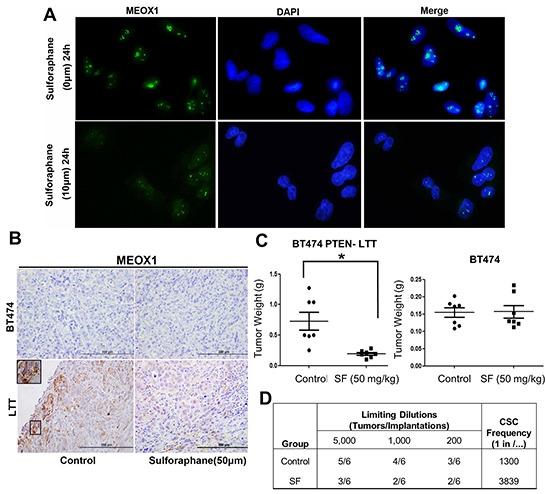
Continued use of trastuzumab in PTEN-deficient HER2+ breast cancer induces the epithelial-to-mesenchymal transition (EMT), transforms HER2+ to triple negative breast cancer, and expands breast cancer stem cells (BCSCs). Using cancer cell lines with two distinct states, epithelial and mesenchymal, we identified novel targets during EMT in PTEN-deficient trastuzumab-resistant breast cancer. Differential gene expression and distinct responses to a small molecule in BT474 (HER2+ trastuzumab-sensitive) and the PTEN-deficient trastuzumab-resistant derivative (BT474-PTEN-LTT) provided the selection tools to identify targets during EMT. siRNA knockdown and small molecule inhibition confirmed MEOX1 as one of the critical molecular targets to regulate both BCSCs and mesenchymal-like cell proliferation. MEOX1 was associated with poor survival, lymph node metastasis, and stage of breast cancer patients. These findings suggest that MEOX1 is a clinically relevant novel target in BCSCs and mesenchymal-like cancer cells in PTEN-deficient trastuzumab resistant breast cancer and may serve as target for future drug development.

摘要

在PTEN缺陷的HER2 +乳腺癌中持续使用曲妥珠单抗会诱导上皮-间质转化(EMT),将HER2 +乳腺癌转变为三阴性乳腺癌,并扩增乳腺癌干细胞(BCSCs)。利用具有上皮和间质两种不同状态的癌细胞系,我们在PTEN缺陷的曲妥珠单抗耐药乳腺癌的EMT过程中鉴定出了新的靶点。BT474(HER2 +曲妥珠单抗敏感)和PTEN缺陷的曲妥珠单抗耐药衍生物(BT474-PTEN-LTT)中差异基因表达以及对小分子的不同反应提供了在EMT过程中鉴定靶点的筛选工具。RNA干扰敲低和小分子抑制证实MEOX1是调节BCSCs和间充质样细胞增殖的关键分子靶点之一。MEOX1与乳腺癌患者的不良生存、淋巴结转移和分期相关。这些发现表明,MEOX1是PTEN缺陷的曲妥珠单抗耐药乳腺癌中BCSCs和间充质样癌细胞的一个具有临床相关性的新靶点,可能作为未来药物开发的靶点。

https://cdn.ncbi.nlm.nih.gov/pmc/blobs/33b0/5239484/165f9c62e04f/oncotarget-07-51408-g001.jpg

文献AI研究员

20分钟写一篇综述,助力文献阅读效率提升50倍。

立即体验

用中文搜PubMed

大模型驱动的PubMed中文搜索引擎

马上搜索

文档翻译

学术文献翻译模型,支持多种主流文档格式。

立即体验