Suppr超能文献

在缺乏Bid、Bim、Puma和p53的情况下Bax/Bak激活。

Bax/Bak activation in the absence of Bid, Bim, Puma, and p53.

作者信息

Zhang J, Huang K, O'Neill K L, Pang X, Luo X

机构信息

Eppley Institute for Research in Cancer and Allied Diseases, Fred & Pamela Buffett Cancer Center, University of Nebraska Medical Center, Omaha, NE 68198-7696, USA.

Xiangya Hospital, Central South University, Changsha 410008, China.

出版信息

Cell Death Dis. 2016 Jun 16;7(6):e2266. doi: 10.1038/cddis.2016.167.

Abstract

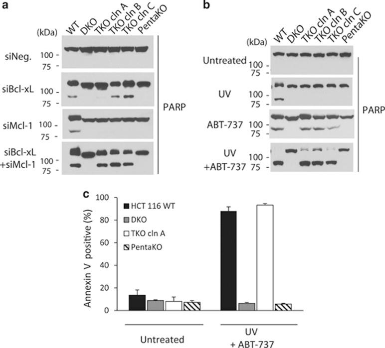
How BH3-only proteins activate Bax/Bak, the two gateway proteins of the mitochondria-dependent apoptotic pathway, remains incompletely understood. Although all pro-apoptotic BH3-only proteins are known to bind/neutralize the anti-apoptotic Bcl-2 proteins, the three most potent ones, Bid (tBid), Bim, and Puma, possess an additional activity of directly activating Bax/Bak in vitro. This latter activity has been proposed to be responsible for triggering Bax/Bak activation following apoptotic stimulation. To test this hypothesis, we generated Bid(-/)(-)Bim(-/)(-)Puma(-/)(-) (TKO), TKO/Bax(-/)(-)/Bak(-/)(-) (PentaKO), and PentaKO/Mcl-1(-/-) (HexaKO) HCT116 cells through gene editing. Surprisingly, although the TKO cells were resistant to several apoptotic stimuli, robust apoptosis was induced upon the simultaneous inactivation of Bcl-xL and Mcl-1, two anti-apoptotic Bcl-2 proteins known to suppress Bax/Bak activation and activity. Importantly, such apoptotic activity was completely abolished in the PentaKO cells. In addition, ABT-737, a BH3 mimetic that inhibits Bcl-xL/Bcl-w/Bcl-2, induced Bax activation in HexaKO cells reconstituted with endogenous level of GFP-Bax. Further, by generating TKO/p53(-/-) (QKO) cells, we demonstrated that p53, a tumor suppressor postulated to directly activate Bax, is not required for Bid/Bim/Puma-independent Bax/Bak activation. Together, these results strongly suggest that the direct activation activities of Bid (tBid), Bim, Puma, and p53 are not essential for activating Bax/Bak once the anti-apoptotic Bcl-2 proteins are neutralized.

摘要

仅含BH3结构域的蛋白质如何激活Bax/Bak这两个线粒体依赖性凋亡途径的关键蛋白,目前仍未完全清楚。虽然已知所有促凋亡的仅含BH3结构域的蛋白质都会结合/中和抗凋亡的Bcl-2蛋白,但其中最具活性的三种蛋白,即Bid(tBid)、Bim和Puma,在体外还具有直接激活Bax/Bak的额外活性。有人提出后一种活性负责在凋亡刺激后触发Bax/Bak的激活。为了验证这一假设,我们通过基因编辑构建了Bid(-/-)Bim(-/-)Puma(-/-)(TKO)、TKO/Bax(-/-)/Bak(-/-)(五重敲除,PentaKO)和PentaKO/Mcl-1(-/-)(六重敲除,HexaKO)的HCT116细胞系。令人惊讶的是,尽管TKO细胞对几种凋亡刺激具有抗性,但当抗凋亡的Bcl-2蛋白Bcl-xL和Mcl-1同时失活时,会诱导强烈的凋亡,已知这两种蛋白可抑制Bax/Bak的激活和活性。重要的是,这种凋亡活性在五重敲除细胞中完全消失。此外,ABT-737是一种抑制Bcl-xL/Bcl-w/Bcl-2的BH3模拟物,可在内源水平的GFP-Bax重构的六重敲除细胞中诱导Bax激活。此外,通过构建TKO/p53(-/-)(四重敲除,QKO)细胞,我们证明p53(一种推测可直接激活Bax的肿瘤抑制因子)对于不依赖Bid/Bim/Puma的Bax/Bak激活并非必需。总之,这些结果强烈表明,一旦抗凋亡的Bcl-2蛋白被中和,Bid(tBid)、Bim、Puma和p53的直接激活活性对于激活Bax/Bak并非必不可少。

https://cdn.ncbi.nlm.nih.gov/pmc/blobs/2499/5143395/97b72ce6853d/cddis2016167f1.jpg

文献AI研究员

20分钟写一篇综述,助力文献阅读效率提升50倍。

立即体验

用中文搜PubMed

大模型驱动的PubMed中文搜索引擎

马上搜索

文档翻译

学术文献翻译模型,支持多种主流文档格式。

立即体验