Suppr超能文献

基于多因素数据驱动分析的血管调节异常在迟发性阿尔茨海默病中的早期作用。

Early role of vascular dysregulation on late-onset Alzheimer's disease based on multifactorial data-driven analysis.

机构信息

Department of Neurology &Neurosurgery, McConnell Brain Imaging Centre, Montreal Neurological Institute, Montreal, Quebec, Canada H3A 2B4.

Ludmer Centre for NeuroInformatics and Mental Health, Montreal, Quebec, Canada H3A 2B4.

出版信息

Nat Commun. 2016 Jun 21;7:11934. doi: 10.1038/ncomms11934.

Abstract

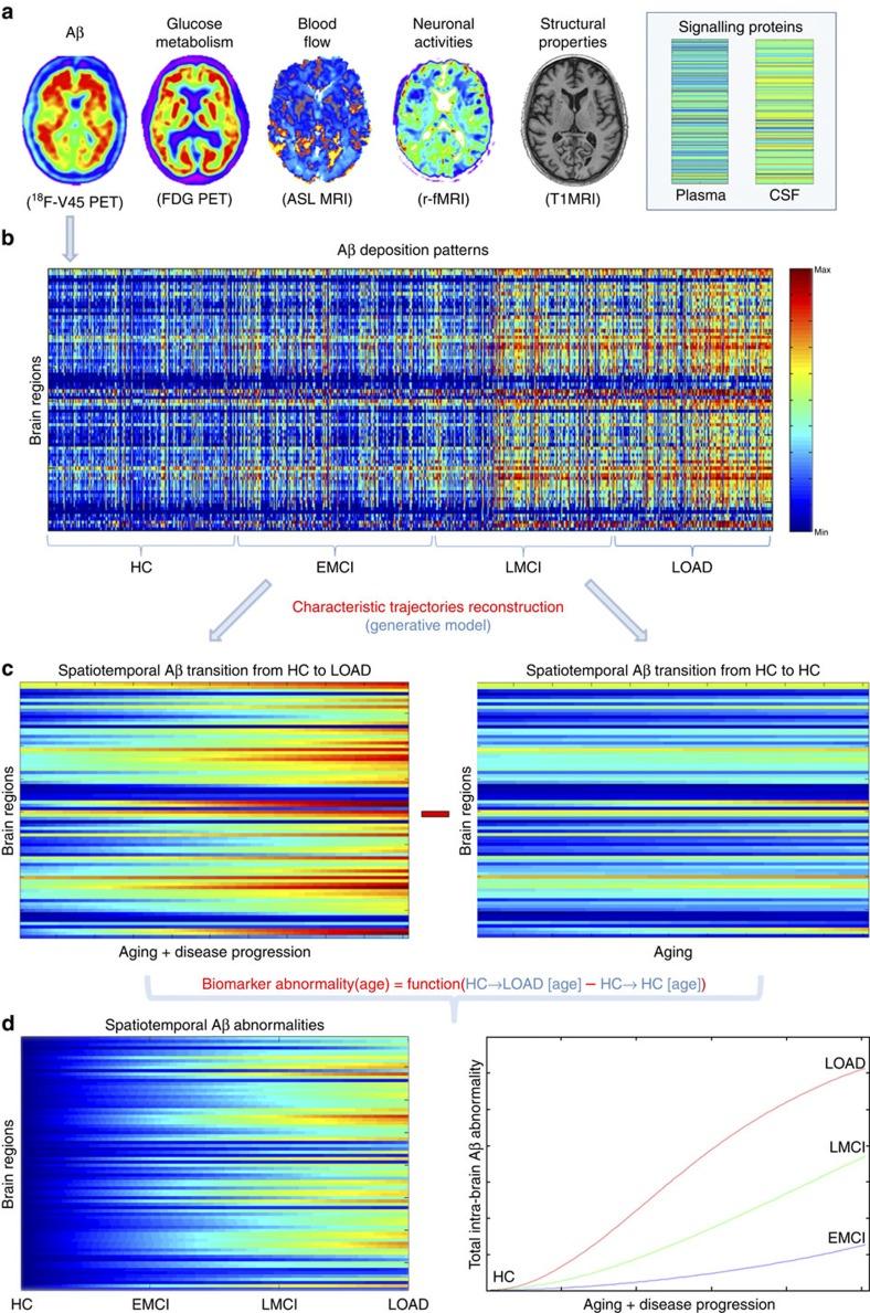
Multifactorial mechanisms underlying late-onset Alzheimer's disease (LOAD) are poorly characterized from an integrative perspective. Here spatiotemporal alterations in brain amyloid-β deposition, metabolism, vascular, functional activity at rest, structural properties, cognitive integrity and peripheral proteins levels are characterized in relation to LOAD progression. We analyse over 7,700 brain images and tens of plasma and cerebrospinal fluid biomarkers from the Alzheimer's Disease Neuroimaging Initiative (ADNI). Through a multifactorial data-driven analysis, we obtain dynamic LOAD-abnormality indices for all biomarkers, and a tentative temporal ordering of disease progression. Imaging results suggest that intra-brain vascular dysregulation is an early pathological event during disease development. Cognitive decline is noticeable from initial LOAD stages, suggesting early memory deficit associated with the primary disease factors. High abnormality levels are also observed for specific proteins associated with the vascular system's integrity. Although still subjected to the sensitivity of the algorithms and biomarkers employed, our results might contribute to the development of preventive therapeutic interventions.

摘要

从综合的角度来看,导致迟发性阿尔茨海默病(LOAD)的多因素机制还没有得到很好的描述。在此,我们分析了来自阿尔茨海默病神经影像学倡议(ADNI)的超过 7700 张脑图像和数十种血浆及脑脊液生物标志物,以研究脑内淀粉样蛋白-β沉积、代谢、血管、静息状态下的功能活动、结构特性、认知完整性和外周蛋白水平与 LOAD 进展的关系。通过多因素数据驱动分析,我们为所有生物标志物获得了动态的 LOAD 异常指数,并对疾病进展进行了暂定的时间排序。成像结果表明,大脑内血管调节功能障碍是疾病发展过程中的早期病理事件。从 LOAD 的初始阶段就可以观察到认知能力下降,这表明与主要疾病因素相关的早期记忆缺陷。与血管系统完整性相关的特定蛋白质也表现出较高的异常水平。尽管我们的结果仍然受到所使用的算法和生物标志物的敏感性的影响,但它们可能有助于开发预防性治疗干预措施。

https://cdn.ncbi.nlm.nih.gov/pmc/blobs/1e8d/4919512/55cd27e51d7f/ncomms11934-f1.jpg

文献AI研究员

20分钟写一篇综述,助力文献阅读效率提升50倍。

立即体验

用中文搜PubMed

大模型驱动的PubMed中文搜索引擎

马上搜索

文档翻译

学术文献翻译模型,支持多种主流文档格式。

立即体验