Suppr超能文献

醋酸盐在低氧条件下作为一种表观遗传代谢物促进脂质合成。

Acetate functions as an epigenetic metabolite to promote lipid synthesis under hypoxia.

机构信息

Key Laboratory of Metabolism and Molecular Medicine, Ministry of Education, and Department of Biochemistry and Molecular Biology, School of Basic Medical Sciences, and Institutes of Biomedical Sciences, Fudan University, Shanghai 200032, China.

School of Life Science, Fudan University, Shanghai 200433, China.

出版信息

Nat Commun. 2016 Jun 30;7:11960. doi: 10.1038/ncomms11960.

Abstract

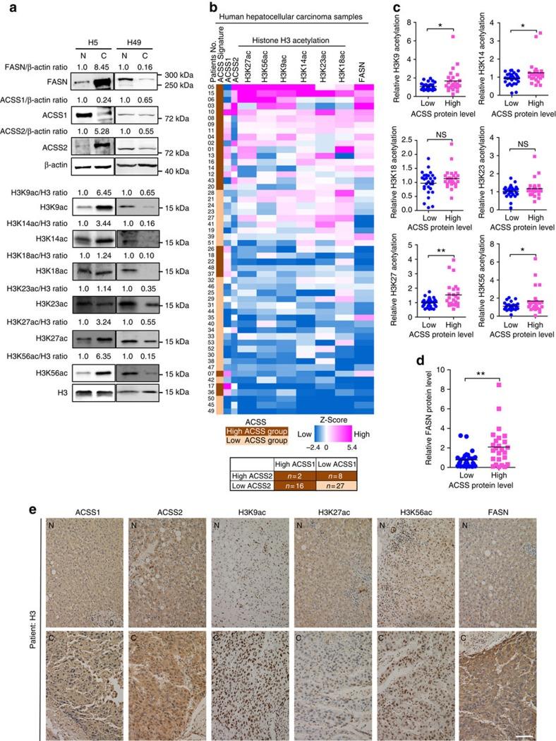
Besides the conventional carbon sources, acetyl-CoA has recently been shown to be generated from acetate in various types of cancers, where it promotes lipid synthesis and tumour growth. The underlying mechanism, however, remains largely unknown. We find that acetate induces a hyperacetylated state of histone H3 in hypoxic cells. Acetate predominately activates lipogenic genes ACACA and FASN expression by increasing H3K9, H3K27 and H3K56 acetylation levels at their promoter regions, thus enhancing de novo lipid synthesis, which combines with its function as the metabolic precursor for fatty acid synthesis. Acetyl-CoA synthetases (ACSS1, ACSS2) are involved in this acetate-mediated epigenetic regulation. More importantly, human hepatocellular carcinoma with high ACSS1/2 expression exhibit increased histone H3 acetylation and FASN expression. Taken together, this study demonstrates that acetate, in addition to its ability to induce fatty acid synthesis as an immediate metabolic precursor, also functions as an epigenetic metabolite to promote cancer cell survival under hypoxic stress.

摘要

除了传统的碳源外,乙酰辅酶 A 最近也被证明可以在各种类型的癌症中从乙酸中产生,它可以促进脂质合成和肿瘤生长。然而,其潜在机制在很大程度上仍不清楚。我们发现,乙酸在缺氧细胞中诱导组蛋白 H3 的超乙酰化状态。乙酸主要通过增加其启动子区域的 H3K9、H3K27 和 H3K56 乙酰化水平来激活脂肪生成基因 ACACA 和 FASN 的表达,从而增强从头合成脂质,这与它作为脂肪酸合成的代谢前体的功能相结合。乙酰辅酶 A 合成酶(ACSS1、ACSS2)参与了这种乙酸介导的表观遗传调控。更重要的是,高表达 ACSS1/2 的人肝癌细胞表现出组蛋白 H3 乙酰化和 FASN 表达增加。总之,这项研究表明,乙酸除了作为直接代谢前体诱导脂肪酸合成的能力外,还可以作为一种表观遗传代谢物在缺氧应激下促进癌细胞存活。

https://cdn.ncbi.nlm.nih.gov/pmc/blobs/cf50/4931325/1c1a8c365acf/ncomms11960-f1.jpg

文献AI研究员

20分钟写一篇综述,助力文献阅读效率提升50倍。

立即体验

用中文搜PubMed

大模型驱动的PubMed中文搜索引擎

马上搜索

文档翻译

学术文献翻译模型,支持多种主流文档格式。

立即体验