Suppr超能文献

光感受器和其他视网膜细胞在视网膜分化过程中差异组蛋白 H3 甲基化的转变。

Transition of differential histone H3 methylation in photoreceptors and other retinal cells during retinal differentiation.

机构信息

Division of Molecular and Developmental Biology, Institute of Medical Science, University of Tokyo, Tokyo, Japan.

Division of Biomedical Information Analysis, Department of Integrative Genomics, Tohoku Medical Megabank Organization, Tohoku University, Sendai, Miyagi, Japan.

出版信息

Sci Rep. 2016 Jul 5;6:29264. doi: 10.1038/srep29264.

Abstract

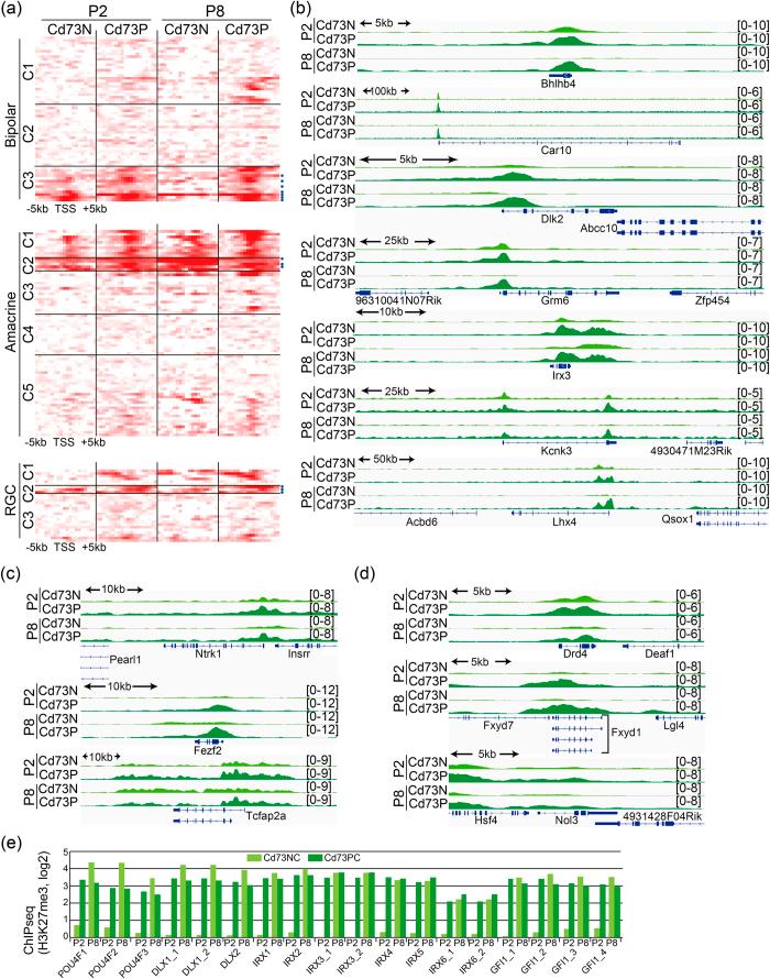
To analyze cell lineage-specific transitions in global transcriptional and epigenetic changes during retinogenesis, we purified retinal cells from normal mice during postnatal development into two fractions, namely, photoreceptors and other retinal cells, based on Cd73 expression, and performed RNA sequencing and ChIP sequencing of H3K27me3 and H3K4me3. Genes expressed in the photoreceptor lineage were marked with H3K4me3 in the Cd73-positive cell fraction; however, the level of H3K27me3 was very low in both Cd73-positive and -negative populations. H3K27me3 may be involved in spatio-temporal onset of a subset of bipolar-related genes. Subsets of genes expressed in amacrine and retinal ganglion cells, which are early-born retinal cell types, were suggested to be maintained in a silent state by H3K27me3 during late-stage retinogenesis. In the outer nuclear layer, upregulation of Rho and rod-related genes were observed in Ezh2-ablated retina, suggesting a role for H3K27me3 in the maintenance of proper expression levels. Taken together, our data on the transition of lineage-specific molecular signatures during development suggest that histone methylation is involved in retinal differentiation and maintenance through cell lineage-specific mechanisms.

摘要

为了分析视发生过程中全局转录和表观遗传变化中细胞谱系特异性转变,我们根据 Cd73 的表达,从正常发育的新生小鼠的视网膜中纯化出两种细胞群,即光感受器细胞和其他视网膜细胞,并对其进行 RNA 测序和 H3K27me3 和 H3K4me3 的 ChIP 测序。在 Cd73 阳性细胞群中,表达于光感受器谱系的基因被 H3K4me3 标记;然而,Cd73 阳性和阴性群体中的 H3K27me3 水平都非常低。H3K27me3 可能参与了一组双极相关基因的时空起始。在晚期视发生过程中,H3K27me3 可能通过维持amacrine 和视网膜神经节细胞(属于早生视网膜细胞类型)中表达的基因亚群处于沉默状态。在外核层中,Ezh2 缺失的视网膜中 Rho 和 rod 相关基因的上调表明 H3K27me3 在维持适当的表达水平中起作用。总之,我们关于发育过程中谱系特异性分子特征转变的数据表明,组蛋白甲基化通过细胞谱系特异性机制参与视网膜分化和维持。

https://cdn.ncbi.nlm.nih.gov/pmc/blobs/0154/4932533/33b865839f91/srep29264-f1.jpg

文献AI研究员

20分钟写一篇综述,助力文献阅读效率提升50倍。

立即体验

用中文搜PubMed

大模型驱动的PubMed中文搜索引擎

马上搜索

文档翻译

学术文献翻译模型,支持多种主流文档格式。

立即体验