Suppr超能文献

非复制型弓形虫尿嘧啶营养缺陷型分泌棒状体和致密颗粒效应蛋白可控制抗肿瘤免疫的发展。

Secretion of Rhoptry and Dense Granule Effector Proteins by Nonreplicating Toxoplasma gondii Uracil Auxotrophs Controls the Development of Antitumor Immunity.

作者信息

Fox Barbara A, Sanders Kiah L, Rommereim Leah M, Guevara Rebekah B, Bzik David J

机构信息

Department of Microbiology and Immunology, Geisel School of Medicine at Dartmouth, Lebanon, New Hampshire, United States of America.

出版信息

PLoS Genet. 2016 Jul 22;12(7):e1006189. doi: 10.1371/journal.pgen.1006189. eCollection 2016 Jul.

Abstract

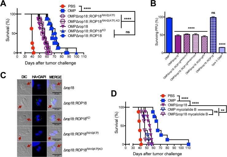
Nonreplicating type I uracil auxotrophic mutants of Toxoplasma gondii possess a potent ability to activate therapeutic immunity to established solid tumors by reversing immune suppression in the tumor microenvironment. Here we engineered targeted deletions of parasite secreted effector proteins using a genetically tractable Δku80 vaccine strain to show that the secretion of specific rhoptry (ROP) and dense granule (GRA) proteins by uracil auxotrophic mutants of T. gondii in conjunction with host cell invasion activates antitumor immunity through host responses involving CD8α+ dendritic cells, the IL-12/interferon-gamma (IFN-γ) TH1 axis, as well as CD4+ and CD8+ T cells. Deletion of parasitophorous vacuole membrane (PVM) associated proteins ROP5, ROP17, ROP18, ROP35 or ROP38, intravacuolar network associated dense granule proteins GRA2 or GRA12, and GRA24 which traffics past the PVM to the host cell nucleus severely abrogated the antitumor response. In contrast, deletion of other secreted effector molecules such as GRA15, GRA16, or ROP16 that manipulate host cell signaling and transcriptional pathways, or deletion of PVM associated ROP21 or GRA3 molecules did not affect the antitumor activity. Association of ROP18 with the PVM was found to be essential for the development of the antitumor responses. Surprisingly, the ROP18 kinase activity required for resistance to IFN-γ activated host innate immunity related GTPases and virulence was not essential for the antitumor response. These data show that PVM functions of parasite secreted effector molecules, including ROP18, manipulate host cell responses through ROP18 kinase virulence independent mechanisms to activate potent antitumor responses. Our results demonstrate that PVM associated rhoptry effector proteins secreted prior to host cell invasion and dense granule effector proteins localized to the intravacuolar network and host nucleus that are secreted after host cell invasion coordinately control the development of host immune responses that provide effective antitumor immunity against established ovarian cancer.

摘要

刚地弓形虫的非复制型I型尿嘧啶营养缺陷型突变体具有强大的能力,可通过逆转肿瘤微环境中的免疫抑制来激活对已形成实体瘤的治疗性免疫。在此,我们使用基因易处理的Δku80疫苗株对寄生虫分泌的效应蛋白进行靶向缺失,以表明刚地弓形虫尿嘧啶营养缺陷型突变体分泌特定的棒状体(ROP)和致密颗粒(GRA)蛋白,并与宿主细胞入侵一起,通过涉及CD8α+树突状细胞、IL-12/干扰素-γ(IFN-γ)TH1轴以及CD4+和CD8+T细胞的宿主反应激活抗肿瘤免疫。删除与寄生泡膜(PVM)相关的蛋白ROP5、ROP17、ROP18、ROP35或ROP38、与泡内网络相关的致密颗粒蛋白GRA2或GRA12,以及穿过PVM运输到宿主细胞核的GRA24,会严重削弱抗肿瘤反应。相比之下,删除其他操纵宿主细胞信号和转录途径的分泌效应分子,如GRA15、GRA16或ROP16,或删除与PVM相关的ROP21或GRA3分子,并不影响抗肿瘤活性。发现ROP18与PVM的结合对于抗肿瘤反应的发展至关重要。令人惊讶的是,对IFN-γ激活的宿主先天免疫相关GTP酶和毒力具有抗性所需的ROP18激酶活性对于抗肿瘤反应并非必不可少。这些数据表明,包括ROP18在内的寄生虫分泌效应分子的PVM功能,通过ROP18激酶毒力独立机制操纵宿主细胞反应,以激活强大的抗肿瘤反应。我们的结果表明,宿主细胞入侵前分泌的与PVM相关的棒状体效应蛋白,以及宿主细胞入侵后分泌的定位于泡内网络和宿主细胞核的致密颗粒效应蛋白,协同控制宿主免疫反应的发展,从而为已形成的卵巢癌提供有效的抗肿瘤免疫。

https://cdn.ncbi.nlm.nih.gov/pmc/blobs/57e1/4957766/8e0626b112f6/pgen.1006189.g001.jpg

文献AI研究员

20分钟写一篇综述,助力文献阅读效率提升50倍。

立即体验

用中文搜PubMed

大模型驱动的PubMed中文搜索引擎

马上搜索

文档翻译

学术文献翻译模型,支持多种主流文档格式。

立即体验