Suppr超能文献

通过秀丽隐杆线虫中的磷酸盐转运蛋白PITR-1将肠道中的基因表达与配子产生联系起来。

Linking Gene Expression in the Intestine to Production of Gametes Through the Phosphate Transporter PITR-1 in Caenorhabditis elegans.

作者信息

Balklava Zita, Rathnakumar Navin D, Vashist Shilpa, Schweinsberg Peter J, Grant Barth D

机构信息

School of Life and Health Sciences, Aston University, Birmingham, B4 7ET, United Kingdom

School of Life and Health Sciences, Aston University, Birmingham, B4 7ET, United Kingdom.

出版信息

Genetics. 2016 Sep;204(1):153-62. doi: 10.1534/genetics.116.188532. Epub 2016 Jul 22.

Abstract

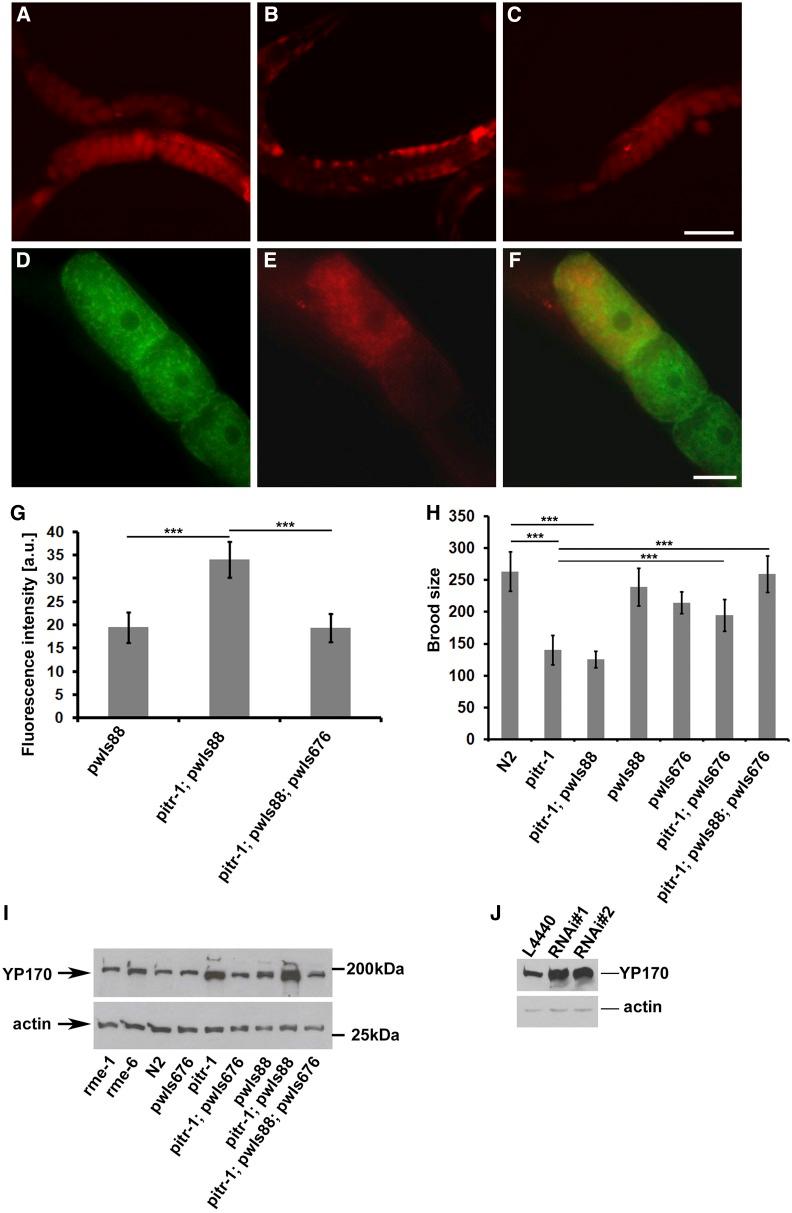
Inorganic phosphate is an essential mineral for both prokaryotic and eukaryotic cell metabolism and structure. Its uptake into the cell is mediated by membrane-bound transporters and coupled to Na(+) transport. Mammalian sodium-dependent Pi cotransporters have been grouped into three families NaPi-I, NaPi-II, and NaPi-III. Despite being discovered more than two decades ago, very little is known about requirements for NaPi-III transporters in vivo, in the context of intact animal models. Here we find that impaired function of the Caenorhabditis elegans NaPi-III transporter, pitr-1, results in decreased brood size and dramatically increased expression of vitellogenin by the worm intestine. Unexpectedly, we found that the effects of pitr-1 mutation on vitellogenin expression in the intestine could only be rescued by expression of pitr-1 in the germline, and not by expression of pitr-1 in the intestine itself. Our results indicate the existence of a signal from the germline that regulates gene expression in the intestine, perhaps linking nutrient export from the intestine to production of gametes by the germline.

摘要

无机磷酸盐是原核细胞和真核细胞新陈代谢及结构所必需的矿物质。它进入细胞是由膜结合转运蛋白介导的,并与钠(Na⁺)转运相偶联。哺乳动物钠依赖性磷酸盐共转运体已被分为三个家族:NaPi-I、NaPi-II和NaPi-III。尽管在二十多年前就已被发现,但在完整动物模型的背景下,对于体内NaPi-III转运体的需求却知之甚少。在此,我们发现秀丽隐杆线虫的NaPi-III转运体pitr-1功能受损会导致产卵量减少,并且线虫肠道中卵黄蛋白原的表达显著增加。出乎意料的是,我们发现pitr-1突变对肠道中卵黄蛋白原表达的影响只能通过在生殖系中表达pitr-1来挽救,而不能通过在肠道自身中表达pitr-1来挽救。我们的结果表明存在一种来自生殖系的信号,该信号调节肠道中的基因表达,也许将肠道中的营养物质输出与生殖系产生配子联系起来。

https://cdn.ncbi.nlm.nih.gov/pmc/blobs/0e1d/5012382/9ba063dadbf7/153fig1.jpg

文献AI研究员

20分钟写一篇综述,助力文献阅读效率提升50倍。

立即体验

用中文搜PubMed

大模型驱动的PubMed中文搜索引擎

马上搜索

文档翻译

学术文献翻译模型,支持多种主流文档格式。

立即体验