Suppr超能文献

微小RNA-4443参与乳腺癌的恶性发展。

miR-4443 Participates in the Malignancy of Breast Cancer.

作者信息

Chen Xiu, Zhong Shan-Liang, Lu Peng, Wang Dan-Dan, Zhou Si-Ying, Yang Su-Jin, Shen Hong-Yu, Zhang Lei, Zhang Xiao-Hui, Zhao Jian-Hua, Tang Jin-Hai

机构信息

The Fourth Clinical School of Nanjing Medical University, Nanjing, China.

Department of General Surgery, Jiangsu Cancer Hospital Affiliated to Nanjing Medical University, Nanjing, China.

出版信息

PLoS One. 2016 Aug 9;11(8):e0160780. doi: 10.1371/journal.pone.0160780. eCollection 2016.

Abstract

PURPOSE

Chemo-resistance is the leading cause of failure in cancer therapy, however, much remains to be understood about the intrinsic mechanisms. In the present study, we discovered the novel miR-4443 that regulated malignancy of breast cancer both in vitro and in vivo.

METHODS

We examined the expression of miR-4443 in MDA-MB-231/S and MDA-MB-231 Epirubicin-resistant cell lines with 76 breast cancer formalin-fixed paraffin-embedded tissues by real-time PCR. Also, we investigated the loss- and gain-functions of miR-4443 by MTT assay and flow cytometry. Furthermore, we detected miR-4443 mediated tissue inhibitor of metalloproteinase 2 expression in cells by TargetScan, RT-qPCR and western blot.

RESULTS

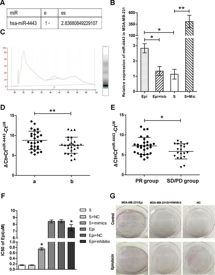
We identified the up-regulated expression of miR-4443 in Epi-resistant cell lines versus MDA-MB-231/S cell(Epi versus S) and in post-chemotherapy FFPE tissues, along with statistically differential expressions in PR(partial response) versus SD(stable disease)/PD(progressive disease) patients. Overexpression of miR-4443 increased the IC50 value of Epi for the target cells transfected, while inhibition of miR-4443 could restored sensitivity of the target cells to Epi. Besides, down-regulation of endogenous miR-4443 by miRNA-inhibitors significantly enhanced Epi-induced apoptosis while up-regulation of miR-4443 by miRNA-mimics lead to less Epi-induced apoptotic cells. Consequently, changes in TIMP2 mRNA and protein expression revealed that miR-4443 mimics suppressed expression of TIMP2 and induced migration in breast cancer cells. Furthermore, TIMP2 expression associated with better prognosis(HR = 0.721, 95%CI: 0.529-0.983).

CONCLUSIONS

We revealed that miR-4443 induced malignancy of breast cancer mainly in chemo-resistance aspect for the very first time, providing a novel biomarker in breast cancer diagnosis and therapy.

摘要

目的

化疗耐药是癌症治疗失败的主要原因,然而,其内在机制仍有许多有待了解之处。在本研究中,我们发现了新型的miR-4443,其在体外和体内均调控乳腺癌的恶性程度。

方法

我们通过实时PCR检测了miR-4443在MDA-MB-231/S和MDA-MB-231表柔比星耐药细胞系以及76例乳腺癌福尔马林固定石蜡包埋组织中的表达。此外,我们通过MTT法和流式细胞术研究了miR-4443的功能缺失和功能获得情况。此外,我们通过TargetScan、RT-qPCR和蛋白质印迹法检测了miR-4443介导的细胞中金属蛋白酶组织抑制剂2的表达。

结果

我们发现miR-4443在表柔比星耐药细胞系与MDA-MB-231/S细胞(表柔比星与S细胞)以及化疗后福尔马林固定石蜡包埋组织中表达上调,并且在PR(部分缓解)与SD(病情稳定)/PD(病情进展)患者中存在统计学差异表达。miR-4443的过表达增加了表柔比星对转染靶细胞的IC50值,而抑制miR-4443可恢复靶细胞对表柔比星的敏感性。此外,miRNA抑制剂下调内源性miR-4443显著增强了表柔比星诱导的凋亡,而miRNA模拟物上调miR-4443导致表柔比星诱导的凋亡细胞减少。因此,TIMP2 mRNA和蛋白质表达的变化表明,miR-4443模拟物抑制TIMP2的表达并诱导乳腺癌细胞迁移。此外,TIMP2表达与更好的预后相关(HR = 0.721,95%CI:0.529 - 0.983)。

结论

我们首次揭示了miR-4443主要在化疗耐药方面诱导乳腺癌的恶性程度,为乳腺癌的诊断和治疗提供了一种新的生物标志物。

https://cdn.ncbi.nlm.nih.gov/pmc/blobs/25d2/4978484/ea69b9a2d3f2/pone.0160780.g001.jpg

文献AI研究员

20分钟写一篇综述,助力文献阅读效率提升50倍。

立即体验

用中文搜PubMed

大模型驱动的PubMed中文搜索引擎

马上搜索

文档翻译

学术文献翻译模型,支持多种主流文档格式。

立即体验