Suppr超能文献

MIF 在调节人软骨终板干细胞缺氧状态下组织特异性的成软骨-成骨分化命运中发挥关键作用。

MIF Plays a Key Role in Regulating Tissue-Specific Chondro-Osteogenic Differentiation Fate of Human Cartilage Endplate Stem Cells under Hypoxia.

机构信息

Department of Orthopedics, Xinqiao Hospital, Third Military Medical University, Chongqing 400037, China.

Department of Neurobiology, College of Basic Medical Sciences, Third Military Medical University, Chongqing 400038, China.

出版信息

Stem Cell Reports. 2016 Aug 9;7(2):249-62. doi: 10.1016/j.stemcr.2016.07.003.

Abstract

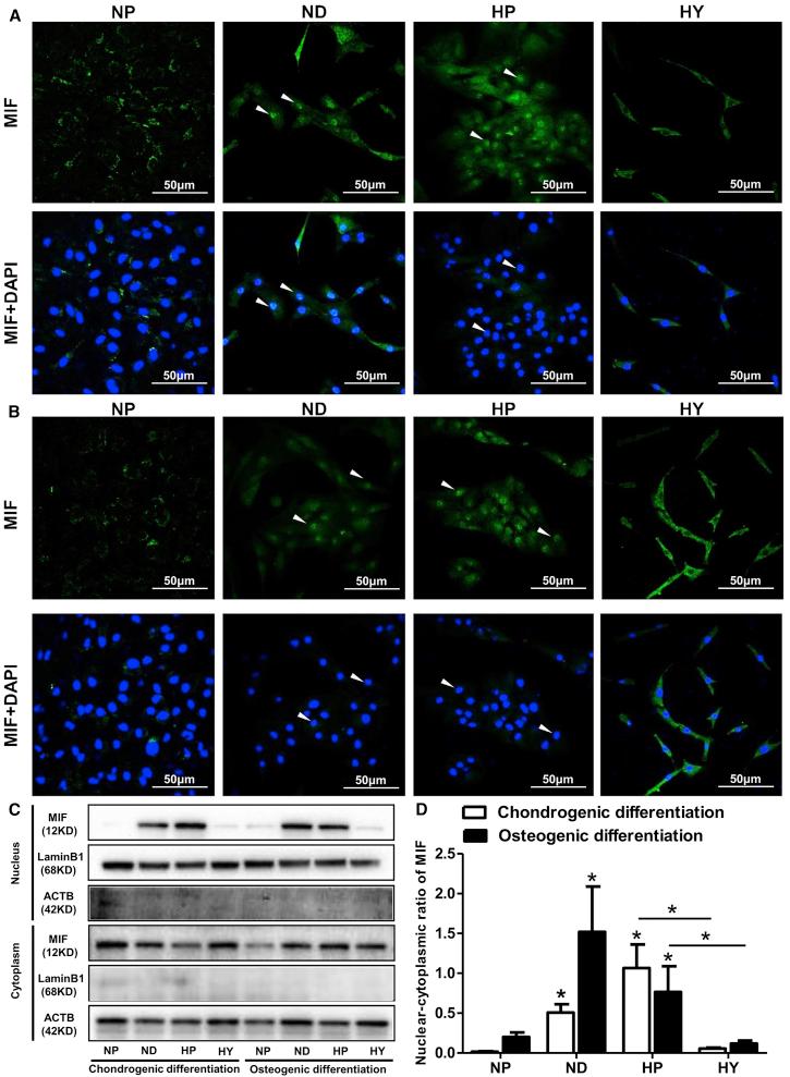
Degenerative cartilage endplate (CEP) shows decreased chondrification and increased ossification. Cartilage endplate stem cells (CESCs), with the capacity for chondro-osteogenic differentiation, are responsible for CEP restoration. CEP is avascular and hypoxic, while the physiological hypoxia is disrupted in the degenerated CEP. Hypoxia promoted chondrogenesis but inhibited osteogenesis in CESCs. This tissue-specific differentiation fate of CESCs in response to hypoxia was physiologically significant with regard to CEP maintaining chondrification and refusing ossification. MIF, a downstream target of HIF1A, is involved in cartilage and bone metabolisms, although little is known about its regulatory role in differentiation. In CESCs, MIF was identified as a key point through which HIF1A regulated the chondro-osteogenic differentiation. Unexpectedly, unlike the traditionally recognized mode, increased nuclear-expressed MIF under hypoxia was identified to act as a transcriptional regulator by interacting with the promoter of SOX9 and RUNX2. This mode of HIF1A/MIF function may represent a target for CEP degeneration therapy.

摘要

退变性软骨终板 (CEP) 表现出软骨形成减少和骨化增加。具有软骨 - 成骨分化能力的软骨终板干细胞 (CESCs) 负责 CEP 的修复。CEP 是无血管和缺氧的,而在退化的 CEP 中,生理缺氧被破坏。缺氧促进 CESCs 的软骨生成,但抑制成骨。CESCs 对缺氧的这种组织特异性分化命运对于 CEP 维持软骨形成和拒绝骨化具有生理意义。MIF 是 HIF1A 的下游靶点,参与软骨和骨骼代谢,尽管其在分化中的调节作用知之甚少。在 CESCs 中,MIF 被确定为 HIF1A 调节软骨 - 成骨分化的关键点。出乎意料的是,与传统认识的模式不同,在缺氧下增加的核表达 MIF 被确定为通过与 SOX9 和 RUNX2 的启动子相互作用而作为转录调节剂发挥作用。这种 HIF1A/MIF 功能模式可能代表 CEP 退化治疗的一个靶点。

https://cdn.ncbi.nlm.nih.gov/pmc/blobs/0933/4982989/5f7a51fb9b51/fx1.jpg

文献AI研究员

20分钟写一篇综述,助力文献阅读效率提升50倍。

立即体验

用中文搜PubMed

大模型驱动的PubMed中文搜索引擎

马上搜索

文档翻译

学术文献翻译模型,支持多种主流文档格式。

立即体验