Suppr超能文献

TGF-β/BAMBI 通路功能障碍导致慢性阻塞性肺疾病外周 Th17/Treg 失衡。

TGF-β/BAMBI pathway dysfunction contributes to peripheral Th17/Treg imbalance in chronic obstructive pulmonary disease.

机构信息

Department of Respiratory Medicine, Union Hospital, Tongji Medical College, Huazhong University of Science and Technology, 1277 JieFang Avenue, Wuhan 430022, China.

出版信息

Sci Rep. 2016 Aug 23;6:31911. doi: 10.1038/srep31911.

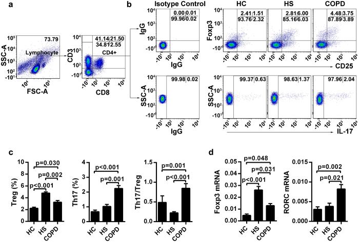
Abstract

BMP and activin membrane-bound inhibitor (BAMBI) is postulated to inhibit or modulate transforming growth factor β (TGF-β) signaling. Furthermore, strong upregulation of BAMBI expression following in vitro infection of chronic obstructive pulmonary disease (COPD) lung tissue has been demonstrated. In this study, we investigated whether TGF-β/BAMBI pathway is associated with COPD. Blood samples were obtained from 27 healthy controls (HC), 24 healthy smokers (HS) and 29 COPD patients. Elevated Th17/Treg ratios, and increased levels of BAMBI protein and mRNA (in plasma and CD4(+) T cells respectively), were observed in COPD compared with HC and HS. BAMBI expression was first observed on human CD4(+) T cells, with a typical membrane-bound pattern. The enhanced plasma BAMBI levels in COPD positively correlated with the increased plasma TGF-β1 levels and Th17/Treg ratio. Together, an impaired TGF-β/BAMBI pathway may promote the inflammation leading to Th17/Treg imbalance, which is a new mechanism in smokers who develop COPD.

摘要

骨形态发生蛋白和激活素膜结合抑制剂(BAMBI)被认为可以抑制或调节转化生长因子-β(TGF-β)信号。此外,已经证明在体外感染慢性阻塞性肺疾病(COPD)肺组织后,BAMBI 表达强烈上调。在这项研究中,我们研究了 TGF-β/BAMBI 途径是否与 COPD 相关。从 27 名健康对照(HC)、24 名健康吸烟者(HS)和 29 名 COPD 患者中获得了血液样本。与 HC 和 HS 相比,COPD 患者中观察到 Th17/Treg 比值升高,BAMBI 蛋白和 mRNA 水平(分别在血浆和 CD4+T 细胞中)升高。首次在人 CD4+T 细胞上观察到 BAMBI 表达,具有典型的膜结合模式。COPD 患者血浆中 BAMBI 水平的升高与 TGF-β1 水平和 Th17/Treg 比值的升高呈正相关。总之,受损的 TGF-β/BAMBI 途径可能会促进导致 Th17/Treg 失衡的炎症,这是发展为 COPD 的吸烟者的一种新机制。

https://cdn.ncbi.nlm.nih.gov/pmc/blobs/db01/4994021/7d610dfa6266/srep31911-f1.jpg

文献AI研究员

20分钟写一篇综述,助力文献阅读效率提升50倍。

立即体验

用中文搜PubMed

大模型驱动的PubMed中文搜索引擎

马上搜索

文档翻译

学术文献翻译模型,支持多种主流文档格式。

立即体验