Suppr超能文献

临床和激酶组学分析确定外周血单个核细胞是接受舒尼替尼治疗的转移性肾细胞癌患者的一种潜在药效学生物标志物。

Clinical and kinomic analysis identifies peripheral blood mononuclear cells as a potential pharmacodynamic biomarker in metastatic renal cell carcinoma patients treated with sunitinib.

作者信息

Noé Gaёlle, Bellesoeur Audrey, Thomas-Schoemann Audrey, Rangarajan Savithri, Naji Faris, Puszkiel Alicja, Huillard Olivier, Saidu Nathaniel, Golmard Lisa, Alexandre Jerome, Goldwasser Francois, Blanchet Benoit, Vidal Michel

机构信息

Assistance Publique Hôpitaux de Paris, Hôpital Cochin, UF Pharmacocinétique et Pharmacochimie, Paris, France.

UMR8638 CNRS, Faculté de Pharmacie, Université Paris Descartes, PRES Sorbonne Paris Cité, Paris, France.

出版信息

Oncotarget. 2016 Oct 11;7(41):67507-67520. doi: 10.18632/oncotarget.11686.

Abstract

BACKGROUND

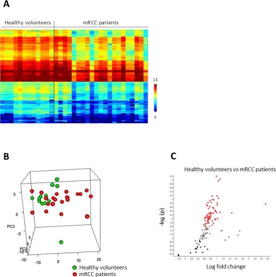
Sunitinib is a protein tyrosine kinase (PTK) inhibitor that has immune-modulating properties. In this context, peripheral blood mononuclear cells (PBMC), mainly constituted by lymphocytes, could be a perfect surrogate tissue for identifying and assaying pharmacodynamic biomarkers of sunitinib. In this study, we investigated the changes in lymphocytes count as pharmacodynamic biomarker in metastatic renal cell carcinoma (mRCC) patients under sunitinib therapy. Thereafter, we studied the ex vivo effect of sunitinib and SU12262 (active metabolite) on PBMC from naïve mRCC patients using a high throughput kinomic profiling method.

METHODS

The prognostic value of total lymphocytes count between Day 0 and Day 21 (expressed as a ratio D21/D0) was retrospectively investigated in 88 mRCC patients under sunitinib therapy. PTK PamChip® microarrays were used to explore prospectivelythe ex vivo effect of sunitinib and SU12662 on PTK activity in PBMC from 21 naïve mRCC patients.

RESULTS

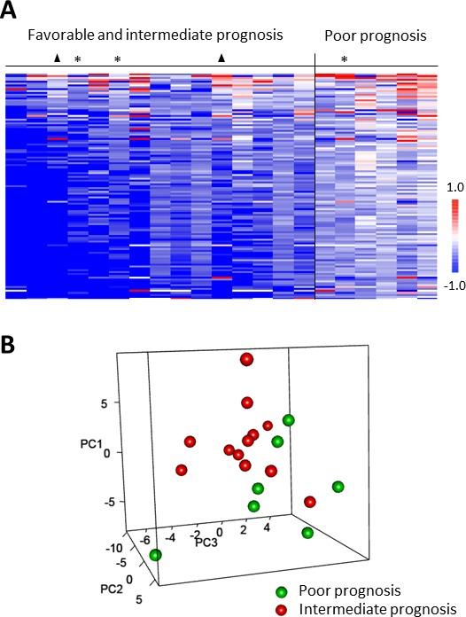
In this retrospective study, D21/D0 lymphocytes ratio (Hazard Ratio, 1.83; CI95%, 1.24-2.71; p=0.0023) was independently associated with PFS. Interestingly, kinomic analysis showed that D21/D0 lymphocytes ratio and Heng prognostic model was statistically associated with the ex vivo sunitinib and SU12662 effect in PBMC.

CONCLUSION

The present study highlights that D21/D0 total lymphocytes ratio could be a promising pharmacodynamic biomarker in mRCC patients treated with sunitinib. Additionally, it paves the way to investigate the kinomic profile in PBMC as a prognostic factor in a larger cohort of mRCC patients under sunitinib therapy.

摘要

背景

舒尼替尼是一种具有免疫调节特性的蛋白酪氨酸激酶(PTK)抑制剂。在这种情况下,主要由淋巴细胞构成的外周血单核细胞(PBMC)可能是识别和检测舒尼替尼药效学生物标志物的理想替代组织。在本研究中,我们调查了转移性肾细胞癌(mRCC)患者在接受舒尼替尼治疗时淋巴细胞计数作为药效学生物标志物的变化。此后,我们使用高通量激酶组分析方法研究了舒尼替尼和SU12262(活性代谢物)对初治mRCC患者PBMC的体外作用。

方法

回顾性研究了88例接受舒尼替尼治疗的mRCC患者在第0天和第21天之间总淋巴细胞计数的预后价值(以D21/D0比值表示)。使用PTK PamChip®微阵列前瞻性地探索舒尼替尼和SU12662对21例初治mRCC患者PBMC中PTK活性的体外作用。

结果

在这项回顾性研究中,D21/D0淋巴细胞比值(风险比,1.83;95%置信区间,1.24 - 2.71;p = 0.0023)与无进展生存期独立相关。有趣的是,激酶组分析表明,D21/D0淋巴细胞比值和恒氏预后模型与PBMC中舒尼替尼和SU12662的体外作用在统计学上相关。

结论

本研究强调,D21/D0总淋巴细胞比值可能是接受舒尼替尼治疗的mRCC患者中有前景的药效学生物标志物。此外,它为在更大队列的接受舒尼替尼治疗的mRCC患者中研究PBMC中的激酶组图谱作为预后因素铺平了道路。

https://cdn.ncbi.nlm.nih.gov/pmc/blobs/6e34/5341893/e46dc7e11805/oncotarget-07-67507-g001.jpg

文献AI研究员

20分钟写一篇综述,助力文献阅读效率提升50倍。

立即体验

用中文搜PubMed

大模型驱动的PubMed中文搜索引擎

马上搜索

文档翻译

学术文献翻译模型,支持多种主流文档格式。

立即体验