Suppr超能文献

微小RNA-137和微小RNA-34a直接靶向蜗牛蛋白,并抑制卵巢癌细胞的上皮-间质转化、侵袭和球体形成能力。

MiR-137 and miR-34a directly target Snail and inhibit EMT, invasion and sphere-forming ability of ovarian cancer cells.

作者信息

Dong Peixin, Xiong Ying, Watari Hidemichi, Hanley Sharon J B, Konno Yosuke, Ihira Kei, Yamada Takahiro, Kudo Masataka, Yue Junming, Sakuragi Noriaki

机构信息

Department of Women's Health Educational System, Hokkaido University School of Medicine, Hokkaido University, N15, W7, Sapporo, 0608638, Japan.

Department of Gynecology, State Key Laboratory of Oncology in South China, Sun Yat-sen University Cancer Center, Guangzhou, 510060, People's Republic of China.

出版信息

J Exp Clin Cancer Res. 2016 Sep 5;35(1):132. doi: 10.1186/s13046-016-0415-y.

Abstract

BACKGROUND

In ovarian cancer (OC) cells, Snail was reported to induce the epithelial-to-mesenchymal transition (EMT), which is a critical step in OC metastasis. At present little is known about controlling Snail expression in OC cells by using specific microRNAs (miRNAs).

METHODS

We first used a computational target prediction analysis to identify 6 candidate miRNAs that bind to the 3'-untranslated region (3'-UTR) region of the Snail mRNA. Among these miRNAs, two miRNAs (miR-137 and miR-34a) with a potential to regulate Snail were validated by quantitative real-time PCR, Western blot analysis, and Snail 3'-UTR reporter assays. We assessed the effects of miR-137 and miR-34a on EMT, invasion and sphere formation in OC cells. We also evaluated the expression of miR-137 and miR-34a in OC tissues and adjacent normal tissues and analyzed the relationship between their expression and patient survival.

RESULTS

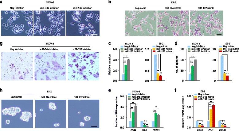
We report that OC tissues possess significantly decreased levels of miR-137 and miR-34a and increased expression of Snail when compared to their adjacent normal tissues, and lower miR-137 and miR-34a expression correlates with worse patient survival. Using luciferase constructs containing the 3'-UTR region of Snail mRNA combined with miRNA overexpression and mutagenesis, we identified miR-137 and miR-34a as direct suppressors of Snail in OC cells. The introduction of miR-137 and miR-34a resulted in the suppression of Snail at both the transcript and protein levels, and effectively suppressed the EMT phenotype and sphere formation of OC cells. However, the inhibition of miR-137 and miR-34a with antisense oligonucleotides promoted EMT and OC cell invasion. Moreover, ectopic expression of Snail significantly reversed the inhibitory effects of miR-137 and miR-34a on OC cell invasion and sphere formation.

CONCLUSIONS

These findings suggest that both miR-137 and miR-34a act as Snail suppressors to negatively regulate EMT, invasive and sphere-forming properties of OC cells.

摘要

背景

在卵巢癌细胞(OC)中,据报道Snail可诱导上皮-间质转化(EMT),这是OC转移的关键步骤。目前,关于通过使用特定的微小RNA(miRNA)来控制OC细胞中Snail表达的了解甚少。

方法

我们首先使用计算靶标预测分析来鉴定6种与Snail mRNA的3'-非翻译区(3'-UTR)区域结合的候选miRNA。在这些miRNA中,通过定量实时PCR、蛋白质印迹分析和Snail 3'-UTR报告基因检测验证了两种具有调节Snail潜力的miRNA(miR-137和miR-34a)。我们评估了miR-137和miR-34a对OC细胞中EMT、侵袭和球体形成的影响。我们还评估了miR-137和miR-34a在OC组织和相邻正常组织中的表达,并分析了它们的表达与患者生存率之间的关系。

结果

我们报告称,与相邻正常组织相比,OC组织中miR-137和miR-34a的水平显著降低,Snail的表达增加,并且较低的miR-137和miR-34a表达与患者较差的生存率相关。使用包含Snail mRNA 3'-UTR区域的荧光素酶构建体结合miRNA过表达和诱变,我们确定miR-137和miR-34a是OC细胞中Snail的直接抑制因子。miR-137和miR-34a的导入导致Snail在转录和蛋白质水平上受到抑制,并有效抑制了OC细胞的EMT表型和球体形成。然而,用反义寡核苷酸抑制miR-137和miR-34a促进了EMT和OC细胞侵袭。此外,Snail的异位表达显著逆转了miR-137和miR-34a对OC细胞侵袭和球体形成的抑制作用。

结论

这些发现表明,miR-137和miR-34a均作为Snail的抑制因子,对OC细胞的EMT、侵袭和球体形成特性进行负调控。

https://cdn.ncbi.nlm.nih.gov/pmc/blobs/1926/5011787/d2ae503d73fa/13046_2016_415_Fig1_HTML.jpg

文献AI研究员

20分钟写一篇综述,助力文献阅读效率提升50倍。

立即体验

用中文搜PubMed

大模型驱动的PubMed中文搜索引擎

马上搜索

文档翻译

学术文献翻译模型,支持多种主流文档格式。

立即体验