Suppr超能文献

一种改善膀胱癌对新辅助顺铂化疗反应的表观基因组学方法。

An Epigenomic Approach to Improving Response to Neoadjuvant Cisplatin Chemotherapy in Bladder Cancer.

作者信息

Xylinas Evanguelos, Hassler Melanie R, Zhuang Dazhong, Krzywinski Martin, Erdem Zeynep, Robinson Brian D, Elemento Olivier, Clozel Thomas, Shariat Shahrokh F

机构信息

Department of Urology, Weill Cornell Medical College, New York-Presbyterian Hospital, New York, NY 10065, USA.

Institut National de la Santé et de la Recherche médicale (Inserm) Unit U955 Eq07, CHU Henri Mondor, Créteil 94010, France.

出版信息

Biomolecules. 2016 Sep 2;6(3):37. doi: 10.3390/biom6030037.

Abstract

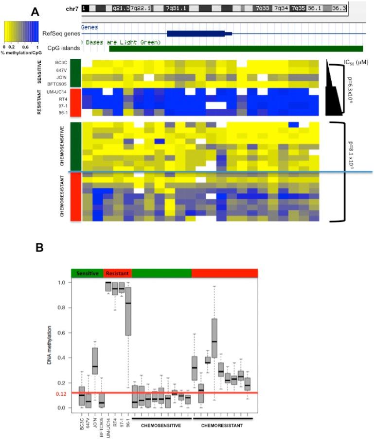
Bladder cancer is among the five most common cancers diagnosed in the Western world and causes significant mortality and morbidity rates in affected patients. Therapeutic options to treat the disease in advanced muscle-invasive bladder cancer (MIBC) include cystectomy and chemotherapy. Neoadjuvant cisplatin-based combination chemotherapy is effective in MIBC; however, it has not been widely adopted by the community. One reason is that many patients do not respond to neoadjuvant chemotherapy, and no biomarker currently exists to identify these patients. It is also not clear whether a strategy to sensitize chemoresistant patients may exist. We sought to identify cisplatin-resistance patterns in preclinical models of bladder cancer, and test whether treatment with the epigenetic modifier decitabine is able to sensitize cisplatin-resistant bladder cancer cell lines. Using a screening approach in cisplatin-resistant bladder cancer cell lines, we identified dysregulated genes by RNA sequencing (RNAseq) and DNA methylation assays. DNA methylation analysis of tumors from 18 patients receiving cisplatin-based chemotherapy was used to confirm in vitro results. Cisplatin-resistant bladder cancer cells were treated with decitabine to investigate epigenetic sensitization of resistant cell lines. Our results show that HOXA9 promoter methylation status is associated with response to cisplatin-based chemotherapy in bladder cancer cell lines and in metastatic bladder cancer. Bladder cancer cells resistant to cisplatin chemotherapy can be sensitized to cisplatin by the DNA methylation inhibitor decitabine. Our data suggest that HOXA9 promoter methylation could serve as potential predictive biomarker and decitabine might sensitize resistant tumors in patients receiving cisplatin-based chemotherapy.

摘要

膀胱癌是西方世界确诊的五种最常见癌症之一,在受影响的患者中导致显著的死亡率和发病率。治疗晚期肌层浸润性膀胱癌(MIBC)的治疗选择包括膀胱切除术和化疗。基于顺铂的新辅助联合化疗对MIBC有效;然而,它尚未被广泛采用。一个原因是许多患者对新辅助化疗无反应,目前还没有生物标志物来识别这些患者。也不清楚是否存在使化疗耐药患者敏感的策略。我们试图在膀胱癌的临床前模型中确定顺铂耐药模式,并测试表观遗传修饰剂地西他滨治疗是否能够使顺铂耐药的膀胱癌细胞系敏感。通过对顺铂耐药膀胱癌细胞系采用筛选方法,我们通过RNA测序(RNAseq)和DNA甲基化分析确定了失调基因。对18例接受基于顺铂化疗的患者肿瘤进行DNA甲基化分析,以确认体外实验结果。用地西他滨处理顺铂耐药的膀胱癌细胞,以研究耐药细胞系的表观遗传致敏作用。我们的结果表明,HOXA9启动子甲基化状态与膀胱癌细胞系和转移性膀胱癌对基于顺铂化疗的反应相关。对顺铂化疗耐药的膀胱癌细胞可被DNA甲基化抑制剂地西他滨致敏。我们的数据表明,HOXA9启动子甲基化可作为潜在的预测生物标志物,地西他滨可能使接受基于顺铂化疗的患者中的耐药肿瘤敏感。

https://cdn.ncbi.nlm.nih.gov/pmc/blobs/7802/5039423/e1594e90332b/biomolecules-06-00037-g001.jpg

文献AI研究员

20分钟写一篇综述,助力文献阅读效率提升50倍。

立即体验

用中文搜PubMed

大模型驱动的PubMed中文搜索引擎

马上搜索

文档翻译

学术文献翻译模型,支持多种主流文档格式。

立即体验