Suppr超能文献

体细胞表达的颗粒成分 PGL-1 和 PGL-3 抑制线虫中的程序性细胞死亡。

Somatically expressed germ-granule components, PGL-1 and PGL-3, repress programmed cell death in C. elegans.

机构信息

Department of Bioscience and Biotechnology, Konkuk University, Seoul, Republic of Korea.

出版信息

Sci Rep. 2016 Sep 21;6:33884. doi: 10.1038/srep33884.

Abstract

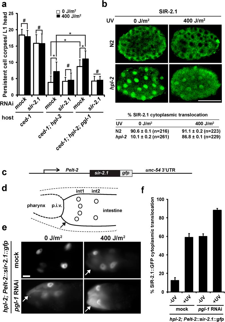
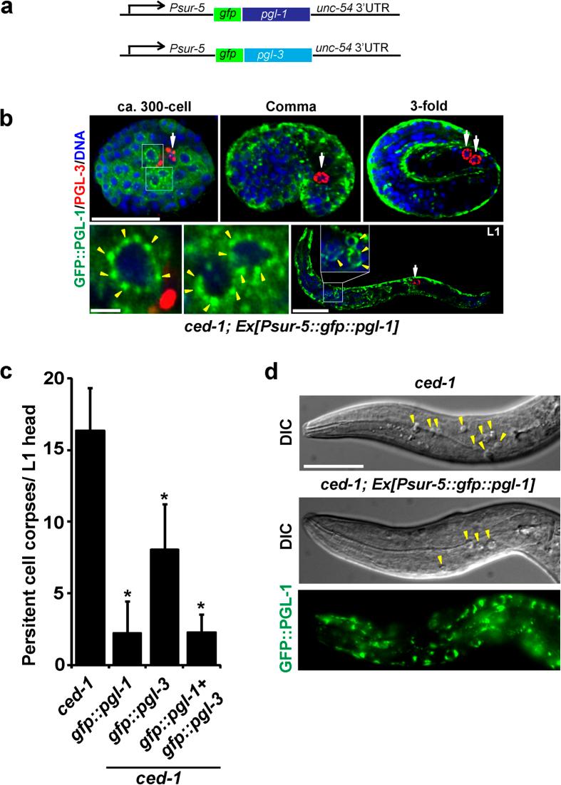
We previously reported that germline apoptosis in C. elegans increased by loss of PGL-1 and PGL-3, members of a family of constitutive germ-granule components, from germ cells in adult hermaphrodite gonads. In this study, we found that somatic apoptosis was reduced in synthetic multivulva class B (synMuv B) mutants due to ectopic expression of PGL-1 and PGL-3 in the soma. In synMuv B-mutant somatic cells, CED-4 expression level was reduced due to ectopic expression of PGL-1. Furthermore, in contrast to wild type, somatic apoptosis in synMuv B mutants increased following DNA damage in a SIR-2.1-dependent manner. Intriguingly, somatic apoptosis was repressed not only in synMuv B mutants but also by ectopically expressing pgl-1 and/or pgl-3 transgenes in wild-type somatic cells. Our study demonstrates that germ-granule components, PGL-1 and PGL-3, can serve as negative regulators of apoptosis not only in the germline but also in the soma in C. elegans.

摘要

我们之前曾报道过,组成生殖质颗粒的组成成分家族成员 PGL-1 和 PGL-3 从成年雌雄同体生殖腺的生殖细胞中缺失后,线虫的生殖细胞凋亡增加。在这项研究中,我们发现由于 PGL-1 和 PGL-3 在体细胞中的异位表达,合成多育突变体 B(synMuv B)中的体细胞凋亡减少。在 synMuv B 突变体细胞中,由于 PGL-1 的异位表达,CED-4 的表达水平降低。此外,与野生型相比,synMuv B 突变体中的体细胞凋亡在 SIR-2.1 依赖性方式下增加,这是由于 DNA 损伤所致。有趣的是,体细胞凋亡不仅在 synMuv B 突变体中受到抑制,而且在野生型体细胞中异位表达 pgl-1 和/或 pgl-3 转基因也受到抑制。我们的研究表明,生殖质颗粒成分 PGL-1 和 PGL-3 不仅可以作为线虫生殖细胞凋亡的负调节剂,而且可以作为体细胞凋亡的负调节剂。

https://cdn.ncbi.nlm.nih.gov/pmc/blobs/84dc/5030653/c8b33b8c9912/srep33884-f1.jpg

文献AI研究员

20分钟写一篇综述,助力文献阅读效率提升50倍。

立即体验

用中文搜PubMed

大模型驱动的PubMed中文搜索引擎

马上搜索

文档翻译

学术文献翻译模型,支持多种主流文档格式。

立即体验