Suppr超能文献

大规模唇形科叶绿体系统发育研究对其亚科分类提出了新的见解。

A large-scale chloroplast phylogeny of the Lamiaceae sheds new light on its subfamilial classification.

机构信息

College of Agronomy, Jiangxi Agricultural University, Nanchang, 330045, Jiangxi, P. R. China.

Department of Environmental and Plant Biology, Ohio University, Athens, Ohio 45701-2979, USA.

出版信息

Sci Rep. 2016 Oct 17;6:34343. doi: 10.1038/srep34343.

Abstract

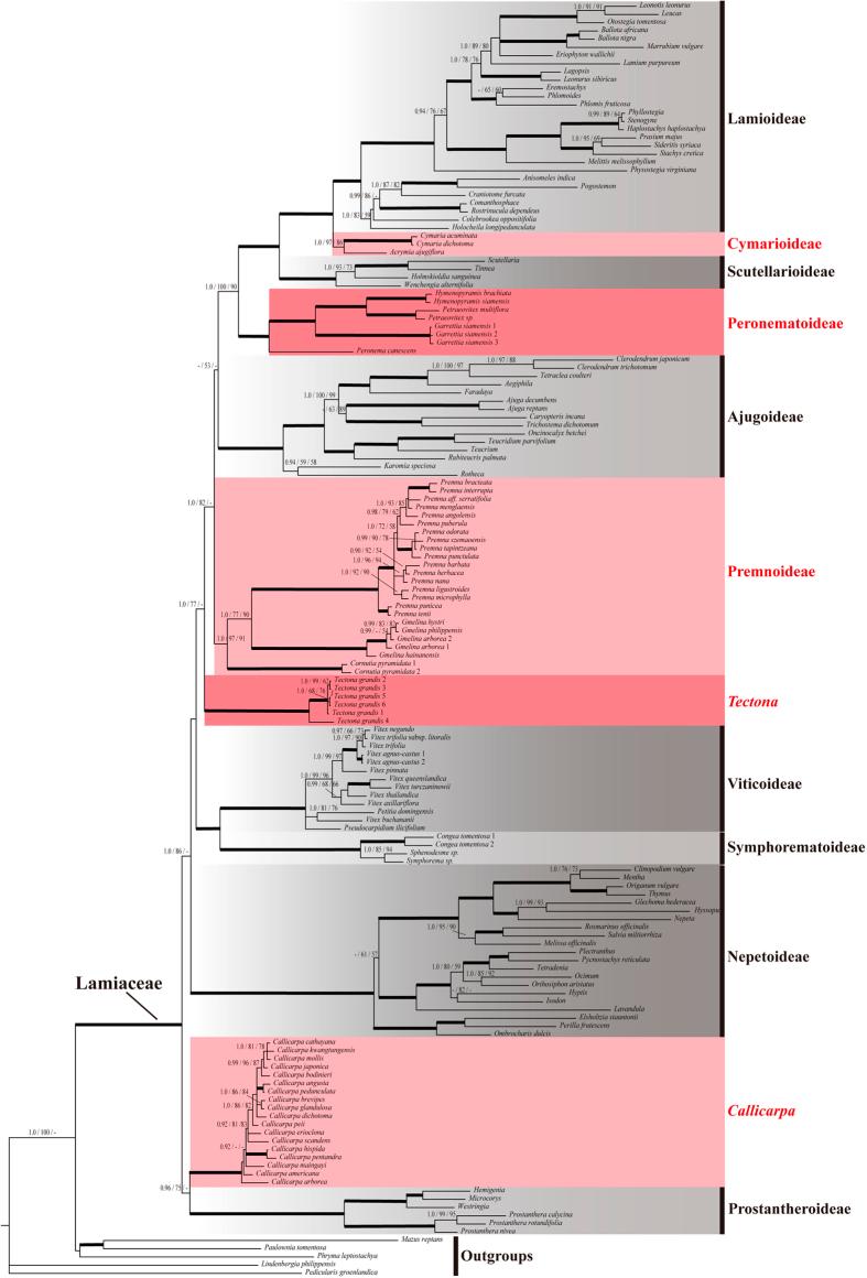
Lamiaceae, the sixth largest angiosperm family, contains more than 7000 species distributed all over the world. However, although considerable progress has been made in the last two decades, its phylogenetic backbone has never been well resolved. In the present study, a large-scale phylogenetic reconstruction of Lamiaceae using chloroplast sequences was carried out with the most comprehensive sampling of the family to date (288 species in 191 genera, representing approximately 78% of the genera of Lamiaceae). Twelve strongly supported primary clades were inferred, which form the phylogenetic backbone of Lamiaceae. Six of the primary clades correspond to the current recognized subfamilies Ajugoideae, Lamioideae, Nepetoideae, Prostantheroideae, Scutellarioideae, and Symphorematoideae, and one corresponds to a portion of Viticoideae. The other five clades comprise: 1) Acrymia and Cymaria; 2) Hymenopyramis, Petraeovitex, Peronema, and Garrettia; 3) Premna, Gmelina, and Cornutia; 4) Callicarpa; and 5) Tectona. Based on these results, three new subfamilies-Cymarioideae, Peronematoideae, and Premnoideae-are described, and the compositions of other subfamilies are updated based on new findings from the last decade. Furthermore, our analyses revealed five strongly supported, more inclusive clades that contain subfamilies, and we give them phylogenetically defined, unranked names: Cymalamiina, Scutelamiina, Perolamiina, Viticisymphorina, and Calliprostantherina.

摘要

唇形科是被子植物第六大科,包含 7000 多种物种,分布于世界各地。然而,尽管在过去的二十年中取得了相当大的进展,但它的系统发育主干从未得到很好的解决。本研究利用叶绿体序列对唇形科进行了大规模的系统发育重建,这是迄今为止对该科最全面的采样(191 属 288 种,代表唇形科约 78%的属)。推断出 12 个具有强烈支持的主要分支,它们构成了唇形科的系统发育主干。其中 6 个主要分支与当前公认的亚科 Ajugoideae、Lamioideae、Nepetoideae、Prostantheroideae、Scutellarioideae 和 Symphorematoideae 相对应,一个分支与部分 Viticoideae 相对应。另外 5 个分支包括:1)Acrymia 和 Cymaria;2)Hymenopyramis、Petraeovitex、Peronema 和 Garrettia;3)Premna、Gmelina 和 Cornutia;4)Callicarpa;和 5)Tectona。基于这些结果,描述了三个新的亚科 Cymarioideae、Peronematoideae 和 Premnoideae,并根据过去十年的新发现更新了其他亚科的组成。此外,我们的分析还揭示了五个具有强烈支持的、更具包容性的分支,这些分支包含了亚科,我们根据它们的系统发育定义了无等级的名称:Cymalamiina、Scutelamiina、Perolamiina、Viticisymphorina 和 Calliprostantherina。

https://cdn.ncbi.nlm.nih.gov/pmc/blobs/4011/5066227/52fdc2537b4f/srep34343-f1.jpg

文献AI研究员

20分钟写一篇综述,助力文献阅读效率提升50倍。

立即体验

用中文搜PubMed

大模型驱动的PubMed中文搜索引擎

马上搜索

文档翻译

学术文献翻译模型,支持多种主流文档格式。

立即体验