Suppr超能文献

基于自然杀伤细胞的过继性免疫疗法可根除化疗耐药的膀胱癌干细胞样细胞并促使其分化。

Natural killer cell-based adoptive immunotherapy eradicates and drives differentiation of chemoresistant bladder cancer stem-like cells.

作者信息

Ferreira-Teixeira Margarida, Paiva-Oliveira Daniela, Parada Belmiro, Alves Vera, Sousa Vitor, Chijioke Obinna, Münz Christian, Reis Flávio, Rodrigues-Santos Paulo, Gomes Célia

机构信息

Laboratory of Pharmacology and Experimental Therapeutics, Institute for Biomedical Imaging and Life Sciences (IBILI), Faculty of Medicine, University of Coimbra, Coimbra, Portugal.

CNC.IBILI, University of Coimbra, Coimbra, Portugal.

出版信息

BMC Med. 2016 Oct 21;14(1):163. doi: 10.1186/s12916-016-0715-2.

Abstract

BACKGROUND

High-grade non-muscle invasive bladder cancer (NMIBC) has a high risk of recurrence and progression to muscle-invasive forms, which seems to be largely related to the presence of tumorigenic stem-like cell populations that are refractory to conventional therapies. Here, we evaluated the therapeutic potential of Natural Killer (NK) cell-based adoptive immunotherapy against chemoresistant bladder cancer stem-like cells (CSCs) in a pre-clinical relevant model, using NK cells from healthy donors and NMIBC patients.

METHODS

Cytokine-activated NK cells from healthy donors and from high-grade NMIBC patients were phenotypically characterized and assayed in vitro against stem-like and bulk differentiated bladder cancer cells. Stem-like cells were isolated from two bladder cancer cell lines using the sphere-forming assay. The in vivo therapeutic efficacy was evaluated in mice bearing a CSC-induced orthotopic bladder cancer. Animals were treated by intravesical instillation of interleukin-activated NK cells. Tumor response was evaluated longitudinally by non-invasive bioluminescence imaging.

RESULTS

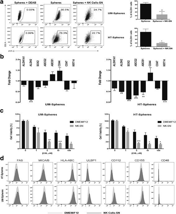
NK cells from healthy donors upon activation with IL-2 and IL-15 kills indiscriminately both stem-like and differentiated tumor cells via stress ligand recognition. In addition to cell killing, NK cells shifted CSCs towards a more differentiated phenotype, rendering them more susceptible to cisplatin, highlighting the benefits of a possible combined therapy. On the contrary, NK cells from NMIBC patients displayed a low density on NK cytotoxicity receptors, adhesion molecules and a more immature phenotype, losing their ability to kill and drive differentiation of CSCs. The local administration, via the transurethral route, of activated NK cells from healthy donors provides an efficient tumor infiltration and a subsequent robust tumoricidal activity against bladder cancer with high selective cytolytic activity against CSCs, leading to a dramatic reduction in tumor burden from 80 % to complete remission.

CONCLUSION

Although pre-clinical, our results strongly suggest that an immunotherapeutic strategy using allogeneic activated NK cells from healthy donors is effective and should be exploited as a complementary therapeutic strategy in high-risk NMIBC patients to prevent tumor recurrence and progression.

摘要

背景

高级别非肌肉浸润性膀胱癌(NMIBC)具有较高的复发风险以及进展为肌肉浸润性癌的风险,这似乎在很大程度上与致瘤性干细胞样细胞群的存在有关,而这些细胞群对传统疗法具有抗性。在此,我们在一个临床前相关模型中,使用来自健康供体和NMIBC患者的自然杀伤(NK)细胞,评估了基于NK细胞的过继性免疫疗法对化疗耐药的膀胱癌干细胞样细胞(CSCs)的治疗潜力。

方法

对来自健康供体和高级别NMIBC患者的细胞因子激活的NK细胞进行表型特征分析,并在体外针对干细胞样和大量分化的膀胱癌细胞进行检测。使用成球试验从两种膀胱癌细胞系中分离出干细胞样细胞。在携带CSC诱导的原位膀胱癌的小鼠中评估体内治疗效果。通过膀胱内灌注白细胞介素激活的NK细胞对动物进行治疗。通过非侵入性生物发光成像纵向评估肿瘤反应。

结果

经白细胞介素-2和白细胞介素-15激活后,来自健康供体的NK细胞通过应激配体识别,无差别地杀死干细胞样和分化的肿瘤细胞。除细胞杀伤作用外,NK细胞还使CSCs向更分化的表型转变,使其对顺铂更敏感,这突出了联合治疗可能带来的益处。相反,来自NMIBC患者的NK细胞在NK细胞毒性受体、黏附分子上密度较低,且表型更不成熟,失去了杀死和驱动CSCs分化的能力。通过经尿道途径局部给予来自健康供体的激活NK细胞,可实现有效的肿瘤浸润,并随后对膀胱癌产生强大的杀瘤活性,对CSCs具有高选择性细胞溶解活性,导致肿瘤负荷从80%大幅降低至完全缓解。

结论

尽管是临床前研究,但我们的结果强烈表明,使用来自健康供体的同种异体激活NK细胞的免疫治疗策略是有效的,应作为高危NMIBC患者预防肿瘤复发和进展的补充治疗策略加以利用。

https://cdn.ncbi.nlm.nih.gov/pmc/blobs/f161/5075212/0f505ccb980a/12916_2016_715_Fig1_HTML.jpg

文献AI研究员

20分钟写一篇综述,助力文献阅读效率提升50倍。

立即体验

用中文搜PubMed

大模型驱动的PubMed中文搜索引擎

马上搜索

文档翻译

学术文献翻译模型,支持多种主流文档格式。

立即体验