Suppr超能文献

MFHAS1通过STAT6信号通路调节肿瘤相关巨噬细胞的极化来促进结直肠癌进展。

MFHAS1 promotes colorectal cancer progress by regulating polarization of tumor-associated macrophages via STAT6 signaling pathway.

作者信息

Chen Wankun, Xu Yajun, Zhong Jing, Wang Huihui, Weng Meilin, Cheng Qian, Wu Qichao, Sun Zhirong, Jiang Hui, Zhu Minmin, Ren Yu, Xu Pingbo, Chen Jiawei, Miao Changhong

机构信息

Department of Anesthesiology, Fudan University Shanghai Cancer Center, Department of Oncology, Shanghai Medical College, Fudan University, Shanghai, China.

出版信息

Oncotarget. 2016 Nov 29;7(48):78726-78735. doi: 10.18632/oncotarget.12807.

Abstract

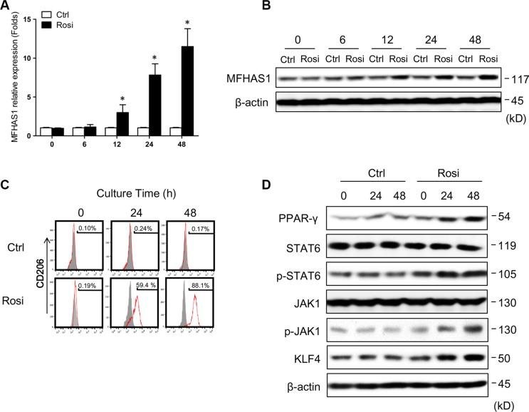
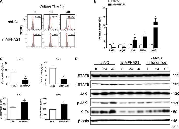
Malignant fibrous histiocytoma amplified sequence 1 (MFHAS1) is a predicted oncoprotein that demonstrates tumorigenic activity in vivo; however, the mechanisms involved are unknown. Macrophages are divided into the pro-inflammatory M1 and anti-inflammatory/protumoral M2 subtypes. Tumor cells can induce M2 polarization of tumor-associated macrophages (TAMs) to promote metastasis; but the underlying pathways require to be elucidated. In this study, we detected a positive association between MFHAS1 expression in TAMs and human colorectal cancer (CRC) TNM stage. Supernatant of CT26 murine CRC cells induced MFHAS1 expression in RAW264.7 murine macrophages. Additionally, CT26 supernatant induced the M2 marker CD206 and activated the pro-M2 STAT6 and KLF4 signaling in control but not MFHAS1-silenced RAW264.7 macrophages. Moreover, supernatant of control, but not MFHAS1-silenced macrophages promoted CT26 cell proliferation, migration and epithelial-mesenchymal transition. Compared with control macrophages, MFHAS1-silenced macrophages showed significantly reduced protumoral effects in vivo. Together, these results suggested that CRC cells induce M2 polarization of TAMs through MFHAS1 induction and subsequent STAT6 and KLF4 activation to promote CRC progress. Finally, similar to CT26 supernatant stimulation, peroxisome proliferator-activated receptor-γ (PPARγ) activation by rosiglitazone induced M2 polarization of RAW264.7 macrophages through MFHAS1-dependent pathway. Our results highlight the role of MFHAS1 as a regulator of macrophages polarization and CRC progress.

摘要

恶性纤维组织细胞瘤扩增序列1(MFHAS1)是一种预测的癌蛋白,在体内表现出致瘤活性;然而,其涉及的机制尚不清楚。巨噬细胞分为促炎性M1和抗炎/促肿瘤性M2亚型。肿瘤细胞可诱导肿瘤相关巨噬细胞(TAM)向M2极化以促进转移;但其潜在途径仍有待阐明。在本研究中,我们检测到TAM中MFHAS1表达与人类结直肠癌(CRC)TNM分期之间呈正相关。CT26小鼠CRC细胞的上清液可诱导RAW264.7小鼠巨噬细胞中MFHAS1的表达。此外,CT26上清液可诱导M2标志物CD206的表达,并在对照RAW264.7巨噬细胞中激活促M2的信号转导和转录激活因子6(STAT6)及 Kruppel样因子4(KLF4)信号通路,但在MFHAS1沉默的RAW264.7巨噬细胞中未激活。此外,对照巨噬细胞的上清液可促进CT26细胞增殖、迁移和上皮-间质转化,而MFHAS1沉默的巨噬细胞上清液则无此作用。与对照巨噬细胞相比,MFHAS1沉默的巨噬细胞在体内的促肿瘤作用明显降低。总之,这些结果表明CRC细胞通过诱导MFHAS1表达以及随后激活STAT6和KLF4,从而诱导TAM向M2极化,以促进CRC进展。最后,与CT26上清液刺激相似,罗格列酮激活过氧化物酶体增殖物激活受体γ(PPARγ)可通过MFHAS1依赖的途径诱导RAW264.7巨噬细胞向M2极化。我们的结果突出了MFHAS1作为巨噬细胞极化和CRC进展调节因子的作用。

https://cdn.ncbi.nlm.nih.gov/pmc/blobs/5843/5346672/5bde973d4576/oncotarget-07-78726-g001.jpg

文献AI研究员

20分钟写一篇综述,助力文献阅读效率提升50倍。

立即体验

用中文搜PubMed

大模型驱动的PubMed中文搜索引擎

马上搜索

文档翻译

学术文献翻译模型,支持多种主流文档格式。

立即体验